рефераты
Главная

Рефераты по рекламе

Рефераты по физике

Рефераты по философии

Рефераты по финансам

Рефераты по химии

Рефераты по хозяйственному праву

Рефераты по цифровым устройствам

Рефераты по экологическому праву

Рефераты по экономико-математическому моделированию

Рефераты по экономической географии

Рефераты по экономической теории

Рефераты по этике

Рефераты по юриспруденции

Рефераты по языковедению

Рефераты по юридическим наукам

Рефераты по истории

Рефераты по компьютерным наукам

Рефераты по медицинским наукам

Рефераты по финансовым наукам

Рефераты по управленческим наукам

Психология и педагогика

Промышленность производство

Биология и химия

Языкознание филология

Издательское дело и полиграфия

Рефераты по краеведению и этнографии

Рефераты по религии и мифологии

Рефераты по медицине

Рефераты по сексологии

Рефераты по информатике программированию

Краткое содержание произведений

Реферат: Проект ТЭЦ на 4 турбиы К-800

Реферат: Проект ТЭЦ на 4 турбиы К-800

1 ВЫБОР ТИПА И КОЛЛИЧЕСТВА

ТУРБИН И ЭНЕРГЕТИЧЕСКИХ КОТЛОВ


На дипломное проектирование для покрытия электрической и тепловой нагрузок необходимо выбрать турбину К800240. На ГРЭС установлено четыре турбины.


1.1 ОСНОВНЫЕ ПАРАМЕТРЫ ТУРБИНЫ


1.1.1 Начальные параметры пара

=23,5Мпа

=540С

1.1.2 Давление пара после промперегрева

=3,34Мпа

=540С

1.1.3 Конечное давление пара

=0,0034МПа

1.1.4 Температура питательной воды

=274С

1.1.5 Давление пара в нерегулируемых отборах

P1=6,05МПа

Р2=3,78МПа

Р3=1,64МПа

Р4=1,08МПа

Р5=0,59МПа

Р6=0,28МПа

Р7=0,11МПа

Р8=0.02Мпа

1.1.6 Максимальный расход пара на турбину

=2650 т/ч







ДП 1005 495 ПЗ

Лист






изм Лист

N документа

Подп Дата

1.2 ВЫБОР ЭНЕРГЕТИЧЕСКИХ КОТЛОВ


Паропроизводительность котельной установки определяется по максимальному расходу пара через турбину с учётом запаса и собственных нужд.


где:  максимальный расход пара через турбину

=2650 [Т/ч]

 собственные нужды

=0,03

 запас

=0,02

[Т/ч]

Выбираем котёл типа Пп-2650-255ГМ.

Технические характеристики котла.

Паропроизводительность =2650 [Т/ч]

Давление перегретого пара Pпп=25МПа

Давление промежуточного перегрева P=3,62МПа

Температура перегретого пара tпп=545 C

Расход пара через вторичный пароперегреватель

[Т/ч]

Температура питательной воды tпв=274C

Энтальпия пара =3324 [кДж/кг]

Энтальпия питательной воды =1148,06 [кДж/кг]

Энтальпия пара на входе во вторичный пароперегреватель =2928[кДж/кг]

Энтальпия пара на выходе из вторичного пароперегревателя

=3544[кДж/кг]


Для данной ГРЭС выбираем четыре котла Пп-2650-255ГМ, по одному на каждый блок.





.

ДП 1005 495 ПЗ

Лист






изм Лист

N документа

Подп Дата

2. ОПИСАНИЕ СХЕМЫ СТАНЦИИ


ГРЭС установлена в городе Кировске. Основное топливо ГРЭС – газ. Резервное – мазут. Электрическая мощность =3200 МВт. Тепловая нагрузка ГРЭС =1900 ГДж/ч.

На ГРЭС установлено четыре турбины типа К-800-240. начальные параметры пара ГРЭС =23,5 Мпа; =540°С. Параметры пара после промперегрева: =3,34Мпа; =540°С. ГРЭС выполнена блочной. Максимальный расход пара на 1 блок равен 2650 т/ч. На каждую турбину устанавливается котел типа Пп-2650-255ГМ. Каждый турбоагрегат имеет сетевую установку, состоящую из двух сетевых подогревателей, один из которых основной, а другой пиковый. Нагрев сетевой воды в сетевой установке производится до 150°С в зимнее время года. Система ГВС закрытая. Регенеративная установка каждого турбоагрегата состоит из четырёх ПНД и трёх ПВД, в которых производится нагрев основного рабочего тела до температуры питательной воды =274°С. Основной конденсат и питательная вода нагреваются в регенеративных подогревателях паром из отборов турбины. Дренажи ПВД-8 и ПВД-7 каскадно сливаются в смеситель. Дренаж ПВД-6 поступает в ПНД-4. Каскад дренажей ПНД завершается в смешивающем ПНД-2. Пар после прохождения проточной части турбины поступает в конденсатор. Для каждой турбины устанавливается конденсатор типа 800 КЦС-2 ( 3 шт. ) , где пар конденсируется и конденсатным насосом подается в регенеративную систему.

Питательный насос установлен с турбоприводом.

Турбина имеет 8 нерегулируемых отборов.






ДП 1005 495 ПЗ

Лист






изм Лист

N документа

Подп Дата

2.1 ОПРЕДЕЛЕНИЕ ТЕМПЕРАТУРЫ ДРЕНАЖЕЙ ПИТАТЕЛЬНОЙ ВОДЫ И КОНДЕНСАТА ПОСЛЕ ПВД И ПНД


Принять потери давления в трубопроводе отборного пара =5%;

Недогрев на ПВД и ПНД-5С;

Недогрев в смесителе-10С;


2.1.1 Температура и энтальпия основного конденсата в системе регенеративного подогрева низкого давления.


Энтальпия конденсата при давлении в конденсаторе

=0,3410-2 МПа; кДж/кг;

=26С

Температура основного конденсата за ПНД-1; ПНД-2; ПНД-3; ПНД-4; соответственно:

=60С; =102С; =128С; =155С;

Энтальпия основного конденсата за ПНД-1; ПНД-2; ПНД-3; ПНД-4 соответственно:

кДж/кг

кДж/кг

кДж/кг

кДж/кг


2.1.2 Температура и энтальпия питательной воды в системе регенеративного подогрева высокого давления.


Температура питательной воды за ПВД-6; ПВД-7; ПВД-8 соответственно:

=199С; =243С; =274С

Энтальпия питательной воды за ПВД-6; ПВД-7; ПВД-8 соответственно:

=834 кДж/кг, =1018 кДж/кг, =1148 кДж/кг







ДП 1005 495 ПЗ

Лист






изм Лист

N документа

Подп Дата

2.2 РАСЧЕТ ПОВЫШЕНИЯ ТЕМПЕРАТУРЫ ПИТАТЕЛЬНОЙ ВОДЫ В ПИТАТЕЛЬНОМ НАСОСЕ


[]

где:

удельный объем воды кг/м3;

давление питательной воды на входе и выходе из насоса [МПа];

КПД насоса;

С - теплоемкость воды [кДж/кг];







ДП 1005 495 ПЗ

Лист






изм Лист

N документа

Подп Дата

2.3 РАСЧЕТ СЕТЕВОЙ УСТАНОВКИ


Схема сетевой установки



, кДж/кг

В т/с

ПСП

РВО=1,08МПа


кДж/кг


кДж/кг


ОСП

РНО=0,16МПа


кДж/кг

кДж/кг

В конденсатор


Из т/с

Рис 2.1

Расход сетевой воды

[т/ч]


Где:

- количество тепла из отбора

С - теплоемкость воды [кДж/кг];

[т/ч]


С


С







ДП 1005 495 ПЗ

Лист






изм Лист

N документа

Подп Дата

2.3.1 Расход пара на пиковый сетевой подогреватель.


Расход пара на пиковый сетевой подогреватель, подключенный к четвертому отбору при покрытии ПСП 50%.


[ГДж/ч]

Где:

- количество тепла на пиковый сетевой подогреватель.

- количество тепла на блок.

ГДж/ч;

[т/ч]

=93,8 т/ч=26 кг/с


2.3.2 Расход пара на основной сетевой подогреватель.


Расход пара на основной сетевой подогреватель, подклю-ченный к шестому отбору.

;

ГДж/ч;

кг/c =96,4 т/ч=26,8 кг/c







ДП 1005 495 ПЗ

Лист






изм Лист

N документа

Подп Дата

2.4 ПРОЦЕСС РАСШИРЕНИЯ ПАРА В ТУРБИНЕ


Процесс расширения пара разбиваем на три отсека:

 отсек: от начального давления пара до промежуточного

перегрева.

 отсек: от промежуточного перегрева до верхнего отопительного отбора.

 отсек: от верхнего отопительного отбора до конечного давления.

Значения по отсекам:







ДП 1005 495 ПЗ

Лист






изм Лист

N документа

Подп Дата

2.5 ПАРАМЕТРЫ ПАРА И ВОДЫ


Таблица 2.1


Точки

процесса

Параметры греющего пара

Параметры конденсата греющего пара

Питательная вода и основной конденсат

давление

энтальпия

Т-ра насыщения

энтальпия

Температура

энтальпия

МПа

атм.

, кДж/кг

С

, кДж/кг

С

, кДж/кг

0

23,5

235

3324





1

6,05

60,5

3018

279

1173

274

1148

2

3,78

37,8

2928

248

1039

243

1018

3

1,64

16,4

3344

204

855

199

834

т.п.

1,64

16,4

3344





4

1,08

10,8

3232

155

650

150

628

5

0,59

5,9

3084

160

670

155

650

6

0,28

2,8

2932

133

557

128

536

7

0,11

1,1

2768

107

448

102

425

8

0,02

0,2

2561

65

272

60

251

0,0034

0,034

2380

26

109

26

109







ДП 1005 495 ПЗ

Лист






изм Лист

N документа

Подп Дата

2.6 РАСЧЕТ ТУРБОПРИВОДА ПИТАТЕЛЬНОГО НАСОСА


Расход свежего пара на турбину принимаем за единицу Д0=1, остальные потоки пара и воды выражаются в долях от Д0


Расход питательной воды Дпв=Д0+Дут

Разделив это выражение на Д0, получим пв=1+ут,

где: ут=Дут/Д0=0,01 – величина утечек

пв=1+0,01=1,01


Доля отбора пара на турбопривод питательного насоса.


;


где: кДж/кг;

и - давление на выходе и входе питательного насоса

соответственно

=0,0011м/кг – среднее значение удельного объёма

питательной воды

кДж/кг;

кДж/кг;

кДж/кг;

;







ДП 1005 495 ПЗ

Лист






изм Лист

N документа

Подп Дата

2.7 РАСЧЕТ ПОДОГРЕВАТЕЛЕЙ ВЫСОКОГО ДАВЛЕНИЯ


Схема включения

подогревателей высокого давления




кДж/кг

С

ПВД-8

Д1 кДж/кг


С °С

кДж/кг кДж/кг

ПВД-7

Д2 кДж/кг


°С °С

кДж/кг кДж/кг

В смеситель

ПВД-6

Д3 кДж/кг

°С

кДж/кг кДж/кг

°С


Рис 2.3







ДП 1005 495 ПЗ

Лист






изм Лист

N документа

Подп Дата

2.7.1 Расход пара на ПВД-8



=0,081Д


2.7.2 Расход пара на ПВД-7




=


2.7.3 Расход пара на ПВД-6










ДП 1005 495 ПЗ

Лист






изм Лист

N документа

Подп Дата

2.8 РАСЧЕТ СМЕСИТЕЛЯ

Схема включения смесителя


Д1+Д2 Д5

кДж/кг ПНД-4

ДК2


ПВД-6 кДж/кг

Д3

ДТП


кДж/кг


кДж/кг


В конденсатор


Рис 2.4


Энтальпия питательной воды за питательным насосом

Повышение энтальпии воды в питательном насосе

кДж/кг

кДж/кг







ДП 1005 495 ПЗ

Лист






изм Лист

N документа

Подп Дата

Расход основного конденсата за ПНД-4


тогда


кДж/кг

кДж/кг – энтальпия питательной воды за питательным насосом.







ДП 1005 495 ПЗ

Лист






изм Лист

N документа

Подп Дата

2.9 РАСЧЕТ ПОДОГРЕВАТЕДЕЙ НИЗКОГО ДАВЛЕНИЯ

Схема включения подогревателей низкого давления


ПНД-4 ПНД-3 ПНД-2 ПНД-1


кДж/кг кДж/кг кДж/кг


Д5 Д6 Д7 Д8


кДж/кг кДж/кг кДж/кг кДж/кг


Дк

Д0


кДж/кг кДж/кг кДж/кг


Дк=1,02-Д1-Д2 Д3+Д5 Д3+Д5+Д6

Рис 2.5


2.9.1 Расход пара на ПНД-4



=0,036Д







ДП 1005 495 ПЗ

Лист






изм Лист

N документа

Подп Дата

2.9.2 Расход пара на ПНД-3





2.9.3 Расход пара на ПНД-2





2.9.4 Расход пара на ПНД-1


=-Д8


Д8==0,039Д






ДП 1005 495 ПЗ

Лист






изм Лист

N документа

Подп Дата

2.10 ОПРЕДЕЛЕНИЕ РАСХОДА ПАРА НА ТУРБИНУ


2.10.1 Подсчет коэф. недовыработки мощности паром отборов.


Коэф. первого отбора на ПВД-8



Коэф. второго отбора на ПВД-7



Коэф. третьего отбора на ПВД-6



Коэф. четвертого отбора на ПСП



Коэф. пятого отбора на ПНД-4



Коэф. шестого отбора на ПНД-3 и ОСП








ДП 1005 495 ПЗ

Лист






изм Лист

N документа

Подп Дата

Коэф. седьмого отбора на ПНД-2



Коэф. восьмого отбора на ПНД-1



Коэф. недовыработки мощности паром, идущим на турбопривод



2.10.2 Расход свежего пара на турбину.



Сумма произведений долей расхода пара в отборы на коэф. недовыработки мощности этими отборами



кг/с







ДП 1005 495 ПЗ

Лист






изм Лист

N документа

Подп Дата

Таблица 2.2

Результаты расчетов сведены в таблицу 2.2


отбор

Расход пара в долях, Д

y

yД

Расход пара

Д, кг/с


1 ПВД-8

0,08

0,804

0,064

54,48

2 ПВД-7

0,1

0,746

0,0746

68,1

3 ПВД-6

0,039

0,618

0,024

26,55

3 Турбопривод

0,0505

0,549

0,0277

34,3

4 ПСП


0,546


6,72

5 ПНД-4

0,036

0,451

0,016

24,5

6 ОСП


0,354


6,9

6 ПНД-3

0,034

0,354

0,012

23,15

7 ПНД-2

0,044

0,249

0,011

31,32

8 ПНД-1

0,039

0,116

0,0046

27,5

Конденсатор

377,7

Всего

303,5







ДП 1005 495 ПЗ

Лист






изм Лист

N документа

Подп Дата

2.10.3 Определение расходов пара в отборы.


На: ПВД-8

ПВД-7

ПВД-6

Турбопривод питательного насоса

ПСП

ПНД-4

ОСП

ПНД-3

ПНД-2

ПНД-1

Конденсационный поток пара


кг/с


=681-54,48-68,1-26,55-34,3-24,5-23,15-31,32-27,5-26,8-26=377,7кг/с







ДП 1005 495 ПЗ

Лист






изм Лист

N документа

Подп Дата

2.11 ПРОВЕРКА ОПРЕДЕЛЕНИЯ РАСХОДА ПАРА НА ТУРБИНУ ПО БАЛАНСУ МОЩНОСТЕЙ


Мощность потоков пара в турбине:

первого отбора

второго отбора

третьего отбора

четвертого отбора

пятого отбора

шестого отбора

седьмого отбора

восьмого отбора

мощность потоков пара турбопривода

мощность конденсационного потока

сумма мощностей потоков пара в турбине

мощность на зажимах генератора






ДП 1005 495 ПЗ

Лист






изм Лист

N документа

Подп Дата

2.12 ОПРЕДЕЛЕНИЕ ОТНОСИТЕЛЬНОЙ ПОГРЕШНОСТИ




Погрешность расчетов не превышает допустимую величину






ДП 1005 495 ПЗ

Лист






изм Лист

N документа

Подп Дата

3 Выбор вспомогательного

оборудования тепловой схемы станции


3.1 Выбор комплектного оборудования


3.1.1 Выбор конденсатора:

К-800КЦС-2 (3 штуки).

3.1.2 Выбор эжектора:

ЭВ-4-1100 (3 штуки)

3.1.3 Выбор маслоохладителей:

М-540 (3 штуки)

3.1.4 Выбор подогревателей схемы регенерации


По нормам технологического проектирования производительность и число подогревателей определяется числом имеющихся у турбины для этих целей отборов пара при этом каждому отбору пара должен соответствовать один корпус подогревателя (за исключением деаэратора).

Регенеративные подогреватели устанавливаются без резерва. Подогреватели поверхностного типа поставляются в комплекте с турбиной.

Табл.3.1

Подогреватели поверхностного типа


Название

Завод

Площадь поверхности теплообмена

]

Номинальный массовый расход воды [кг/с]

Расчётный тепловой поток [МВт]

Максимальная температура пара С

Гидравличес-кие сопротивле-ния при номинальном расходе воды

ПН-2200-32-7-2

ТКЗ

2233

575,5

74,2

230

12

ПН-2400-32-7-2

ТКЗ

2330

575,5

46,5

310

10,5

ПВ-1600-380-17 ( 2 шт.)

ТКЗ

1560

386,1

24,4

441

24

ПВ-2100-380-66

( 2 шт.)

ТКЗ

2135

386,1

48,8

290

24

ПВ-1600-380-66

( 2 шт.)

ТКЗ

1650

386,1

48,8

350

24




.

ДП 1005 495 ПЗ

Лист






изм Лист

N документа

Подп Дата

Табл.3.2

Подогреватели смешивающего типа


Название

Расход конденсата [кг/с]

Температура конденсата на входе С

Температура конденсата на выходе С

Рабочее давление

P

Расход пара

[кг/с]

Температура пара

С

ПНС 1500-1

301

34

59,9

20

14,3

59,9

ПНС 1500-2

315,3

59,9

103,8

114,7

23,7

142


3.2 Расчёт и выбор конденсатных и питательных насосов оборудования теплофикационной установки.


3.2.1 Выбор конденсатных насосов


В соответствии с НТП конденсатный насос выбирается по максимальному расходу пара в конденсатор и соответствующему напору.

Где:

- расход пара на турбину

=2650 т/ч

- суммарный расход пара на регенеративные отборы

=1005т/ч

=1,1(2650-1005)=1809,5 т/ч

В соответствиями с рекомендациями [1] принимаются конденсатные насосы: КсВ-1000-95 (первый подъём)

ЦН-1000-220 (второй подъём)

Характеристики конденсатного насоса первой ступени

Подача V=1000 []

Напор H=95 [м]

Допустимый кавитационный запас 2,5м

Частота вращения n=1000 [оборотов/мин.]

Мощность N=342 [кВт]

КПД насоса =76%

Характеристики конденсатного насоса второй ступени

Подача V=1000 []

Напор H=220 [м]

Частота вращения n=2975 [оборотов/мин.]


Принимается три насоса: 2 в работе и один в резерве (на каждую ступень).






ДП 1005 495 ПЗ

Лист






изм Лист

N документа

Подп Дата

3.2.2 Выбор питательных насосов


В соответствии с НТП питательные насосы на блоках СКД выбираются по подаче питательной воды и давлению.

Где:

- максимальный расход пара через котёл.

=2650 т/ч

 - собственные нужды, =1,02

 - запас, =1,03

- удельный объём питательной воды, =1,1

=2650(1+1,02+1,03)1,1=2708 т/ч


По рекомендациям [1] устанавливается ПН-1500-350.Установлено два насосных агрегата, каждый из которых обеспечивает 50%-ную нагрузку котельного агрегата.

Питательный насос ПН-1500-350

Предвключённый насос ПД-1630-180

Конденсационный турбопривод ОК-18ПУ


Характеристики ПН:


Подача V=1500[]

Напор Н=350 [м]

Частота вращения n=4700 [об./мин.]

КПД насоса =83%


В одновальной турбине мощностью 800 МВт значительное технико-экономическое преимущество имеет конденсационный турбопривод вместо противодавленческого.

Приводная турбина главного питательного насоса является одновременно и приводом бустерного насоса, подключённого к турбоприводу через редуктор. Мощность каждого турбопривода при номинальной нагрузке турбины 15,2 МВт, максимальная частота вращения 4800 об./мин.







ДП 1005 495 ПЗ

Лист






изм Лист

N документа

Подп Дата

3.2.3 Выбор оборудования теплофикационной установки

Тепловая нагрузка 1900 ГДж/ч

На ГВС – 500 ГДж/ч

На отопление – 1400 ГДж/ч

Температурный график 150/70 С. Система ГВС закрытая.

Теплофикационная нагрузка одного блока =475 ГДж/ч

Расход сетевой воды через подогреватель одной установки равен:

Дсв=

Дсв== 793 т/ч.

В связи с НТП по расходу сетевой воды выбираем ПСВ-90-7-15 (двухходовой по воде).

Табл.3.3

Характеристики подогревателя сетевой воды



ПСП ОСП

Число ходов по воде 2 2

Давление пара МПа 0,78 0,25

Температура пара С 169,6 142,9

Номинальный расход пара кг/с 8,06 17,5

Давление воды МПа 1,57 2,35

Температура воды на входе 0С 110 70

Температура воды на выходе 0С 150 130

Номинальный расход воды кг/с 97,2 222,2


3.2.4 Выбор сетевых насосов

Расчётный расход сетевой воды на отопление:

[т/ч]

т/ч

Расчётный расход сетевой воды на ГВС:

[т/ч]

=16,5500/4,19=1968 т/ч

Расчётный расход сетевой воды на ГРЭС:

=+ [т/ч]

=596,6+196,8=793,4т/ч







ДП 1005 495 ПЗ

Лист






изм Лист

N документа

Подп Дата


В соответствии с НТП на блок устанавливаются два сетевых насоса

=396,7 т/ч – необходимая подача насоса. По подаче выбираем насос СЭ-500-70

Характеристика сетевого насоса

Подача =500 [т/ч]

Напор Н=70 [м]

Допустимый кавитационный запас 10 м

Частота вращения n=3000 об./мин.

Мощность N=120 кВт

КПД =82%






ДП 1005 495 ПЗ

Лист






изм Лист

N документа

Подп Дата

4 Определение потребности станции

в технической воде,выбор циркуляционных насосов


Система водоснабжения принимается прямоточная.


Принципиальная схема прямоточного водоснабжения



На гр.

На ВУ На На На м/о

ХВО охл.

подшипн.


1 – Источник водоснабжения

2 – Циркуляционные насосы

3 – Береговая насосная

4 – Напорные циркуляционные водоводы

5 – Конденсатор

6 – Сливные циркуляционные водоводы

7 – Сифонные колодцы

8 – Переключательные колодцы

9 – Сливной канал

10 – Перепускной канал


Рис.4.1







ДП 1005 495 ПЗ

Лист






изм Лист

N документа

Подп Дата

Напор циркуляционного насоса:

Нцн=Нг+Нс1 [м.вод.ст.]

Нс1=46 м.вод.ст. Нс1=4м

Нг=310 м.вод.ст.]


Нг= Нn  Нc


Нc принимаем до 8,5 м, Нc=6м

Нn =812 м, Нn=12м

Нг=12-6=6м


Нцн=6+4=10м


Расход технической воды


Wт.в.=Wк+Wг.о.+Wм.о.+Wподш.

Где:

Wк – расход технической воды на котёл Wк=73000т/ч

Wг.о. – расход технической воды на охлаждение генератора

Wг.о.=2920 т/ч

Wм.о. – расход воды на охлаждение масла Wм.о.=1825т/ч

Wподш. – расход воды на подшипники Wподш.=5840т/ч

Wт.в.=73000+2920+1825+5840=83585 т/ч

В соответствии НТП на каждый блок берется 6 циркуляционных насосов. Wт.в/6=13430 т/ч

По расходу технической воды выбираем насос Оп2-110

Характеристики насоса:

Подача 1188021960

Напор Н=9,416,2 м

Допустимый кавитационный запас 1011,7 м

Частота вращения n=485 об./мин.

Потребляемая мощность N=505897 кВт

КПД насоса =80%







ДП 1005 495 ПЗ

Лист






изм Лист

N документа

Подп Дата

5 ОПРЕДЕЛЕНИЕ ЧАСОВОГО РАСХОДА

ТОПЛИВА ЭНЕРГЕТИЧЕСКИХ КОТЛОВ


Технические характеристики топлива, газопровод

Саушино - Лог - Волгоград

Объемный состав газа:

СН4=96,1

С2Н4=0,7

С3Н8=0,1

С4Р10=0,1

С5Н12 и более тяжёлые - 0

N2=2,8

CO2=0,2

Теплота сгорания низшая сухого газа

=35,13 []

Объём воздуха и продуктов сгорания при 0 С и 0,1 МПа

=9,32

VRO2=0,98

=7,39

=2,1

Принимаем температуру горячего воздуха tгв=300 С

Температура воздуха на входе в воздухоподогреватель =30 С

Температура уходящих газов =120 С

Расход топлива

B=

Где:

- полезноиспользованное тепло

=Д()+Двтор.() [кг/ч]

Двтор – расход перегретого пара через вторичный пароперегреватель

Двтор=0,9Д

- энтальпия пара

- энтальпия питательной воды

- энтальпия пара на входе во вторичный пароперегреватель

- энтальпия пара во вторичный пароперегреватель






ДП 1005 495 ПЗ

Лист






изм Лист

N документа

Подп Дата

=2650(3324-1148,06)+2385(3544-2988)=7092301 МДж/ч

Располагаемое тепло топлива []

=35,13

КПД котла брутто =100%-q

Где:

q-сумма всех потерь

q6=0%

q5=0,5%

q4=0,5%

q5=0%

q2=

- энтальпия уходящих газов

= [кДж/]

=

==1791кДж/

=2985 кДж/ по табл. п.4.2 или п.4.3 (2)

=

==1489,8 кДж/

- коэффициент избытка воздуха в газоход

=1,7

=1791+1489,8(1,7-1)=2791,2 кДж/

- энтальпия холодного воздуха

=tхв

tхв – энтальпия холодного воздуха, tхв=30С

=30=372,4 кДж/

q2=






ДП 1005 495 ПЗ

Лист






изм Лист

N документа

Подп Дата

=1000,50,56,1=92,9%

B=

Расход резервного топлива:

Врез.=

- располагаемое тепло резервного топлива =39,73 []

КПД котла брутто при работе на резервном топливе принимается по согласованию с руководителем =90%.

Врез.= т/ч






ДП 1005 495 ПЗ

Лист






изм Лист

N документа

Подп Дата

7 РАСЧЁТ ДИАМЕТРОВ, ВЫБОР ТИПОРАЗМЕРОВ И МАТЕРИАЛА ГЛАВНЫХ ПАРОПРОВОДОВ И ПАРОПРОВОДОВ ПРОМЕЖУТОЧНОГО ПЕРЕГРЕВА


Пар от котла к турбине подводится двумя паропроводами к двум коробкам стопорных клапанов ЦВД турбины.

Начальные параметры пара перед турбиной:

Р0=240 атм.

t0=540С

Pп.п.=3,34 МПа

tп.п.=540С

Табл. 7.1

Параметры пара перед турбиной


Наименование

Обозначение

Размерность

Источник

информации

Численное значение

Расход пара на

турбину (2 нитки)

Д0

кг/с

[1]

368

Температура свежего пара

t0

С

[1]

табл. 5.5

540

Давление свежего пара

Р0

атм.

[1]

табл. 5.5

240

Скорость

м/с

[1]

табл. 8.6

50

Плотность

кг/

[5]

76,6

Материал

[1]

табл. 8.1.

15Х1М1Ф

Допускаемое напряжение

кг/

[1]

табл. 3.5.4

760

Коэффициент сварки


принимаем бесшовные

1

поправка

с

м

[1]

2


dвн= [м]

dвн=

S=[мм]

S=

dн=dвн+2S [м]

dн=349+270,5=490,84мм

dн=350мм

S=49070,5

dу=350мм






ДП 1005 495 ПЗ

Лист






изм Лист

N документа

Подп Дата

8. РАСЧЁТ ДИАМЕТРОВ, ВЫБОР ТИПОРАЗМЕРОВ И МАТЕРИАЛА ТРУБОПРОВОДОВ ПИТАТЕЛЬНОЙ ВОДЫ


Конденсат от турбины к котлу подводится двумя трубопроводами.

Параметры конденсата перед котлом:

tпв=274С

Pпв=350 МПа


Табл. 8.1

Параметры питательной воды


Наименование

Обозначение

Размерность

Источник

информации

Численное значение

Расход питательной

воды

Дпв

Кг/с

[1]

Дк(1++)=

368(1+0,01+0,01)

=375,4

Температура питательной воды

tпв

С

[1]

табл. 5.5

274

Давление питательной воды

Р

атм.

[1]

табл. 5.5

350

Скорость

М/с

[1]

табл. 8.6

5

Плотность

кг/

[5]

==813

Материал

[1]

табл. 8.1.

Ст 16ГС

Допускаемое напряжение

кг/

[1]

табл. 3.5.4

1370

Коэффициент сварки


принимаем бесшовные

1

поправка

с

М

[1]

5


dвн= [м]

dвн= [м]

S=[мм]

S=[мм]

dн=dвн+2S [м]

dн=343+255=453,5мм

S=46556

dу=350мм






ДП 1005 495 ПЗ

Лист






изм Лист

N документа

Подп Дата

9 ВЫБОР И РАСЧЁТ ТЯГОДУТЬЕВЫХ

УСТАНОВОК И ДЫМОВОЙ ТРУБЫ


9.1 Выбор дымососов и вентиляторов

Согласно НТП на котёл паропроизводительностью более 500т/ч устанавливается два дымососа и два вентилятора, каждый выбирается на 50% нагрузку.

Выбирают машину по двум параметрам:

- расчётная подача []

- расчётный приведённый напор [мм.в.ст.] [кгс/мм]

Подача дымососа:

= []

Где:

- коэффициент запаса =1,1

- расход дымовых газов перед машиной

==(+)[]

- расчётный расход топлива

=В []

=216617=215533,9

- объём газов перед дымососом

= []

=

[2]

=2,1+7,39+0,98=10,47

- теоретический объём воздуха =[]

= 9,32 [2]

- коэффициент избытка воздуха в газоход

=1,7

==17,09 []







ДП 1005 495 ПЗ

Лист






изм Лист

N документа

Подп Дата

- присосы в котле

=0,5 так как установлен регенеративный воздухоподогреватель

- температура уходящих газов

=120С

==215533,9 (17,09+0,59,32)=6748460,9 []

- барометрическое давление

=760 мм.рт.ст.

z – количество машин z=2

==3711653,4

Расчётный приведённый напор дымососа

= [мм.вод.ст.]

Где:

- коэффициент приведения расчётного давления машин к условиям, при которых построена рабочая характеристика.

=

=0,132 []

параметр [3]

=()

=

==0,2

=0,965

=0,9650,132=0,127

Т – абсолютная температура дымовых газов перед машиной

Т=+273=393С

- абсолютная температура воздуха при которой снята характеристика машины.

=100+273=373С

==1,09







ДП 1005 495 ПЗ

Лист






изм Лист

N документа

Подп Дата

- расчётный напор машины

= [мм.вод.ст.]

- коэффициент запаса, =1,2 (т.е. 20%)

- аэродинамическое сопротивление тракта. =300 мм.вод.ст.

=1,2300=360 мм.вод.ст

=1,09360=393,84 мм.вод.ст

По подаче и расчётному приведённому напору в справочнике выбираем дымосос ДОД-43 (две штуки). Частота вращения – n=370 об/мин.


Подача вентилятора:

= []

Где:

== []

- коэффициент избытка воздуха в топке, отношение теоретического объёма воздуха к находящемуся в топке.

=1,1 (для газомазутных котлов)

- присосы в топке, =0,05 (котёл не газоплотный)

- присосы в СПП, =0

- присосы в воздухоподогревателе, =0,2

- температура холодного воздуха =30С

V=215533,99,32(11,+0,05+0,2)=3009852,72

= []

Расчётный приведённый напор вентилятора

= [мм.вод.ст.]

1

= [мм.вод.ст.]

=320мм.вод.ст.

=1,2320=384 мм.вод.ст.

=3841=384 мм.вод.ст.

По подаче и расчётному приведённому напору в справочнике выбираем вентилятор ВДОД-31,5 (две штуки). Частота вращения – n=585 об/мин.







ДП 1005 495 ПЗ

Лист






изм Лист

N документа

Подп Дата

9.2 Выбор дымовой трубы

На ТЭС обычно устанавливают железобетонный одноствольные трубы с вентиляционным зазором.

Согласно НТП устанавливают одну трубу на два котла, дымовые газы из водогрейных котлов можно сбрасывать в эту же трубу или для водогрейной котельной строится своя труба.

Расчёту подлежат высота и диаметр устья трубы. Высота зависит от объема дымовых газов и от концентрации в них SO2 и Nох.

Высота трубы:

h= [M]

Где:

- коэффициент, зависящий от конструкции трубы. Для одноствольных труб =1.

А – коэффициент, зависящий от географического положения ТЭС [4]

F – коэффициент, учитывающий скорость осаждения токсичных выбросов. =1

m – коэффициент, зависящий от скорости выброса дымовых газов из устья. Wопт.=40м/с (скорость выбросов дымовых газов), тогда m=0,85.

- секундный расход дымовых газов [].

[].

- объём дымовых газов перед дымососом.

- количество котлов на трубу. =2

- разность между температурой уходящих газов и средней температурой самого жаркого месяца в полдень

=

- температура самого жаркого месяца в полдень [4]

=120-24,2=95,8 С

n – коэффициент, зависящий от параметра

h – предварительно принятая высота трубы [4]

h=250м

; n=2






ДП 1005 495 ПЗ

Лист






изм Лист

N документа

Подп Дата

N – количество дымовых труб.

В соответствии с НТП N=2

=0,5

=0,085

- секундный расход топлива.

[]

- доля серы, улавливаемая в газоходе [4]

=0,02

- доля серы, остающейся в золоуловителе. В соответствии с НТП установлен сухой золоуловитель, =0.

- рабочая сернистость топлива.

- [4]

=0,8

К= , где Д – паропроизводительность одного котла [т/ч]

К=

=39,73 [МДж/кг] - теплота сгорания (см. выше)

- коэффициент, зависящий от конструкции горелок. Горелки установлены вихревые - =1

h= [M]







ДП 1005 495 ПЗ

Лист






изм Лист

N документа

Подп Дата

Полученная высота трубы округляется по рис. 3 [3]

h=250м

Диаметр устья:

[м]

Где:

; N; W – смотри выше.

м

В соответствии с рекомендациями [3] выбирается труба:

H=250м

Ду=10,4 м







ДП 1005 495 ПЗ

Лист






изм Лист

N документа

Подп Дата

10 СХЕМА ПОДГОТОВКИ ДОБАВОЧНОЙ ВОДЫ


Схема химической очистки воды



  1. Осветлитель

  2. Бак осветлённой воды

  3. Осветлительный бак

  4. Н – катионитный фильтр первой ступени

  5. Анионитный фильтр первой ступени

  6. Н – катионитный фильтр второй ступени

  7. Декарбонизатор

  8. Анионитный фильтр второй ступени

  9. Фильтр смешанного действия

  10. Выход химически очищенной воды.


Рис. 10.1


Такая схема водоподготовки позволяет получить химически обессоленную воду высокого качества, что необходимо для котлов сверхкритических параметров пара.

Вода поступает в отсейник-осветлитель, где происходит процесс коагуляции, в качестве коагулянта используют , для подщелачивания воды используют известь. После коагуляции вода поступает в бак, откуда поступает в осветлительный фильтр. В осветлительном фильтре оседают грубодисперсные примеси. После этого вода поступает на Н-катионитный фильтр первой ступени, где идёт обмен ионов Са, Мg, Na на ионы водорода. Затем вода поступает на анионитный фильтр, здесь происходит замещение ионов , , на ионы после этого вода поступает на Н-катионитный фильтр второй ступени. В нём улавливаются ионы , которые проскочили через Н-катионитный фильтр первой ступени. После этого вода становится кислой, в ней присутствуют , который при взаимодействии с образуют углекислый газ. Для её удаления предусмотрен декарбонизатор. После декарбонизатора вода поступает на анионитный фильтр второй ступени.






ДП 1005 495 ПЗ

Лист






изм Лист

N документа

Подп Дата

Этот фильтр сильно действующий, в нём происходит замещение остав-шихся ионов на ионы . В качестве третьей ступени используется фильтр смешанного действия () фильтр, где улавливаются оставшиеся ионы.

В результате такой химической обработки вода имеет солесодержа-ние 0,1 мг.экв/кг и кремнесодержание 0,02 мг.экв/кг.






ДП 1005 495 ПЗ

Лист






изм Лист

N документа

Подп Дата

14. МЕРОПРИЯТИЯ ПО ОХРАНЕ ТРУДА, ТЕХНИКЕ БЕЗОПАСНОСТИ И ПОЖАРНОЙ ПРОФИЛАКТИКЕ ПРИ РЕМОНТЕ КОТЛА


Устройство и обслуживание котельных установок должны соответствовать "Правилам устройства и безопасной эксплуатации паровых и водогрейных котлов", утвержденным Госгортехнадзором СССР, "Правилам взрывобезопасности установок для приготовления и сжигания топлива в пылевидном состоянии", утвержденным Минэнерго СССР и Минэнергомашем СССР и "Правилам взрывобезопасности при использовании мазута и природного газа в котельных установках", утвержденным Госгортехнадзором СССР и ЦК профсоюза рабочих электростанций и электротехнической промышленности.

Предохранительные и взрывные клапаны котла (пароводяного тракта, топки и газоходов) должны иметь отводы для удаления пароводяной смеси и взрывных газов при срабатывании клапанов за пределы рабочего помещения в места, безопасные для обслуживающего персонала, или должны быть ограждены отбойными щитами со стороны возможного нахождения людей.

Запрещается заклинивать предохранительные клапаны работающих котлов или увеличивать нажатие на тарелки клапанов путем увеличения массы груза или каким-либо другим способом.

Грузы рычажных предохранительных клапанов должны быть застопорены и запломбированы так, чтобы исключалась возможность их самопроизвольного перемещения. К форсункам котла должен быть обеспечен свободный, удобный доступ для обслуживания и ремонта.

Во избежание ожогов при обратном ударе пламени на отверстиях для установки форсунок должны быть экраны, а вентили, регулирующие подачу топлива и воздуха к форсункам, или их приводы должны располагаться в стороне от отверстий.

Запрещается во время обхода открывать люки, лазы на котле.

Запрещается зажигать топливо в топках при открытых лазах и гляделках. Смотровые лючки для постоянного наблюдения за факелом должны быть закрыты стеклом. У котлов, работающих под наддувом, должны быть предусмотрены устройства, предотвращающие разрыв стекол. Персонал, проводящий осмотр, должен надевать защитные очки.

Перед растопкой котла на нем должны быть прекращены все ремонтные работы и выведен начальником смены цеха (блока) весь персонал, не имеющий отношения к растопке.

На соседних котлах должны быть прекращены все ремонтные работы, выполняемые вне топок и газоходов на сторонах, обращенных к растапливаемому котлу или находящихся в пределах прямой видимости от него (фронтовая и задняя стены, потолочные перекрытия). Работы на котле возобновляются по указанию дежурного персонала.




15. МЕРОПРИЯТИЯ ПО ОХРАНЕ ОКРУЖАЮЩЕЙ

СРЕДЫ НА ТЭС. ОЧИТКА ДЫМОВЫХ ГАЗОВ ОТ СОЕДИНЕНИЙ СЕРЫ.


Очистка дымовых газов от сернистых веществ

Наиболее острой проблемой защиты воздушного бассейна является снижение выброса диоксида серы, ежегодное поступление которой в атмосферу при сжигании органических топлив исчисляется миллионами тонн.

Для анализа влияния вида топлива на выброс оксид серы и других вредных примесей очень важно знать удельное количество этих выбросов на 1 кВт-ч отпущенной электроэнергии. В табл. 3.1 представлены удельные выбросы в г/кВт при избытке воздуха в уходящих газах аух = 1,4.

Основной и непрерывно возрастающий выброс диоксида серы дают электростанции на твердом топливе.

Удельные выбросы вредных веществ на ТЭС при сжигании наиболее распространенных видов органического топлива, г/кВт·ч

Таблица 15.1

Топливо

Выход газов при нормальных условиях (м/кВт·ч)

Летучая зола

Оксиды серы

Оксиды азота

Березовский уголь

4,35

29

2,1

1,8

Кузнецкий уголь

4,1

82

3,5

5

Донецкий тощий уголь

4

97

21,6

2,8

Экибастузский уголь

4,05

253

9,1

3,2

Сланцы эстонские

5,2

320

18,5

3,4

Подмосковный бурый уголь

4,8

242

53,5

2,8

Мазут (S=3%)

4

0,4

15,9

3,2


Электростанции, расположенные в крупных городах и сжигающие сернистый мазут или содержащие угли, целесообразно переводить на сжигание природного газа. Но этот путь ограничен наличием необходимого количества газа.

Если же переход ТЭС на сжигание газа или малосернистого твердого топлива невозможен, то необходимо рассмотреть очистку дымовых газов или связывание серы в процессе сжигания, а также предварительное извлечение серы из топлива.















изм Лист

N документа

Подп Дата

Методы очистки дымовых газов могут быть подразделены на циклические (замкнутые), в которых адсорбент (поглощающее твердое или жидкое вещество) регенерируется и возвращается в цикл, а улавливаемый диоксид серы используется, и нециклические (разомкнутые), где регенерация адсорбента и других веществ не производится.

Кроме того, методы сероочистки подразделяются на сухие и мокрые. Технико-экономические расчеты показывают, что с увеличением содержания серы в топливе и соответственно концентрации диоксида серы в дымовых газах увеличивается целесообразность применения способов очистки с использованием уловленного диоксида серы.

Учитывая масштабы производства серы и серной кислоты в СССР и их стоимость, можно сделать вывод, что применение циклических методов сероочистки дымовых газов ТЭС в обозримый период экономически не оправдано (если не учитывать экологический эффект сероочистки).

Для основной части углей: кузнецких, экибастузских, Канско-Ачинских, нерюнгинских, кучекинских — характерно содержание диоксида серы в дымовых газах 0,03—0,06% объемных, т. е. почти на порядок меньше, чем при сжигании подмосковного угля. Для сравнения можно отметить, что в цветной металлургии отходящие газы, содержащие меньше 1 — 3% Диоксида серы, считаются бедными.

Следует учитывать также, что циклические способы очистки представляют собой сложное химическое производство и значительно дороже по капиталовложениям и эксплуатационным расходам нециклических вариантов.

Мокрый известняковый (известковый) способ. Этот нециклический процесс наиболее разработан и является самым распространенным на электростанциях США, Японии, ФРГ и др. Он обеспечивает очистку газов на 90% от SO2. В нашей стране известняковый способ реализован на агломерационной фабрике Магнитогорского металлургического комбината опытно-промышленных установках Северодонецкой и Губкинской ТЭЦ.

Метод основан на нейтрализации сернистой кислоты, получающейся в результате растворения диоксида серы наиболее дешевыми щелочными реагентами — гидратом оксида кальция (известью) или карбонатом кальция (известняком): В результате этих реакций получается сульфит кальция частично окисляющийся в сульфат CaSО4. В большинстве установок, построенных в 60-е и 70-е годы, продукты нейтрализации не использовались и направлялись в отвал. В последние годы этот способ усовершенствован: сульфит доокис-ляется до сульфата кальция и используется после соответствующей термической обработки в качестве строительного материала (гипса).

При всех мокрых способах очистки дымовых газов от оксидов серы температура уходящих газов понижается со 130 до 50° С. Подогрев обычно осуществляется газообразным топливом или теплотой неочищенных газов. Количество затрачиваемого топлива составляет около 3% топлива, расходуемого на котел.






ДП 1005 495 ПЗ








изм Лист

N документа

Подп Дата

Подогрев газов осуществляется для обеспечения рассеивания после выхода их из дымовой трубы.

Одним из сложных процессов при очистке дымовых газов «мокрыми» методами является эффективное улавливание брызг ороша­ющего раствора из газов, выбрасываемых в атмосферу. Капли суспензии, орошающей скруббер и содержащей много взвешенных частиц, осаждаясь на поверхности элементов брызгоуловителей, образуют с течением времени отложения, увеличивающие гидравлическое сопротивление аппаратов и требующие периодической очистки. При всех мокрых способах очистки дымовых газов от оксидов серы температура уходящих газов понижается со 130 до 50° С. Подогрев обычно осуществляется газообразным топливом или теплотой неочищенных газов. Количество за­трачиваемого топлива составляет около 3% топлива, расходу­емого на котел. Подогрев газов осуществляется для обеспечения рассеивания после выхода их из дымовой трубы. Одним из сложных процессов при очистке дымовых газов «мокрыми» методами является эффективное улавливание брызг ороша­ющего раствора из газов, выбрасываемых в атмосферу. Капли суспензии, орошающей скруббер и содержащей много взвешен­ных частиц, осаждаясь на поверхности элементов брызгоуловителей, образуют с течением времени отложения, увели­чивающие гидравлическое сопротивление аппаратов и требу­ющие периодической очистки.

В последние годы в ФРГ, Японии и других странах для борьбы с отложениями к реагентам, особенно на базе извести, применяют добавки, например небольшое количество карбоновой кислоты. Эти добавки позволяют получать не сус­пензию, а прозрачный раствор извести. В результате удается избежать основной трудности при эксплуатации известковых Установок, заключающейся в значительных твердых отложениях на стенках скруббера.

Мокро-сухой способ. Этот нециклический способ нашел Широкое распространение в странах Западной Европы и США главным образом при сжигании углей с содержанием серы от 0,5 до 1,5%. В основе метода—поглощение диоксида серы Дымовых газов испаряющимися каплями известкового Раствора. Эффективность сероулавливания более 90%.

Преимуществами мокро-сухого способа очистки дымовых газов от SO2 являются: получение продукта в сухом виде, отсутствие сточных вод, высокая (~1) степень использования реагента, умеренное аэродинамическое сопротивление системы. Недостаток этого способа заключается в отказе от использования дешевого известняка и применение высококачественной извести.







ДП 1005 495 ПЗ








изм Лист

N документа

Подп Дата

Магнезитовый циклический способ наиболее подробно изучен. Способ испытан на опытно-промышленной установке Северодонецкой ТЭЦ. Любой циклический способ несоизмерим по громоздкости с нециклическими вариантами.

Сущность этого способа заключается в связывании диоксида серы суспензией оксида магния по реакции

MgO + SO2 = MgSO3.

Сульфит магния взаимодействует с диоксидом серы, образуя бисульфит магния:

MgS03 + S02 + H20 = Mg(HS03)2.

Бисульфит магния нейтрализуется добавлением магнезита:

Mg(HSO3)2 + MgO = 2MgS03 + H2O.

Образовавшийся сульфит магния в процессе обжига при температуре 800—900°С. подвергается термическому разложению с образованием исходных продуктов по реакции

MgSO3 = MgO + SO2.

Оксид магния возвращается в процесс, а концентрированный диоксид серы может быть переработан в серную кислоту или элементарную серу.

Дымовые газы очищаются от оксидов серы до концентрации 0,03% в скруббере, а образовавшийся раствор бисульфита магния с концентрацией 50—70 г/л поступает в циркуляцион­ный сборник, откуда часть раствора подается в напорный бак и возвращается на орошение скруббера, а другая часть — в нейтрализатор для выделения сульфита магния.

Основными недостатками магнезитового циклического спо­соба являются наличие сернокислотного производства и мно­гочисленных операций с твердыми веществами (кристаллами сульфита, золы, оксида магния), что связано с износом оборудования и запылением.

Аммиачно-циклический способ основан на обратимой реак­ции, протекающей между растворенным сульфитом и бисуль­фитом аммония и диоксидом серы, поглощенной из дымовых газов:

(NH4)2S03 + SO2 + H20±2NH4HS03.

При температуре 30—35°С. эта реакция протекает слева направо, а при кипячении раствора — в обратном направлении.

Аммиачно-циклический способ позволяет получать сжиженный 100%-ный сернистый ангидрид и сульфат аммония — химические продукты, необходимые народному хозяйству. По этому способу /построена опытно-промышленная установка на Дорогобужской ГРЭС.







ДП 1005 495 ПЗ








изм Лист

N документа

Подп Дата

Озонный способ одновременной очистки дымовых газов от оксидов серы и азота. Все рассмотренные выше способы позволяют очищать дымовые газы ТЭС только от диоксида серы, а также от хлористых и фтористых соединений. Что же касается оксидов азота, присутствующих в дымовых газах на 90—95% в виде монооксида, то они улавливаются в незначи­тельном количестве. Это объясняется тем, что реакционная способность оксида азота на три порядка меньше по сравнению с реакционной способностью диоксида серы. Озонный способ позволяет производить окисление озоном низших оксидов азота и отчасти серы с последующим связыванием аммиаком. Этот метод разработан в СССР и испытан на Молдавской ГРЭС. За рубежом используется в ФРГ и Японии.

Основные недостатки озонного метода: высокая энергоемкость производства озона, достигающая 6—10% мощности энергоблока и коррозионная агрессивность смеси серной и азотной кислот.


Сухой известняковый (аддитивный) способ является наиболее простым и требует наименьших капиталовложений.

Сущность способа заключается в добавлении к сжигаемому топливу известняка или доломита в количестве, примерно в 2 раза превышающем стехиометрическое содержание серы в исходном топливе.

В большинстве случаев в горелки подавалась смесь угольной пыли с молотым известняком. В топке при горении угольной пыли известняк – углекислый кальций – диссоциирует на углекислоту и оксид кальция, а последний, двигаясь совместно с продуктами сгорания по газоходам котла, взаимодействует с серным и сернистым ангидридом, образуя сульфит и сульфат кальция. Сульфат и сульфит кальция вместе с золой улав­ливаются в золоуловителях. Свободный оксид кальция, содер­жащийся в золе топлива, также связывает оксиды серы. Основным недостатком этого способа очистки газов является образование прочных отложений золы и сульфата кальция на поверхностях нагрева в области температур 700—1000° С.

Подводя итог рассмотрению различных, по сути химических способов очистки дымовых газов ТЭС от диоксида серы, следует отметить, что капиталовложения в нециклические способы очистки составляют около 10—15%, в циклические — 30—40% стоимости энергоблока.

Мокрые золоуловители также могут использоваться для Улавливания диоксида серы.

Циклические методы могут быть рентабельными при содержании серы в топливе свыше 3,5—4%. В остальных случаях экономически целесообразно применять мокрый известняковый или мокро-сухой известковый метод. Дальнейшее развитие и совершенствование методов очистки дымовых газов ТЭС от оксидов серы направлено на достижение безотходной технологии.







ДП 1005 495 ПЗ





16. ЭКОНОМИЧЕСКАЯ ЧАСТЬ


16.1. Энергетические показатели работы станции


16.1.1 Годовая выработка электроэнергии ГРЭС

Годовая выработка электроэнергии ГРЭС подсчитывается по формуле:

Wв=Nуhу [МВт·ч]

Где:

Nу – установленная мощность электростанции, Nу=3200 [МВт]

hу – годовое число часов использования установленной мощности задаётся в исходных условиях. hу=6000 [ч].

Wв=32006000=19200000 [МВт·ч]


16.1.2 Годовой расход электроэнергии на собственные нужды

Годовой расход электроэнергии на собственные нужды определяется на основании энергетической характеристики, в зависимости от мощности и вида сжигаемого топлива.

Wcн.= [МВт·ч]

Где:

- количество установленных блоков =4

- число часов работы блока в течении года =8000 ч

Wв - годовая выработка электроэнергии [МВт·ч]

Wсн.=6,948000+0,1319200000=2716800[МВт·ч]


16.1.3 Годовой отпуск электроэнергии с шин электростанции

Годовой отпуск электроэнергии с шин электростанции определяется:

Wотп.=WвWсн. [МВт·ч]

Где:

Wв - годовая выработка электроэнергии [МВт·ч]

Wсн. - годовой расход электроэнергии на собственные нужды [МВт·ч]

Wотп.=192000002716800=16483200 [МВт·ч]


16.2 Годовой расход условного топлива


Годовой расход условного топлива энергетическими котлами определяется по топливным характеристикам и рассчитывается по формуле:

Ву=ххnблТр+Wв [т.у.т.]









Лист









изм

Лист

N документа

Подп

Дата


Где:

хх – часовой расход условного топлива на холостой ход энергоблока хх=19,7[т/ч]


 - средний относительный прирост расхода условного топлива

=0,278 [т/МВт·ч]

Ву=19,748000+0,2782716800 = 1385670,4 [т.у.т.]

16.3 Годовой расход натурального топлива


Годовой расход натурального топлива рассчитывается по формуле:

[т.т/год]

Где:

- удельная теплота сгорания натурального топлива []

=35130[]

=1385670,4 =11570130,9 [т.т/год]


16.4 Удельный расход условного топлива


Где:

- годовой расход условного топлива котлами [т.у.т./год]

Wотп. – годовой отпуск электроэнергии с шин электростанции [МВт·ч]

[г.у.т./кВт·ч]









Лист








изм Лист

N документа

Подп Дата

13. СХЕМА И ОПИСАНИЕ ПРИНЯТОЙ КОМПОНОВКИ ОСНОВНОГО ОБОРУДОВАНИЯ В ГЛАВНОМ КОРПУСЕ ТЭС.


Компоновка – это взаимное расположение в главном корпусе станции оборудования и строительных конструкций.

На современных станциях применяют главным образом закрытую компоновку с размещением оборудования в котельном, деаэраторном, при работе на угле – бункерном и машинном отделении. Эти отделения расположены параллельно, сомкнуто и образуют единый главный корпус.


Основные требования к компоновке.


Надежность

  • Безопасность

  • Удобная эксплуатация

а) возможность ремонта оборудования

б) удобство монтажа

в) механизация основных работ

  • Соблюдение санитарно-гигиенических и противопожарных требований

  • Соблюдение правил техники безопасности

  • Экономичность

  • Удобство расширения ТЭС


Для строительства главного корпуса используют железобетонные и металлические каркасы. Каркас состоит из колонн, опирающихся на фундамент, ригелей и ферм. Фундаменты бывают монолитные или сборные.

Расстояние между осями колоннами главного корпуса в продольном направлении называется шагом. Шаг равен от 6 до 12 метров.

Расстояние между осями колоннами главного корпуса в поперечном направлении называется пролетом. Общий пролет составляется из:

Однопролетного машинного зала  28-54 метра,

Деаэраторного отделения 7,5-15 метров,

Бункерного отделения (при работе на угле)  8-15 метров,

Котельного отделения  22-46 метров.








ДП 1005 495 ПЗ

Лист







изм Лист

N документа

Подп Дата

Компоновка машинного отделения.


По отделению и в районе турбоагрегата устанавливаются площадки обслуживания. Отметка площадки обслуживания составляет от 7 до 15,5 метров. Для обслуживания вспомогательного оборудования предусматривают промежуточные площадки.

На 0 отметке машинного зала размещают:

  • Конденсаторы.

  • Питательные насосы.

  • Конденсатные насосы.

  • Дренажные насосы.

  • Прочие насосы.

Циркуляционные насосы тоже устанавливают в конденсатном помещении, если уровень воды в источнике водоснабжения колеблется в небольших пределах и не требует значительно заглублять насосы.

Ниже 0 отметки возможно устройство подвала глубиной 3-4 метра, в котором размещают конденсатные насосы и трубопроводы циркуляционной воды.

Турбина и электрогенератор устанавливают на собственных фундаментах, которые не связаны с другими с другими строительными конструкциями, чтобы вибрации турбоагрегата не передались им.

В турбинном отделении имеется один или два мостовых крана, для монтажа и ремонта. Грузоподъемность кранов принимается из условий подъема статора турбины и генератора.

Габариты турбинного отделения выбирается достаточным для свободной выемки роторов турбины и генератора, трубок конденсатора, трубных систем подогревателей.

Отметка низа фермы здания машинного зала составляет 21-35 метров от пола, чтобы свободно поднять крышку ЦНД или поднять ПВД.

Турбоустановку компонуют продольно или поперечно относительно основного машинного отделения.

При поперечной компоновке турбины по сравнению с продольной сокращается длина паропроводов от котла к турбине. Система этих паропроводов симметрична относительно основной турбины. Конденсаторы располагают под фундаментом турбины, поперек или вдоль ее оси.

При продольно-расположенном конденсаторе меньшее количество циркуляционных водоводов, что сокращает площадь машинного отделения.

Возможно применение боковых конденсаторов размещенных по обе стороны турбины. Пар в такие конденсаторы поступает через патрубки, расположенные под фундаментом турбины. Боковые конденсаторы увеличивают площадь турбинного отделения, но уменьшает отметку обслуживания турбинной установки.








ДП 1005 495 ПЗ

Лист







изм Лист

N документа

Подп Дата

Регенеративные подогреватели устанавливаются на металлическом каркасе по бокам турбины.

Сетевые подогреватели устанавливаются так, чтобы было удобно трассировать теплопроводы.

В турбинном отделении со стороны постоянного и временных торцов предусматривается ремонтно-монтажные площадки, куда есть железнодорожный въезд. Для ТЭЦ допускается въезд железнодорожного транспорта только со стороны временного торца.


Компоновка оборудования деаэраторного отделения.


На верхнем этаже отделения устанавливается деаэраторы питательной воды (21 отметка). Один этаж занят паропроводами, РОУ и БРОУ. Ниже расположен блочный щит управления (8-12 отметка) и устройство РУСН.


Компоновка оборудования котельного отделения.


Котел располагается, как правило, фронтом параллельно машинному залу. В котельном отделении также предусматривают железнодорожный въезд.

Оборудование газовоздушного тракта обычно размещают вне главного корпуса. Открытая установка вентилятора и дымососа применяется на газомазутных ТЭС во всех климатических районах.

РВП всегда устанавливается на открытом воздухе.








ДП 1005 495 ПЗ

Лист







изм Лист

N документа

Подп Дата


17. Специальное задание.

Центровка турбины по муфтам.

Цель центровки турбоагрегатов  обеспе­чение правильного взаимного расположения роторов и совпадения геометрических осей ро­торов с осями своих подшипников и цилин­дров; центровка является одним из необходи­мых условий спокойной работы турбоагрегата.

Неправильная и небрежная центровка мо­жет вызвать в эксплуатации ряд осложнений, а именно: сильную вибрацию турбоагрегата, задевания в лабиринтовых уплотнениях, не­правильную работу соединительных муфт, износ подшипников, червячной передачи регу­лятора и т. д. Некачественная центровка не дает возможности пустить отремонтированную турбину в эксплуатацию и может вызвать не­обходимость ее повторного вскрытия, чтобы произвести надлежащую центровку с устране­нием обнаруженных дефектов. Вибрация тур­боагрегата, вызванная неправильной центров­кой, в большинстве случаев напоминает виб­рацию при небалансе роторов. Она имеет ча­стоту, соответствующую числу оборотов агре­гата, и не может быть устранена балансиров­кой.

ЦЕНТРОВКА РОТОРОВ ПО МУФТАМ

Ротор турбоагрегата, свободно установ­ленный на подшипники, под действием соб­ственного веса получает определенный стати­ческий прогиб; поэтому его ось представляет собой не прямую, а кривую линию, что может быть проверено точным уровнем, установлен­ным на шейках ротора. При горизонтальном положении ротора, т. е. при положении, когда центры шеек ротора находятся на одной го­ризонтальной оси, уклоны обеих его шеек за­висят от стрелы прогиба ротора; при рав­номерном распределении веса ротора по длине эти уклоны одинаковы по величине и направлены в противоположные стороны; неодинаковыми эти уклоны мо­гут быть при неравномерном распределении веса по длине ротора.

Во время вращения каждый ротор всегда сохраняет свой естественный статический изгиб независимо от числа оборотов, за исключением периодов перехода через критическое число оборотов. Если уклоны обе­их шеек каждого ротора одинаковы по величине и противоположны по направ­лению («симметричное» положение), а оси всех вкладышей подшипников нахо­дятся на одной горизонтальной линии, такую центровку нельзя считать правильной; полумуфты роторов будут при этом не параллельны и неконцентричны одна другой по окружности, что вызовет неспокойный ход турбины вследствие появления в роторах и муф­тах добавочных напряжений.







ДП 1005 495 ПЗ

Лист






изм Лист

N документа

Подп Дата


Правильной центровкой роторов по муфтам является центровка, при кото­рой в рабочих условиях торцевые плоско­сти подлежащих соединению муфт между собой будут параллельны и концентричны, благодаря чему оси роторов в верти­кальной и горизонтальной плоскостях совпадают, а уклоны по уровню смежных с муфтами шеек роторов одинаковы. При этих условиях линия статического изгиба последовательно соединяемых роторов будет представлять плавную непрерыв­ную кривую.

Для обеспечения такой центровки оси расточки всех цилиндров и подшипников в вер­тикальной плоскости, включая ось статора ге­нератора, должны располагаться так, чтобы в рабочих условиях они находились на есте­ственной упругой линии, соответствующей ста­тическому прогибу составного вала; такое положение достигается при монтаже установ­кой цилиндров и корпусов подшипников на фундаментных рамах с соответствующим уклоном; величина уклонов зависит не только от стрел прогиба роторов, но и от базы цен­тровки, относительно которой ведется сборка турбоагрегата. Базой центровки обычно является или горизонтально расположенный ЦНД или корпус подшипника ЦНД со сторо­ны генератора; при этом естественно крайние подшипники турбоагрегата (первый у турбины и последний у генератора) устанавливаются выше, чем промежуточные.

Для трехцилиндровых турбин центровка производится с «симметричным» положением ротора низкого давления, когда базой центров­ки является горизонтально расположенный ЦНД, или с горизонтальным положением шейки ротора ЦНД со стороны генератора, когда базой центровки является корпус под­шипника ЦНД со стороны генератора.

Центровка должна обязательно производиться при полностью остывших роторах и цилиндрах турбины, при собранных упорных подшипниках и разъединенных роторах, когда каждый из них может вращаться независимо один от другого. Проверка при горячем состоянии приведет к искажению полученных результатов, так как за время разборки крышки муфты и в процессе замеров горячие роторы горячие роторы получают упругий прогиб.

Разница в аксиальных зазорах, замеренных на противоположных сторонах полумуфт, показывает непараллельность торцов муфт и, следовательно, наклон оси одного вала по отношению к другому (величину излома). Разница в радиальных зазорах показывает величину смещения осей роторов в вертикальной и горизонтальной плоскостях, при которой окружности полумуфт не концентричны, а следовательно, ось одного вала не является продолжением оси другого вала.







ДП 1005 495 ПЗ

Лист






изм Лист

N документа

Подп Дата


Проверка центровки по муфтам произво­дится с помощью специальных скоб с указа­тельными винтами, которые позволяют произ­водить замеры аксиальных и радиальных от­клонений осей роторов. Скобы укрепляются на болтах, ввертываемых в спе­циально предусмотренные отверстия в полу­муфтах; если этих отверстий нет, их следует просверлить и нарезать. По окончании цен­тровки и снятии скоб в отверстия следует за­вернуть пробки с прорезью под отвертку для сохранения баланса полумуфт; если же отвер­стия просверлены на двух взаимно противо­положных сторонах полумуфт, то пробок мож­но не ставить.

Скобы следует изготовлять достаточно жесткими и закреплять на полумуфтах проч­но, без слабины; это необходимо во избежа­ние отжатия скобы во время замеров, когда между ней и полумуфтой просовываются пла­стинки щупа; концы указательных винтов должны быть закруглены. Отжатие скобы и отсутствие закругления винтов приводят к су­щественным ошибкам в центровке; в доста­точной жесткости скоб и закреплении их без слабины нетрудно убедиться, если после плав­ного отжатия от руки свободного конца скобы от муфты и такого же прижатия измеряемый зазор возвращается к первоначальному.





Конструкции скоб для измерения щупом при центровке роторов.

а с полужесткими муфтами; б с пружинными муфтами;

в с кулачковыми муфтами; 1  радиальные и 2  осевые замеры.

Рис. 17.1








ДП 1005 495 ПЗ

Лист







изм Лист

N документа

Подп Дата

Скобы следует привертывать так, чтобы получаемые аксиальные и радиальные зазоры (расстояние от указателя скобы до поверхно­сти муфты или между двумя указателями, укрепленными на разных полумуфтах) не пре­вышали 0,40,5 мм. Благодаря этому при центровке можно пользоваться наименьшим количеством пластинок щупа, что повышает точность замеров и облегчает подсчет полу­чаемых зазоров. Измерительные скобы не­обходимо укреплять на полумуфтах двух смежных роторов, подлежащих центровке, при их рабочем взаимном положении; благо­даря этому повороты роторов и замеры цен­тровок при всех проверках могут быть прове­дены по меткам на муфтах в их рабочем по­ложении и поэтому дадут сравнимые резуль­таты. Кроме того, необходимо постоянно со­хранять одно и то же расположение скоб на полумуфтах, что должно быть зафиксировано с формуляре центровки.

Центровать путем проворачивания одного ротора не рекомендуется, несмотря на то, что на муфтах обычно протачиваются заводом-изготовителем специальные пояски по окружно­сти и по торцам полумуфт, служащие для по­лучения правильных результатов в случае перекоса в насадке муфты или неточности ее обработки. Эти неправильности не отражают­ся на результатах центровки, если провора­чиваются оба ротора одновременно на один и тот же угол; промеры по скобам при этом производятся всегда при одном и том же взаимном положении полу муфт обоих рото­ров. Одновременность поворота роторов обес­печивается вставкой, взамен вынутых из флан­цев полумуфт соединительных болтов, одной-двух длинных гладких шпилек диаметром, на 0,20,3 мм меньше диаметра отверстия.

Роторы при центровке проворачивают кра­ном только по направлению рабочего враще­ния путем петлевого обхвата ротора тросом. После провертывания роторов трос должен быть ослаблен, проверено отсутствие заклинивания в полумуфтах (жесткие полу­муфты не должны касаться одна, другой, а при подвижных муфтах должна быть обеспечена свобода перемещения полумуфт в осевом направлении) и свободное положение в отвер­стиях шпилек, вставленных взамен соедини­тельных болтов.

При проворачивании аксиальное передви­жение роторов в пределах разбега в упорном подшипнике может приводить к неправиль­ным замерам по торцам полумуфт; влияние осевой игры роторов на производимые замеры может быть учтено при контроле по индика­тору, указательный штифт которого прижат к какой-либо торцевой точке вращаемого ро­тора. Однако такой контроль и связанные с этим подсчеты вызывают затруднения при центровке. Для исключения ошибок, связан­ных с перемещением какого-либо из валов в аксиальном направлении при их враще­нии, следует привертывать к полумуфтам две скобы, расположенные на диаметрально противоположных точках окружности полу­муфт.







ДП 1005 495 ПЗ

Лист






изм Лист

N документа

Подп Дата


Такая установка скоб для центровки двух валов А и В, соединенных кулачковой муфтой, приведена на рис. 17.1 - в. Для удобства цен­тровки роторов с кулачковыми муфтами со звездочек обеих центрируемых роторов обыч­но снимаются полумуфты (коронки), хотя эти и некоторые другие подвижные муфты позво­ляют производить центровку, не разъединяя их. На кулачки звездочек привертываются жесткие стальные скобы, дающие возмож­ность измерять радиальный и аксиальный за­зоры между двумя полумуфтами. К диаме­трально противоположным кулачкам звездо­чек обоих валов привертываются другие ско­бы, также дающие возможность проверять ра­диальный и осевой зазоры.

Замеры проводятся при одновременном по­ворачивании обоих роторов на 90, 180, 270 и 360°, т. е. каждый раз поворачивая роторы на 90° по отношению к предыдущему положению, пока не будет пройден полный оборот. При каждом из этих положений с помощью щупа замеряются аксиальные и радиальные зазоры; замеры при повороте на 360° должны совпа­дать с величинами, полученными при нулевом положении роторов; эти замеры являются контрольными. Пластины щупа следует под­бирать так, чтобы плотно сжатыми пластина­ми чувствовалось касание как муфты, так и измерительной скобы. При отсутствии возможности, из-за кон­структивных особенностей непосредственно замерять нижние радиальный и аксиальный за­зоры; эти зазоры определяются расчетным путем, как разность между суммой боковых зазоров и соответствующим верхним зазором. При правильном положении роторов все радиальные и аксиальные замеры зазоров по скобам полумуфт, производимые в холодном состоянии турбины щупом или индикатором с точностью до 0,01 мм, при одновременном повертывании роторов в любое положение на одинаковый угол, должны быть одинаковыми или во всяком случае расцентровка роторов турбин на 3000 об/мин не должна превышать: для жестких муфт 0,03— 0,04 мм, для полу­жестких и пружинных муфт 0,05—0,06 мм и для кулачковых муфт 0,08 мм. Замеры, производимые при центровке, при­нято записывать в формуляр. При анализе результатов измерений, произведенных в холодном состоянии турби­ны, необходимо учитывать те изменения в по­ложении роторов, которые произойдут в процессе работы турбоагрегата; положение линии роторов горячей турбины значительно отли­чается от положения ее в холодном состоянии.







ДП 1005 495 ПЗ

Лист






изм Лист

N документа

Подп Дата


Эти изменения вызываются:

1) всплыванием опорных шеек ротора на масляной пленке, образующейся во время ра­боты во вкладышах подшипников. Всплывание вызывает различный подъем на масляной пленке при разнице в диаметрах соединяемых валов; при этом происходит смещение ротора не только в вертикальной, но и в горизонталь­ной плоскости: влево при вращении ротора по часовой стрелке и вправо — против часовой стрелки. Величина такого смещения, которое должно учитываться особенно при центровке по расточкам концевых уплотнений, увеличи­вается: при уменьшении удельной нагрузки на вкладыши, при увеличении окружной скоро­сти, при повышении вязкости масла, при по­нижении температуры масла на выходе из подшипников; эта величина доходит до 0,1 — 0,3 мм в зависимости от формы расточки вкладыша и может быть определена соответствующим расчетом;

2) тепловыми деформациями корпуса тур­бины и неравномерным тепловым расширением фундамента турбины и корпусов подшипни­ков вследствие их неодинаковых температур нагрева при работе турбоагрегата. Особенно на центровке сказывается неравномерность прогрева фундамента, так как вследствие больших размеров фундамента и почти одина­ковых коэффициентов линейного расширения у железобетона и стали даже небольшие тем­пературные разности по фундаменту приводят к заметному изменению центровки. По дан­ным одного из исследований при прогреве фундамента конкретной турбинной установки был замерен подъем фундаментной плиты под передним стулом подшипника почти па 1,5 мм, в то время, как под возбудителем подъема почти не было обнаружено; установившейся температуры фундамент достиг через 19 дней работы турбоагрегата, при этом разность тем­ператур в указанных двух крайних точках фундамента достигала 45° С.

Должен также учитываться высокий не­одинаковый нагрев корпусов подшипников, жестко соединенных с цилиндром турбины, вследствие чего вкладыши подшипников пере­мещаются по вертикали на разную высоту. Поправки на вертикальное температурное рас­ширение корпусов подшипников могут быть определены по формуле

Для чугунных корпусов подшипников вели­чина их вертикального линейного расширения () при разности температур () в 100° С может быть принята в 1,04 мм на 1 м высо­ты (H);







ДП 1005 495 ПЗ

Лист






изм Лист

N документа

Подп Дата


3) влиянием вакуума в конденсаторе, ко­торое вызывает опускание выхлопных патруб­ков цилиндра низкого давления и корпусов крайних подшипников, отлитых с ними за одно целое, а также влиянием веса воды, за­полняющей конденсатор, если он жестко свя­зан с выхлопными патрубками ЦНД. Поправка на опускание выхлопной части ЦНД может быть определена 'Непосредственными измере­ниями путем закрепления скобы с индикато­ром сверху на полумуфте генератора, при этом ножка индикатора должна касаться по­лумуфты ЦНД; измерения производятся при полностью собранном турбоагрегате (полу­муфты разъединены) в двух состояниях: при холодной турбоустановке и при вакууме после пуска эжекторов без подачи пара на лабирин­товые уплотнения. На основании этих двух измерений путем пересчета на нормальный вакуум можно определить поправку на цен­тровку при рабочем вакууме турбины.

Эти практические обстоятельства, вызы­вающие изменения в центровке при переходе к рабочим условиям, должны учитываться по заводским данным, по данным монтажных формуляров и на основании специальных исследований турбоагрегата. Полученные по­правки и величины смещения для каждого подшипника складываются алгебраически; при этом не учитываются только поправки, ве­личина которых не превышает 0,03-0,04 мм. При всех условиях должна устанавливаться в холодном состоянии только такая расцентровка, которая действует в благоприятную сторону и при рабочих условиях сводится к нулю.

Необходимость определять указанные по­правки при каждом капитальном ремонте должна быть исключена записью в формуляре агрегата правильного положения роторов в холодном состоянии с учетом этих поправок.

Таким образом, если учитывать указанные соображения по переходу к рабочим усло­виям, разница в осевых и радиальных зазо­рах, замеренных при центровке, превышает допустимые величины, необходимо выправить положение валов, так как это ука­зывает на ненормальность положения торце­вых поверхностей полумуфт (излом осей) и на несовпадение центров полумуфт.

Выправление положения валов произво­дится путем перемещения вкладышей и корпусов соответствующих подшипников как в вертикальной, так и в горизонтальной пло­скости; при этом в связи с тем, что перемещения вкладышей и корпусов подшипников для изменения положения осей роторов вызывают изменения зазоров в лабиринтовых уплотне­ниях, эти перемещения могут производиться лишь в самых ограниченных пределах, опре­деляемых допустимыми изменениями зазоров в уплотнениях.







ДП 1005 495 ПЗ

Лист






изм Лист

N документа

Подп Дата


При обнаружении расцентровки, прежде чем менять подкладки у подшипников или производить их передвижку для изменения положения роторов, необходимо по результатам центровки произвести подсчеты требующихся подкладок и передвижек с тем, чтобы избежать ошибок и излишних операций и тем самым ускорить очень трудоемкую работу по проверке и исправлению центровки.

При центровке турбоагрегата, имеющего несколько роторов, нельзя решать вопрос исправления центровки по замерам, произве­денным на одной муфте; для этого нужно иметь данные по центровке всех муфт агре­гата и по расположению всех роторов в расточках уплотнений.

Эти данные и полученные величины заме­ров достаточны для определения необходимых перемещений подшипников в вертикальной и горизонтальной плоскостях. Опорный подшипник центрируется в расточке корпуса на четырех опорных подушках; эти подушки привертываются к вкладышу подшипника вин­тами. Наружная поверхность подушек обточе­на концентрично с расточкой вкладыша. Пра­вильная радиальная установка вкладышей до­стигается подбором сменных прокладок, за­кладываемых под подушки.

Подъем вкладыша в вертикальной плоско­сти производится путем подкладывания про­кладки из калиброванной листовой стали соответствующей толщины под нижнюю опор­ную подушку вкладыша при одновременном уменьшении на такую же величину толщины прокладки под верхней опорной подушкой. Точно также для перемещения вкладыша в го­ризонтальной плоскости следует вынуть с одной стороны вкладыша из-под опорной подушки прокладку соответствующей толщи­ны и переложить ее под опорную подушку с другой стороны вкладыша.

При установке прокладок следует учиты­вать угол расположения боковых подушек а на вкладыше. Так, например, если ротор надо поднять по высоте на величину А, то необхо­димо под нижнюю подушку положить про­кладку толщиной А и уменьшить на толщи­ну А прокладку под верхней подушкой под­шипника; кроме того, под каждую нижнюю боковую подушку необходимо положить про­кладку толщиной А, Точно также при необходимости перемещения ротора в горизон­тальной плоскости на величину Б надо под одну боковую подушку положить подкладку толщиной Б, а под другой боковой по­душкой уменьшить толщину подкладки на Б .

При необходимости одновременного пере­мещения ротора в вертикальной и горизон­тальной плоскостях изменение толщины про­кладок определяется алгебраической суммой толщин, полученных расчетом измерений.

Убедившись в правильности произведенной центровки по муфтам и в том, что после уста­новки необходимых прокладок центровка по расточкам также будет в пределах допусков, опорные подушки после их снятия и измене­ния толщины прокладок должны быть плотно пригнаны к расточке корпуса подшипника






ДП 1005 495 ПЗ

Лист






изм Лист

N документа

Подп Дата


Опорный подшипник турбины





.

1 корпус .подшипника; 2 вкладыш; 3 крышка подшипника;

4, 5, 6 и 7 опорные подушки вкладыша; 8 тонкие стальные, прокладки, регулирующие положение вкладыша; угол рас­положения боковых опорных подушек.

Рис 17.2


Под опорными подушками следует иметь, одну-две прокладки, так как набор из боль­шого числа тонких прокладок трудно поддается плотной пригонке. Прокладки должны устанавливаться цель­ные из калиброванной стали, а не из латуни, так как последние сминаются (раздавли­ваются) при работе под влиянием вибра­ций роторов, вследст­вие чего нарушается центровка турбины. Точно также не разре­шается установка про­кладок не под всю опорную поверхность подушки вкладыша, а тем более  примене­ние клиновых прокла­док.

При вкладышах подшипников, не име­ющих опорных поду­шек, перемещение ро­тора при центровке может быть произведено путем перемещения корпуса (стула) подшип­ника в том случае, если этот корпус жестко закреплен на фундаменте. В вертикальной плоскости это перемещение производится пу­тем изменения толщины прокладок между ос­нованием корпуса и плитой фундамента; в го­ризонтальной плоскости перемещение корпуса производится после ослабления болтов, крепя­щих корпус подшипника к плите фундамента, и выемки контрольных шпилек. Величина сме­щения корпуса контролируется индикаторами. После перемещения и крепления корпуса к фундаментной плите болтами произ­водится проверка центровки; при получении удовлетворительных результатов произво­дится развертывание отверстий под контроль­ные шпильки, изготовление и установка новых контрольных шпилек по новым диаметрам отверстий.

У корпусов подшипников, скользящих при тепловых расширениях по фундаментной раме, небольшое перемещение роторов при отсутст­вии у вкладышей опорных подушек произво­дится шабровкой баббита вкладышей подшип­ников в пределах допуска зазоров; значитель­ные перемещения в этих случаях могут произ­водиться только после перезаливки и новой расточки вкладышей в соответствии с требую­щейся передвижкой ротора.







ДП 1005 495 ПЗ

Лист






изм Лист

N документа

Подп Дата


После установки под корпусами подшипни­ков или у вкладышей всех прокладок, необхо­димых для улучшения центровки роторов, обя­зательно проведение повторной контрольной центровки, результаты которой должны быть занесены в формуляр.

При ремонтах турбин следует производить центровку по муфтам дважды: один раз после вскрытия турбины, а другой раз  непосредст­венно при сборке и окончательном закрытии турбины.

Проверка центровки по муфтам между ро­торами ЦНД и генератора, произведенная после закрытия и обтягивания болтов разъема ЦНД, позволяет учесть влияние на центровку веса крышки ЦНД и обтягивания ее болтов.

По окончании центровки по муфтам необ­ходимо произвести проверку положения рото­ров по уровню. Уровень при всех замерах должен быть так установлен посреди­не шейки ротора, чтобы поперечная ампула уровня показывала строго горизонтальное по­ложение, т. е. нуль; только после этого сле­дует производить отсчет наклона ротора в продольном направлении.


Проверка положения ро­тора по уровню «Геологоразведка».



Рис. 17.3







ДП 1005 495 ПЗ

Лист






изм

N документа

Подп Дата

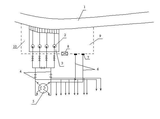
    1. Газовое хозяйство


Схема газорегуляторного пункта



  1. Регулятор давления газа.

  2. Фильтр.

  3. Предохранительный запорный клапан. (ПЗК)

  4. Предохранительный сбросной клапан. (ПСК)

  5. Запорные задвижки с электроприводом.

  6. Дроссельные шайбы.

  7. Регулирующий клапан.

  8. Газовая магистраль.


Рис. 6.3

Газорегуляторный пункт (ГРП) – это одноэтажное здание, выполненное из огнеупорного материала, закрытое на ключ.

Газ в ГРП поступает из магистрального газопровода. Давление в газопроводе 12-13 атм. (высокое давление) или 5-6 атм. (среднее давление).

Для надежной работы котла на газе давление перед горелками должно быть 1,2-1,5 атм. Для дросселирования газа и сооружается ГРП.

В помещении ГРП поток газа разделяется на нитки (4-5 ниток, из которых одна резервная). На каждой нитке, кроме регулятора, стоит фильтр, ПЗК и ПСК. Фильтр очищает газ от пыли. ПЗК срабатывает и выключает нитку, если давление газа за регулятором поднимается на 25% от рабочего. ПСК срабатывает и сбрасывает газ в атмосферу, если давление газа за регулятором кратковременно поднимается на 10% от рабочего

Если в магистральном газопроводе давление падает до 3 атм., то регулятор дросселировать не может. Все нитки отключаются и переходят на ручное регулирование на байпасные нитки.




Схема газопровода к котлу.



  1. Запорная задвижка с электроприводом на входе в котельную.

  2. Две запорные задвижки с электроприводом на вводе в котел.

  3. Фланцевое соединение для установки заглушки.

  4. Клапан-отсечка.

5 и 5а. Регулирующий и растопочный клапан.

6. Две запорные задвижки с электроприводом на вводе в горелки.

  1. Продувочные трубопроводы («свечи»).

  2. Трубопровод безопасности.

Рис. 6.4


На вводе в котел установлено 2 запорных задвижки с электроприводом, а между ними продувочная свеча. Далее фланцевое соединение для установки заглушки. Заглушка ставится перед ремонтом.

Предусмотрена линия подачи сжатого воздуха от компрессорной, для продувки газопровода. Предусмотрен отвод к запальникам горелок. Растопочные горелки снабжаются запальниками с фотоэлементами (защитные устройства), если свеча запальника не загорелась, то на пульт подается звуковой и световой сигнал, запрещающий разжигать горелки.

итп).




Далее установлен клапан-отсечка. Этот клапан мгновенно прекращает подачу газа в котел в случае аварии (разрывы экранных труб, пожар в РВП, воздух к горелкам не поступает,

За ним установлен регулирующий клапан, который управляется электронным регулятором процесса горения. Параллельно с ним установлен растопочный клапан.

На вводе в каждую горелку устанавливаются две запорные задвижки с электроприводом, а между ними свеча безопасности.

После останова котла трубопроводы продувают сжатым воздухом для удаления газа, до тех пор, пока содержание метана не будет меньше или равно 0,1%. Перед пуском газоход тоже продувают, до тех пор, пока содержание кислорода не станет меньше 1%. «Свечи» безопасности при работе котла закрыты, а краны опломбированы. Во время ремонта «свечи» безопасности открыты.

Газопровод прокладывается под уклоном, так как в нижней части скапливается конденсат, который периодически удаляется.



6. ВЫБОР СХЕМЫ ТОПЛИВНОГО ХОЗЯЙСТВА НА ОСНОВНОМ ТОПЛИВЕ И ЕГО ОПИСАНИЕ.


6.1 Схема мазутного хозяйства.



К другим котлам.


От других котлов


  1. Цистерна с мазутом

  2. Сливное устройство

  3. Фильтр грубой очистки

  4. Приемный резервуар с подогревом

  5. Перекачивающий насос

  6. Основной резервуар

7,8 и 19. Линии рециркуляции

  1. Насос первой ступени

  2. Обратный затвор

  3. Паровой подогрев мазута

  4. Фильтр тонкой очистки

  5. Насос второй ступени

  6. Запорные задвижки

  7. Регулятор расхода

  8. Расходомер

  9. Задвижка перед горелкой

  10. Форсунка


Рис. 6.1


Мазут поступает на ГРЭС в цистернах по железной дороге. Цистерны устанавливаются на разгрузочную эстакаду. Через верхние люки мазут прогревается паром из отборов до температуры 700-800С. Через нижние люки подогретый мазут сливается в желоба, расположенные в межрельсовом пространстве. По этим желобам мазут самотеком стекает в подземную промежуточную емкость. Из нее перекачивается в баки-хранилища.




Баки-хранилища – это железобетонные емкости, облицованные внутри легированной сталью на 50 тыс. м3. На ГРЭС стоят 3 бака, в которых поместиться не менее чем двухнедельный запас мазута. Баки оборудованы датчиками температуры уровня. Из баков мазут откачивается в мазуто-насосную.

Мазуто-насосная  это одноэтажное здание из огнестойкого материала, состоящее из двух помещений: в одном насосы, фильтры и арматура, в другом пульт управления. Насосы первого подъема развивают напор 5,5 – 6 атм. Устанавливают не менее трех насосов, 2 – в работе, третий – в резерве.

Напор насосов первого подъема расходуется на преодоление гидравлических сопротивлений в подогревателе, в фильтре тонкой очистки, в соединительных трубопроводах, а создание подпора насосам второго подъема.

В подогревателях мазут подогревается от температуры 1200С до температуры 1600С паром из турбины. Подогреватели находятся на улице.

Насосы второго подъема развивают напор 35 – 40 атм., который расходуется на создание давления перед форсунками и на преодоление гидравлических сопротивлений в трубопроводах. Установлено также не менее трех насосов.

Для того чтобы мазут, перекачиваемый из насосной в котельную, не застывал, мазутопровод прокладывают с паровым спутником (см. рис.6.2).




Пар Мазут


Рис. 6.2


Мазутопровод заземляют для снятия статического электричества.

В мазутном хозяйстве предусмотрены три линии рециркуляции:

    • После насосов первого подъема – для перемешивания мазута в баках.

    • После подогревателей – для подогрева мазута в баках.

    • При работе на газе мазут из котельной возвращается в баки для создания «горячего резерва».




11. АВТОМАТИЧЕСКИЕ СИСТЕМЫ ЗАЩИТЫ ТУРБИНЫ.


Защита от повышения частоты вращения ротора.


Частота вращения вала турбины должна поддерживаться вблизи постоянного значения с высокой точностью для поддержания частоты сети. Эту задачу выполняет специальная система регулирования. Увеличение частоты вращения на 10% сверх допустимой из-за отказа системы регулирования или по другим причинам вызывает срабатывание автомата безопасности, воздействующего на мгновенное закрытие стопорного клапана перед турбиной и на прекращение подачи пара в проточную часть.


Защита от сдвига ротора.


Вращающийся ротор имеет некоторую свободу продольного перемещения относительно статора. Численное значение этого перемещения весьма мало (до 1,2 мм для различных типов турбин) и ограничивается упорным подшипником турбогенератора. Однако из-за износа рабочих поверхностей или превышения расчетного усилия может произойти продольное смещение ротора, превышающее допустимое значение. Если при этом не принять соответствующих мер (частичный или полный сброс нагрузки, либо останов турбины), то чрезмерный сдвиг ротора вызовет повреждение концевых уплотнений или лопаточного аппарата турбины. Современные турбогенераторы оснащаются специальным защитным устройством, воздействующим на останов турбины при чрезмерном осевом сдвиге ротора.







ДП 1005 495 ПЗ

Лист






изм Лист

N документа

Подп Дата

Реле осевого сдвига ротора турбины.




  1. Кольцевой выступ на валу ротора.

  2. Ш-образный трансформатор.

  3. Источник переменного тока.

  4. Выпрямитель.


Рис.111






ДП 1005 495 ПЗ

Лист






изм Лист

N документа

Подп Дата

© 2012 Рефераты, курсовые и дипломные работы.