рефераты
Главная

Рефераты по рекламе

Рефераты по физике

Рефераты по философии

Рефераты по финансам

Рефераты по химии

Рефераты по хозяйственному праву

Рефераты по цифровым устройствам

Рефераты по экологическому праву

Рефераты по экономико-математическому моделированию

Рефераты по экономической географии

Рефераты по экономической теории

Рефераты по этике

Рефераты по юриспруденции

Рефераты по языковедению

Рефераты по юридическим наукам

Рефераты по истории

Рефераты по компьютерным наукам

Рефераты по медицинским наукам

Рефераты по финансовым наукам

Рефераты по управленческим наукам

Психология и педагогика

Промышленность производство

Биология и химия

Языкознание филология

Издательское дело и полиграфия

Рефераты по краеведению и этнографии

Рефераты по религии и мифологии

Рефераты по медицине

Рефераты по сексологии

Рефераты по информатике программированию

Краткое содержание произведений

Реферат: Технология автоматизация литейных процессов

Реферат: Технология автоматизация литейных процессов

АННОТАЦИЯ


Злобина С.А. Разработка автоматизированной системы управления процессом раскисления и легирования стали в конвертере в условиях ККЦ-1 ОАО "ЗСМК".

Дипломный проект по специальности "Технология, математическое обеспечение и автоматизация литейных процессов" (110403). – Новокузнецк, 2002. – 167 с. Табл. 10, ил. 20, источников 36, приложений 7, чертежей 6 листов.

Автоматизированная система управления, раскисление и легирование стали, модель, алгоритм, оптимизация, окисленность плавки, угоревшие массы элементов, расчетные и оптимальные массы ферросплавов, процедура адаптации коэффициентов пересчета, прогнозирование контролируемых параметров и времени слива.

Объектом исследования является процесс раскисления и легирования стали в ковше конвертерного цеха.

В дипломном проекте проведено изучение проектируемой технологии раскисления и легирования конвертерной стали применительно к ККЦ-1 ОАО "ЗСМК" с целью снижения экономических затрат на осуществление вышеуказанного процесса.

В работе разработаны методы раскисления и легирования стали с помощью автоматизированной системы управления, основанной на расчете угоревших масс элементов

Исполнитель                                                                                        Злобина С.А.

THE SUMMARY


Slobina S.A. The working automated control system of process of deoxidation and alloying in converter.

Degree activity on a specialty (110403). – Novokuznetsk, 2002. – 167 p. Tables 10, pict. 20, orig 36

СОДЕРЖАНИЕ

ВВЕДЕНИЕ.. 7

1 ХАРАКТЕРИСТИКА СУЩЕСТВУЮЩЕЙ ТЕХНОЛОГИИ И СИСТЕМЫ... 8

1.1       Общая характеристика предприятия. 8

1.2 Характеристика конвертерного производства. 14

1.3 Конструкция агрегата и ее соответствие задачам технологии. 19

1.3.1 Система подачи и дозирования сыпучих материалов из бункеров приемного устройства в расходные бункера конвертерного цеха. 22

1.3.2 Система дозирования и подачи сыпучих материалов и ферросплавов в конвертер, в ковш при сливе металла, в приемные бункера установки УДМ... 22

1.4 Проектируемая технология, ее критический анализ и направление совершенствования  25

1.4.1 Особенности раскисления и легирования конвертерной стали. 25

1.4.2 Технология раскисления и легирования стали, применяемая в ККЦ-1 ОАО "ЗСМК"  26

1.4.3 Описание организации взаимодействия постов ККЦ-1 при раскислении и легировании стали  28

1.5 Анализ проектируемой системы управления технологическим процессом и постановка задачи  32

1.5.1 АСУ ТП выплавки стали в конвертере. 32

1.5.2 Постановка задачи. 40

2 ИССЛЕДОВАНИЕ И РАЗРАБОТКА АВТОМАТИЗИРОВАННОЙ ТЕХНОЛОГИИ.. 41

2.1 Содержательная модель физико-химического механизма процесса. 41

2.1.1 Раскисление марганцем.. 43

2.1.2 Раскисление кремнием.. 44

2.1.3 Раскисление алюминием.. 45

2.2 Разработка математической модели для целей исследования технологии. 46

2.3 Расчеты технологии с использованием разработанной модели. 56

2.4 Исследование и оптимизация технологии на основе модели и экспериментальных данных  59

2.5 Разработка технологической инструкции и блок-схемы алгоритма управления технологическим процессом.. 67

3 АЛГОРИТМИЧЕСКОЕ И ИНФОРМАЦИОННОЕ ОБЕСПЕЧЕНИЕ.. 70

3.1 Алгоритмическое обеспечение системы управления. 70

3.1.1 Назначение и характеристика системы управления. 70

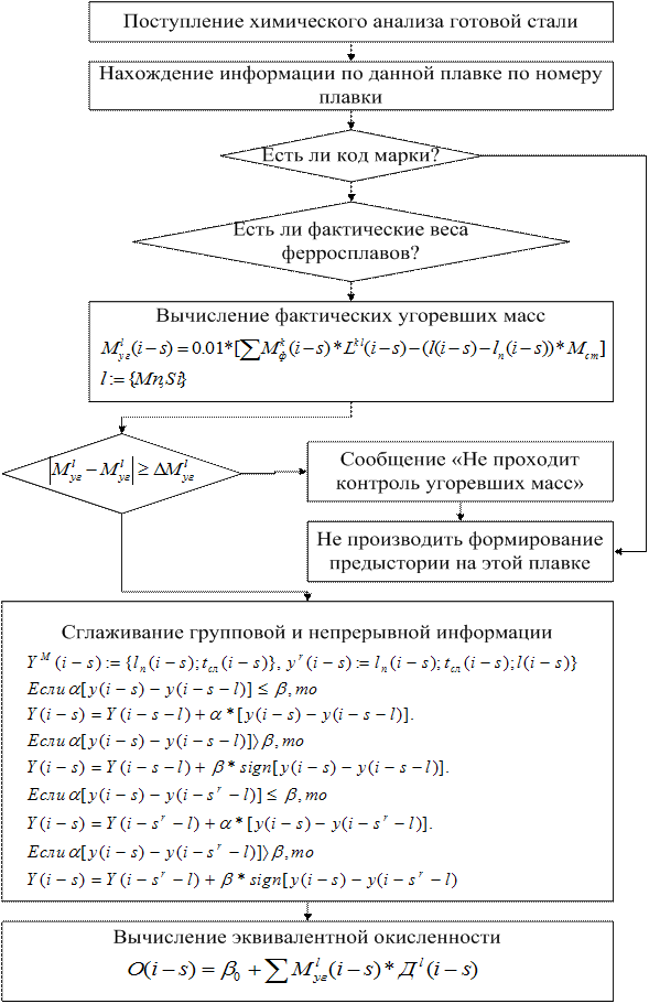
3.1.2 Алгоритм решения. 72

3.2 Информационное обеспечение. 88

3.2.1 Перечень входных сигналов и данных. 88

3.2.2 Перечень выходных сигналов и данных. 89

4 ЭКОНОМИЧЕСКАЯ ЧАСТЬ. 90

5 ОХРАНА ТРУДА И ОКРУЖАЮЩЕЙ СРЕДЫ... 96

5.1 Охрана труда. 96

5.1.1 Анализ условий труда в вычислительном центре. 96

5.1.2 Анализ условий труда в ККЦ-1. 100

5.1.3 Мероприятия по безопасности труда. 102

5.1.4 Мероприятия по производственной санитарии. 103

5.1.5 Пожарная безопасность. 104

5.2 Охрана окружающей среды.. 106

ЗАКЛЮЧЕНИЕ.. 109

СПИСОК ИСПОЛЬЗОВАННЫХ ИСТОЧНИКОВ ИНФОРМАЦИИ.. 110

ПРИЛОЖЕНИЕ 1. 113

ПРИЛОЖЕНИЕ 2. 114

ПРИЛОЖЕНИЕ 3. 115

ПРИЛОЖЕНИЕ 4. 116

ПРИЛОЖЕНИЕ 5. 117

ПРИЛОЖЕНИЕ 6. 163

Обозначения элементов в блок-схемах алгоритма раскисления и легирования стали. 163

ПРИЛОЖЕНИЕ 7. 165

Мероприятия при чрезвычайных ситуациях. 165


ВВЕДЕНИЕ

В настоящее время на предприятиях черной металлургии наблюдается значительный дефицит ферросплавов. Кроме того, требуется выпуск продукции, конкурентоспособной на внутреннем и внешнем рынках. Конкурентоспособность во многом определяется стоимостью и качеством продукции, которые в свою очередь определяются количеством отдаваемых при раскислении и легировании ферросплавов. Причем для повышения качества металла требуется отдавать ферросплавов, как правило, больше, а для снижения стоимости раскисления и легирования стали меньше. Поэтому сегодняшняя ситуация в производстве и на рынке ставит задачу оптимизации расхода ферросплавов при раскислении и легировании стали.

В дипломном проекте предложен вариант решения такой задачи путем расчета раскислителей и легирующих не по эмпирическому коэффициенту угара, имеющему слабую технологическую и управленческую интерпретацию, а по угару элементов, который более плотно и точно характеризует процесс раскисления и легирования. Кроме того, для подстройки коэффициентов определения угоревших масс используется процедура их адаптации. Оптимизация процесса состоит в введении в сталь необходимых масс элементов с учетом их угара, имея при этом более экономичную технологию процесса раскисления и легирования стали, более высокие свойства проката. Оптимизация процесса раскисления и легирования осуществляется процедурой минимизации критерия, имевшего в своем составе ценовую составляющую и составляющие, определяющие отклонение расчетного состава стали от заданного. Причем коэффициенты при соответствующих составляющих являются подстраиваемыми и можно путем их изменения ориентировать расчетный алгоритм как на более экономичную технологию, так и на получение высоких и механических свойств проката.


1 ХАРАКТЕРИСТИКА СУЩЕСТВУЮЩЕЙ ТЕХНОЛОГИИ И СИСТЕМЫ

1.1 Общая характеристика предприятия

Открытое акционерное общество "Западно-Сибирский металлургический комбинат" (ОАО "ЗСМК") расположен в городе Новокузнецке Кемеровской области, имеет полный замкнутый металлургический цикл и является крупнейшим предприятием отрасли в Сибирском регионе страны.

Первые металлургические агрегаты комбината – коксовые батареи, доменная печь – были введены в эксплуатацию в 1963-1964 годах. Последним в эксплуатацию (1976 г.) был введен непрерывный среднесортный стан 450.

Западно-Сибирский металлургический комбинат сегодня включает в себя коксохимическое производство; агломерационно-известковое производство; доменный цех, в составе которого находятся три доменные печи; сталеплавильное производство, имеющее два конвертерных цеха; прокатное производство; метизное производство. Продукцией комбината являются чугун, сталь, прокат, кокс и проволока.

В настоящее время на комбинате интенсифицируются действующие и внедряются новые технологические процессы с использованием автоматических систем управления на базе электронно-вычислительных машин, осваиваются новые экономичные виды продукции и повышается качество производимой продукции.

Рассмотрим основные производства металлургического комбината. Доменный цех имеет в своем составе:

v   три доменные печи суммарным полезным объемом 8000 м3 (доменные печи №1 и №3 по 3000 м3, доменная печь №2 - 2000м3);

v   отделение по приготовлению заправочных материалов;

v   четыре разливочных машины со складом холодного чугуна;

v   отделение по ремонту чугуновозных и шлаковозных ковшей;

v   участок шихтоподачи;

v   две центральные вытяжные станции.

В доменном цехе применяют агломерат собственного производства (70-90%), окатыши качканарские (10-20%), руды (5-15%), металлодобавки (до 5%), кокс собственного производства (90-100%), кокс привозной (до 10%).

Для перевозки чугуна в конвертерные цеха используются чугуновозные ковши емкостью 140 т и ковши миксерного типа емкостью 420 и 150 т. Для перевозки шлака используются шлаковые ковши с емкостью чаши 16.5 м3. для производства 4.5 млн. т чугуна ежегодная потребность в железорудном сырье составляет 8 млн. т., в коксе металлургическом – 2.3 млн. т.

Перед загрузкой в доменную печь из железорудной шихты и кокса отсеиваются мелкие фракции. Вся загружаемая в доменные печи шихта взвешивается в специальных весовых воронках с регистрацией полученных данных автоматической системой управления. Загрузка доменных печей производится скиповыми подъемниками. Для корректировки основности шлака используется кварцит и конвертерный шлак. С целью интенсификации процесса плавки дутье печей обогащается кислородом до 28-28.5%.

В доменном цехе функционирует информационно-управляющий комплекс, включающий в себя АСУ дозирования шихты, АСУ регулирования основности шлака, АСУ загрузочными устройствами, АСУ по учету количества и качества выплавляемого чугуна.

В состав сталеплавильного производства входят конвертерные цеха №1и №2, цех подготовки состава, смоломагнезитовый цех, копровый цех, цех ремонта металлургических печей, цех ремонта сталеплавильного оборудования.

Сталеплавильное производство является ключевым в технологической цепочке производства продукции на комбинате.

 Кислородно-конвертерный цех №1 (ККЦ-1) эксплуатируется в составе трех конвертеров емкостью 160 т каждый. Проектная производительность цеха составляет 3.5 млн. т стали в год. В состав ККЦ-1 входят конвертерное, миксерное, дымососное отделения, отделение шихтовых и магнитных материалов, приемное устройство с трактом подачи сыпучих материалов, шлаковый двор. В конвертерах выплавляются углеродистые, конструкционные, низколегированные, легированные и обыкновенного качества стали. Вся выплавляемая сталь разливается в изложницы сверху в двух разливочных пролетах.

В цехе имеются три установки доводки металла (УДМ), расположенные над сталевозными путями. На них производится усредняющая продувка стали в ковше инертными газами через погруженные фурмы, а также отбор проб металла на химический анализ, замер температуры и окисленности металла.

В разное время в цехе были разработаны и опробованы технологии комбинированной продувки с подачей нейтрального газа через донные фурмы, а также технология переработки повышенной доли лома (до 100%).

Кислородно-конвертерный цех №2 (ККЦ-2) введен в эксплуатацию в мае 1974 года в составе двух конвертеров №4 и №5 емкостью 350 т каждый. Проектная производительность цеха составляет 4.2 млн. т стали в год.

ККЦ-2 состоит из конвертерного и дымососного отделений, отделений разливки стали в изложницы и непрерывной разливки стали, приемного устройства с трактом подачи сыпучих материалов в конвертерное отделение и перегрузочного устройства, отделения перелива чугуна, шлакового двора и отделения магнитных материалов.

Над сталевозными путями между конвертерным и разливочным отделениями установлены УДМ, на которых производится усреднение, корректировка металла по химическому составу и температуре продувкой через погруженные фурмы инертным газом.

Часть выплавляемой стали разливается в изложницы. В отличие от ККЦ-1 сталеразливочный ковш оборудован двумя шиберными затворами, и разливка ведется сразу в две изложницы, что ускоряет процесс разливки.

В отделении непрерывной разливки стали установлена трубная машина непрерывного литья заготовок. В перспективе развития ККЦ-2 полный перевод на непрерывную разливку стали с установкой двух сортовых машин непрерывного литья заготовок и установок внепечной обработки типа "печь-ковш".

Цех подготовки состава вводился в эксплуатацию в составе двух очередей. Первая очередь цеха началась эксплуатироваться в 1969 году в составе:

1.         двора изложниц №1, предназначенного для подготовки составов с изложницами под разливку сталей;

2.         отделения разливания слитков №1, где принимаются составы с наполненными изложницами и освобождаются затвердевшие слитки от изложниц;

3.         отделения лакосмазки изложниц №1;

4.         отделения гидроочистки №1;

5.         склада слитков №1 и №2.

Вторая очередь цеха была введена в эксплуатацию в мае 1974 года с вводом в действие ККЦ-2.

Назначение копрового цеха – переработка металлолома и отходов прокатного производства при помощи огневой и механической резки, пакетирования, удара и взрыва для конвертерных и литейного цехов комбината, а также отгрузки на сторону.

В составе цеха:

1.         Отделение огневой и механической переработки лома. В отделении установлено пять мостовых кранов грузоподъемностью по 16 т, два магнитных крана грузоподъемностью по 15 т и четыре грейферных крана производительностью 45-55 т/ч.

2.         Копровое отделение состоит из двух закрытых бойных залов и склада негабаритного скрапа. Бойные залы оборудованы кадровыми кранами грузоподъемностью 15 т. Открытая крановая эстакада оборудованы двумя мостовыми магнитными кранами грузоподъемностью 30/50 т. Весь крупный скрап большого сечения подвергается дроблению на габаритные куски. Дробление производится ударом 10-тонного металлического шара, падающего с высоты 25 м.

3.         Взрывное отделение оборудовано мостовым краном грузоподъемностью 80/20 т и взрывной ямой. Металлические массивы, неподдающиеся дроблению в копровом отделении, подаются во взрывное отделение, где дробятся взрывом во взрывной яме. Габаритные куски раздробленного взрывом металла грузятся в вагоны.

4.         Два напольных склада металлолома с четырьмя железнодорожными тупиками и двумя железнодорожными кранами грузоподъемностью по 25 т.

Пресс-ножницы 40-340 установлены в отделении огневой и механической подготовки лома; производительность 10-30 т/ч обеспечивается при максимальном усилии каждого реза и непрерывной подачи.

Кроме выше перечисленных отделений, в состав копрового цеха вошел ранее существовавший отдельно цех подготовки сталеплавильного производства, в состав которого входят склад ферросплавов, отделение сушки руды и боксита, склады огнеупоров и открытые площадки для хранения огнеупоров.

Смоломагнезитовый цех введен в эксплуатацию в декабре 1969 года. Цех выпускает магнезиальные известковые огнеупоры на смоляной связке методом безобжигового полусухого прессования для нужд конвертерных цехов комбината. Проектная производительность цеха 60 тыс. т огнеупора в год.

Цех состоит из приемного устройства магнезита; склада магнезита (железобетонный силос емкостью 600 м3); из отделения дробления и сортировки, где имеются два грохота ГВП-1А, элеватор, двухвалковая дробилка, пневмокамерный насос, два ленточных конвейера, четыре шиберных затвора, два пересыпных устройства; из склада смолы, в котором разогревают, обезвоживают и принимают смолу. Имеются в цехе также галерея №1, которая служит связующим звеном между приемным устройством и силосным складом магнезита; галерея №2 связывает отделение сортировки и главный корпус, в котором рассеивают и подают материалы в бункера по фракциям помола материала, дозируют и смешивают.

В 1983 году в эксплуатацию был введен участок по приготовлению торкрет-массы производительностью 12 млн. т/год.

Персонал цеха ремонта металлургических печей производит замену футеровки конвертеров ККЦ-1 и ККЦ-2.

Ремонт сталеплавильного оборудования, изготовление головок кислородных фурм – основные задачи цеха по ремонту сталеплавильного оборудования.

Прокатное производство включает в себя обжимной, сортопрокатный и вальцетокарный цеха.

В состав обжимного цеха входят блюминг 1250, непрерывно-заготовочный стан 850/750/500, отделение нагревательных колодцев, склад полупродукта, помещения для подачи и хранения коксика и уборки шлака. Проектная мощность блюминга по всаду  составляет 6 млн. т/год, производственная мощность 6.3 млн. т.

Нагрев слитков под прокатку производится в нагревательных рекуперативных колодцах, отапливаемых одной верхней горелкой.

Сортопрокатный цех в своем составе имеет два мелкосортных стана 250, проволочный стан 250 и среднесортный стан 450.

1.2 Характеристика конвертерного производства

Кислородно-конвертерный цех №1 эксплуатируется в составе трех конвертеров, один из которых в настоящий момент находится в ремонте. В состав ККЦ-1 входят конвертерное, миксерное и дымососное отделения, отделение шихтовых и магнитных материалов, приемное устройство с трактом подачи сыпучих материалов, шлаковый двор.

Рассмотрим технологию выплавки и разливки стали в ККЦ-1.

Для выплавки стали в качестве шихтовых материалов используются жидкий чугун и металлолом. Жидкий чугун должен подаваться из доменного цеха в предварительно очищенных чугуновозных ковшах с минимальным количеством шлака. Чугун сливается в миксеры или переливается в заливочный ковш только после получения результатов химического анализа проб, отобранных на выпуске чугуна. Чугун в цех должен поставляться следующего химического состава: 0.4-0.8% Si; 0.5-0.7% Mn; S не более 0.03%; P не более 0.28%. Чугун из ковшей должен сливаться полностью, запрещается возвращать доменному цеху ковши с неполностью слитым чугуном.

Расходуемый на плавке чугун подается как путем прямого перелива из доменного ковша в заливочный ковш, так и через миксеры. При работе через миксеры неснижаемый запас чугуна в каждом миксере должен быть не менее 600 т. Снятие ограничителей не допускается при ремонте одного из миксеров, неснижаемый запас чугуна в работающем миксере должен быть не менее 500 т. Выдача чугуна при наличии в работе двух миксеров и их наполнение производится поочередно с таким расчетом, чтобы один из них выдавал чугун, а другой находился на заполнение до полной емкости или отстое. Взвешивание наливаемого чугуна производится  с использованием локальной АСУ. При сливе чугуна из миксера миксеровой отбирает пробу из носка миксера после наполнения чугуном 1/2 ковша и немедленно отправляет ее пневмопочтой в лабораторию. Температура чугуна замеряется в ковше термоблоком и должна быть не ниже 1320°С.

Металлолом, используемый в конвертерной плавке, должен быть размеров, обеспечивающих свободную загрузку в конвертер. Привозной лом, пакеты, блюминговая обрезь хранятся на шихтовом дворе раздельно в специально отведенных местах. Запрещается использовать в шихту промасленную стружку, а также лом, загрязненный горюче-смазочными материалами (серой или фосфором), не очищенный от резины и цветных металлов (цинка, олова, свинца, меди и др.), не освобожденный от взрывоопасных и легковоспламеняющихся предметов и материалов, а также снега, льда и закрытых сосудов. Весь металлолом, подаваемый к конвертерам, провешивается. Лом доставляется в совках объемом 40 м3, загружаемых в копровом цехе или на шихтовом дворе конвертерного цеха. Дозировка до заданного веса производится на шихтовом дворе блюминговой обрезью и недоливками. На шихтовом дворе в совки сначала загружаются пакеты и легковесный металлолом, а затем до заданного веса загружаются обрезь и недоливки. Недоливки загружаются ближе к торцевой стенке совка.

Для наводки шлака применяется свежеобоженная известь, вместо нее допускается использование твердого конвертерного шлака. Для разжижения шлака в процессе продувки применяется концентрат плавикошпатовый, уртит, флюоритокарбонатная руда (ФКР) и огарки угольной футеровки алюминиевых электролизеров. Температурный режим регулируется коксом, антрацитом, сырым доломитом. Раскиление и легирование производится в ковше при выпуске плавок из конвертера ферромарганцем, ферросилицием, марганцевой лигатурой, силикомарганцем, феррохромом, ферротитаном, ферробромом, феррованадием, алюминием, серым колчеданом, силикокальцием и феррофосфором. Все раскислители и легирующие материалы должны удовлетворять требованиям соответствующих ГОСТов и ТУ, применяться дробленными в кусках не более 50 мм.

Плавку начинают с завалки лома в конвертер (лом предварительно подогревают до 800°С и выше). Одновременно с загрузкой лома в конвертер подают углеродсодержащие материалы (кокс, антрацит). В процессе подогрева лома через верхнюю фурму подается кислород. После окончания подогрева лома в конвертер заливают чугун. В процессе заливки чугуна и для последующей продувки должен использоваться кислород чистотой не менее 99.5% и давлением не ниже 15 атм с содержанием азота не более 0.1%. продувка ведется сверху через пятисопловую фурму с расходом кислорода 350-450 м3/мин. Положение фурмы в течение первых 3-4 мин продувки поддерживается на высоте 2-2.6 м от уровня жидкого металла, после чего продувка ведется при высоте фурмы 1.2-1.6 м. Режим окончания продувки должен обеспечить получение жидкоподвижного уваренного шлака. Содержание общих окислов железа в шлаке рекомендуется иметь не более 28%, а основность – не менее 2.8. Момент окончания продувки определяется по количеству израсходованного кислорода, времени продувки визуально по виду факела. По окончанию продувки производится повалка конвертера, отбор проб металла и шлака, замер температуры металла термоблоком. Проба металла раскисляется в ложке чистой алюминиевой проволокой из расчета получения в пробе не более 0.5 % алюминия и заливается в металлический стаканчик. Отобранные пробы охлаждаются и немедленно отправляются в экспресс-лабораторию. В пробе металла определяется содержание углерода, марганца, серы, фосфора, хрома, никеля, меди, при необходимости определяют содержание других элементов. В пробе шлака определяют содержание окиси кальция, кремнезема, закиси железа и марганца, окиси магния. Температура металла перед выпуском плавки из конвертера рекомендуется иметь не выше 1650°С.

Доводка металла осуществляется на установке доводки металла (УДМ). На сталеразливочный ковш с металлом опускается защитная футерованная крышка. Фурма опускается в расплав на 85-95% глубины расплава в ковше, и производится кратковременная продувка аргоном с целью усреднения химического состава и температуры стали. После замера температуры и отбора пробы, если химический состав и температура не соответствуют ГОСТу, в ковш в любой последовательности дозируются требуемые ферросплавы, алюминиевая проволока, порошкообразные материалы и металлическая сечка. Затем вновь следует продувка аргоном. Материалы в весодозирующуюся систему УДМ подаются из системы дозирования конвертерным отделением. Микролегирующие добавки и металлическая сечка подаются в саморазрушающихся контейнерах краном. Все подаваемые материалы взвешиваются и дозируются. Порошкообразные материалы вдуваются в струе аргона. При науглероживании вдувается порошок графита или кокса. Алюминиевая проволока подается в ковш трайб-аппаратом. Доменный шлак подается через труботечку из системы весового дозирования сыпучих. После завершения обработки фурмы выводится из ковша, а ковш сталевозом увозится с УДМ и выдается в один из разливочных пролетов, медленно поднимается краном и транспортируется к площадке для установки цилиндра дистанционного управления шиберного затвора. Затем ковш подается к составу с изложницами устанавливается над составом так, чтобы центр коллектора совпадал с центром изложницы, а расстояние между коллектором и верхнем торцом изложницы или утеплителя не превышало 200 мм. С помощью установки для дистанционного управления открывается шиберный затвор, засыпка сдувается направленной струей воздуха. Если после открытия шиберного затвора металл из ковша не идет, ковш поднимается над изложницей, и сталеразливочный канал прижигается кислородом. Открытие шиберного затвора производится плавно, на половину струи продолжительностью до 15 с, после чего наполнение изложницы производится полной струей. Запрещается прерывать струю и обрабатывать коллектор кислородом во время наполнения тела слитком. Струя металла должна быть ровной (без веера, разбрызгивания), вертикальной и центрированной по сечению изложниц. При необходимости скорость наполнения изложниц регулируется путем промывки коллектора кислородом между заполнением изложниц. При этом нужно следить затем, чтобы металл не попадал на сцепку тележек. Разрешается промывка стакана-коллектора кислородом на спокойных марках стали после наполнения тела слитка без перекрытия шиберного затвора или с сокращением струи. При разливке стали коллектор очищается от настылей, которые сбиваются между изложницами при перемещении ковша с одной изложницы на другую. Разрешается сбивать мелкие полужидкие начинающиеся образовываться настыли во время наполнения изложниц, но при этом не допускается попадания сбитых настылей в изложницы. Во время наполнения последнего слитка следят за появлением шлака. При его появлении шиберный затвор немедленно перекрывается. пробы для определения плавочного химического состава отбирается разливщиком после разливки примерно половины металла ковша. От первого и трех последних слитков отбираются контрольные пробы. Контрольная проба от последнего слитка отбирается после наполнения 2/3 изложницы.


1.3 Конструкция агрегата и ее соответствие задачам технологии

Учитывая тему данного дипломного проекта и возникающую вместе с ней необходимость более подробного рассмотрения процесса раскисления и легирования стали, наиболее целесообразно взять в качестве агрегата систему подачи и дозирования сыпучих материалов и ферросплавов. Ферросплавы подвергаются рассмотрению исходя из того, что они принимают непосредственное участие в процессе раскисления и легирования стали. Поэтому важно знать, каким образом ферросплавы поступают к месту протекания химических реакций раскисления и легирования.

Система подачи и дозирования сыпучих материалов и ферросплавов включает  систему подачи и дозирования из приемных бункеров приемного устройства в расходные бункера конвертерного цеха и систему дозирования и подачи сыпучих материалов и ферросплавов из расходных бункеров конвертерного цеха в конвертер (для каждого конвертера своя система), в ковш при сливе металла, в приемные бункера УДМ (рис.1).

Обозначения к рис.1:

РБФ – расходные бункера ферросплавов;

РБС – расходные бункера сыпучих материалов;

УДМ – установка доводки металла;

ВП – воронка приемная;

V1…V18 – вибраторы ИВ-98 расходных бункеров 1…18;

P1V…P6V, P9V, P10V, P13V…P18V – питатели вибрационные расходных бункеров 1…6, 9, 10, 13…18;

P7G, P8G, P11G, P12G – питатели-грохоты расходных бункеров 7, 8, 11, 12;

W1F…W3F, W10F…W12F – бункерные весовые дозаторы 1…3, 10…12 ферросплавов;

W4S…W9S – бункерные весовые дозаторы 4…9 сыпучих материалов;


 

Рисунок 1 - Система подачи сыпучих материалов и ферросплавов в конвертер, ковш и на УДМ


PW1F, PW2F, PW10F, PW11F – питатели вибрационных весов W1F, W2F, W10F, W11F;

ZW3F, ZW4S,ZW6S, ZW8S, ZW9S, ZW12F – затворы весов W3F, W4S, W6S, W8S, W9S, W12F;

PW5SL, PW7SL – питатели ленточных весов W5SL, W7SL;

HP1…HP8 – шибер перекидной 1…8;

ТК1…ТК4 – течки качающиеся 1…4;

ЕК1…ЕК4 – печи прокаливания 1…4 ферросплавов;

РЕК1, РЕК2 – питатели печей прокаливания ферросплавов;

УР1, УР2 – устройства поворотные 1,2;

N51…N54 – промежуточные бункера 51…54;

Z51, Z53, Z54 – затворы промежуточных бункеров 51, 53, 54;

P52M – питатель промежуточного бункера мелочи 52.

Современная проектируемая технология раскисления и легирования стали должна предусматривать подачу ферросплавов в несколько этапов (несколькими порциями), в том числе на различных агрегатах. По заданной технологии наибольшая порция (основное раскисление и легирование) ферросплавов подается при сливе металла в ковш, а уточненное ("тонкое") раскисление и легирование осуществляется на УДМ. В данном дипломном проекте поставлена задача расчета раскислителей и легирующих для подачи их в ковш при сливе металла из конвертера. Данный алгоритм пригоден также и для расчета ферросплавов для следующих этапов раскисления и легирования с дополнительным уточнением настроек.

Рассмотрим систему подачи и дозирования сыпучих материалов и ферросплавов более подробно.

1.3.1 Система подачи и дозирования сыпучих материалов из бункеров приемного устройства в расходные бункера конвертерного цеха

Загрузка сыпучих материалов и ферросплавов в бункера приемного устройства производится автомобильным транспортом. К сыпучим материалам относятся известь, кокс и плавиковый шпат. Сыпучие материалы и ферросплавы из бункеров нечетной линии приемного устройства питателями, а известь – питателями-грохотами по конвейерам с помощью разгрузочной тележки подаются в расходные бункера конвертерного цеха нечетной линии, а из бункеров четной линии приемного устройства сыпучие материалы и ферросплавы подаются в расходные бункера четной линии. При помощи перекидных шиберов возможна передача материалов из четных бункеров приемного устройства в нечетные бункера пролета, а из нечетных бункеров – в четные. Необходимое количество материалов задается и регулируется двумя электронно-тензометрическими конвейерными весами, установленными на конвейерах.

1.3.2 Система дозирования и подачи сыпучих материалов и ферросплавов в конвертер, в ковш при сливе металла, в приемные бункера установки УДМ

Подача сыпучих материалов из расходных бункеров цеха в конвертер осуществляется следующим образом. Известь фракцией более 10 мм из бункеров 7, 8, 11, 12 питателями-грохотами P7G, P8G, P11G, P12G подаются в бункерные весы-дозаторы W5S, W7S, а из них ленточными питателями PW5SL, PW7SL в промежуточные бункера БП-1, БП-2. Отсев извести после грохотов по течкам спускается в бункер мелочи БМ. Кокса и плавиковый шпат из бункеров 5 и 6 соответственно питателями P5V, P6V подается в бункерные весы-дозаторы W4S, а затем через перекидной шибер НР-3 в промежуточный бункер БП-1 и в конвертер. Кокс может быть отдан из бункера 13 питателем P13V через W8S в БП-2 и в конвертер. Руда из расходных бункеров 9, 10 питателями P9V, P10V подается в бункерные весы-дозаторы W6S, а из них через перекидной шибер НР-5 в промежуточные бункеры БП-1 или БП-2, из которых через систему затворов осуществляется двухсторонняя подача сыпучих в конвертер.

Подача отсева извести из бункера мелочи главного корпуса в ковш при сливе металла происходит согласно рис. 1. Отсев мелочи извести фракцией менее 10 мм от питателей-грохотов P7G, P8G, P11G, P12G, установленных под расходными бункерами 7, 8, 11, 12, подается в бункер мелочи БМ, а из него питателями Р52М в весовой дозатор W9S и далее при открытии его челюстного затвора ZW9S – в ковш при сливе металла.

Подача ферросплавов и сыпучих материалов из расходных бункеров цеха в ковш при сливе металла, а также в приемные бункера установки УДМ, выполняется согласно рис.1. Ферросплавы из расходных бункеров 1…4, 15…18 питателями P1V…P4V, P15V…P18V подаются в бункерные весы-дозаторы W1F, W2F, W10F, W11F, а из них питателями PW1F, PW2F, PW10F, PW11F через перекидной шибер НР-1, НР-7 качающимися течками ТК1, ТК4 поступают в одну из печей прокаливания ферросплавов ЕК1, ЕК4. После прокаливания ферросплавы с температурой 400°С выдаются в общую на две печи приемную воронку ВП, а из нее питателями РЕК1, РЕК2 через НР-2, НР-8 в весовые дозаторы W3F, W12F прокаленных ферросплавов, затем при открытии их челюстных затворов ZW3F, ZW12F в ковш при сливе металла либо из ВП питателями РЕК1 или РЕК2 через НР или НР* на поворотные устройства УР1 или УР2, затем в бункера 25…28 и на УДМ. Кокс и шпат из расходных бункеров 5, 6 соответствующими питателями P5V, P6V подаются в бункерные весы-дозаторы W4S, а затем через перекидной шибер НР3 в промежуточный бункер БП-3 и в ковш.

Доменный гранулированный шлак, необходимый для предотвращения остывания металла, из бункера 14 питателем P14V подается в весовой дозатор W8S, затем через шибер НР6 в бункер 29 и на УДМ.

Предлагаемая технология позволяет выдерживать временные интервалы подачи сыпучих материалов и ферросплавов в соответствие с табл.1.

Данная система подачи и дозирования сыпучих материалов и ферросплавов рассчитана на реальные массы подаваемых материалов и устроена таким образом, что при необходимости подачи какого-либо материала в течение процесса выплавки стали позволит быстро и точно выдавать нужный материал в конвертер, ковш и на УДМ.

Таблица 1 - Показатели подачи сыпучих материалов и ферросплавов

Вид материала Максимальное количество, подаваемое на плавку, т Вес одной порции, т Время набора, выдачи одной порции, мин Температура ферросплавов, °С
Кокс, плавиковый шпат 2 0.5-2 1 -
Известь 5 1-5 1 -

1.4 Проектируемая технология, ее критический анализ и направление совершенствования

1.4.1 Особенности раскисления и легирования конвертерной стали

В кислородно-конвертерном процессе применяют два метода раскисления и легирования стали: с предварительным раскислением в конвертере и окончательным в ковше; с раскислением только в ковше.

Применение предварительного раскисления в кислородном конвертере оправдано, так как в агрегате после конца продувки не происходит окисление металла вследствие поступления кислорода из атмосферы, а наблюдается лишь некоторое окисление за счет шлака, причем при малой поверхности контакта его с металлом. Это уменьшает угар раскислителей, исключает повторное кипение ванны и облегчает получение заданного содержания углерода. Кроме того, предварительное раскисление в конвертере не повышает содержание водорода в металле, однако вызывает восстановление фосфора, что требует хорошей дефосфорации перед раскислением. Этот метод раскисления стали применяется при выплавке конструкционной марки стали с хромом. Для предупреждения значительного восстановления фосфора осуществляется глубокая дефосфорация металла и удаление части шлака с наводкой нового. После скачивания первого шлака в конвертер вводят ферромарганец и ферросилиций. Затем наводят второй шлак и продолжают продувку. Предварительное раскисление в конвертер обычно производят силикомарганцем или ферросилицием, затем присаживают феррохром и производят покачивание в течение 15-17 мин. Окончательное раскисление производят в ковше ферросилицием и алюминием.

При выплавке сталей в ККЦ-1 раскисление и легирование происходит только в ковше. Раскислители и легирующие присаживают в ковш во время слива металла. В случае присадки большого количества ферросплавов часть их загружают в ковш до слива. Ферросплавы должны быть сухими, в кусках не более 50 мм. Алюминий употребляется в кусках не более 4 кг. Ферромарганец, силикомарганец, феррохром перед присадкой прокаливают в печах для подогрева и сушки ферросплавов. Остальные ферросплавы присаживаются в холодном состоянии, но сухими. Присадку ферросплавов начинают после заполнения металлом 1/5 ковша и заканчивают до наполнения его на 2/3 высоты. Ферросплавы через шлак не присаживаются. Порядок присадки следующий: после наполнения металлом 1/5 ковша присаживают ферромарганец (силикомарганец), затем ферросилиций и после него алюминий. Ферротитан, ферробор, ферросиликоцирконий при их использовании задаются в ковш в последнюю очередь после присадки всех раскислителей. Медь и никель присаживают в ковш в исключительных случаях для корректировки химического состава в кусках весом не более 20 кг до наполнения металлом 1/2 ковша. Обычно раскисление медью и никелем производится в конвертере. Наряду с раскислением осуществляется науглероживание коксовым порошком, который присаживают в ковш с начала выпуска плавки до наполнения ковша на 1/2 высоты. После подачи раскислителей, легирующих и шлакообразующих отбирается проба металла, и осуществляется окончательная доводка металла.

1.4.2 Технология раскисления и легирования стали, применяемая в ККЦ-1 ОАО "ЗСМК"

Процесс раскисления и легирования стали в ККЦ-1 производится в ковше при выпуске плавки из конвертера и на установке доводки металла.

Расчет задания на дозирование масс раскислителей и легирующих элементов при выпуске металла из конвертера выполняется незадолго до начала текущей плавки при получении всей исходной информации и в зависимости от марки выпускаемой стали. Возможные ограничения при расчете масс формируются мастером выплавки также незадолго до начала текущей плавки. Возможны ограничения на виды используемых ферросплавов, на количества используемых ферросплавов.

Расчет задания на довешивание масс раскислителей и легирующих элементов для отдачи в ковш на УДМ выполняется до слива стали в сталеразливочный ковш после получения всей необходимой для расчета информации.

Расчет масс раскислителей и легирующих предназначен для расчета масс раскислителей и легирующих с учетом последующей обработки на УДМ, при этом результаты расчета должны обеспечить выход по содержанию элементов в готовой стали на нижнюю границу заданного химического состава для заданной марки стали; для формирования заданий на дозирование и довешивание масс раскислителей и легирующих, предназначенных для отдачи в ковш при выпуске из конвертера, локальной системе управления подачей ферросплавов и сыпучих и на УДМ. При этом производится учет влияния времени додувки и времени слива на эквивалентную окисленность и угоревшие массы элементов; корректировка значений окисленности, полученной при расчете масс раскислителей и легирующих, по фактическим значениям окисленности стали, полученным при замере на УДМ на предыдущих плавках. Расчет предназначен для получения готовой стали, удовлетворяющей требованиям по содержанию элементов для данной марки стали; для обеспечения выполнения задания по сортаменту выплавляемой стали; для экономии расхода масс раскислителей и легирующих; для оптимизации стоимости расходуемых материалов; для повышения технологической дисциплины. Критериями эффективного расчета являются процент получения заказного металла, удельные расходы материалов, стоимость расходуемых материалов.

Управление раскислением и легированием при сливе стали в ковш имеет три стадии: расчет задания на загрузку масс раскислителей и легирующих в печи прокаливания (ПП); загрузка ПП; отдача прокаленных масс раскислителей и легирующих в ковш. Расчет задания на загрузку масс раскислителей и легирующих в ПП производится с помощью адаптивного алгоритма. Загрузка ПП осуществляется следующим образом. В начале смены мастер выплавки получает информацию на смену о марках стали, количествах и видах масс ферросплавов на прокаливание, раскисление и легирование стали при сливе в ковш. При этом алгоритм расчета запускается многократно для расчета количества ферросплавов по всем маркам стали, приведенным в сменном задании. Рекомендации по массам ферросплавов могут храниться в виде таблицы. Поскольку цикл прокаливания в ПП составляет приблизительно 45 мин и цикл плавки приблизительно 45 мин, то загрузка масс раскислителей и легирующих элементов в ПП должна производиться незадолго до начала текущей плавки. Загрузка масс раскислителей и легирующих в ПП может производиться в ручном и автоматизированном режимах. В ручном режиме загрузки масс раскислителей и легирующих в ПП назначаемые количества и виды раскислителей и легирующих на прокаливание задаются мастером выплавки оператору ПП по телефону. После этого оператор ПП вводит эту информацию с клавиатуры своей локальной системы управления подачей ферросплавов и сыпучих в виде задания на загрузку конкретных ПП. В автоматизированном режиме загрузки масс раскислителей и легирующих в ПП назначаемые количества и виды раскислителей и легирующих на прокаливание задаются мастером выплавки в локальную систему управления подачей ферросплавов и сыпучих (минуя оператора ПП) самостоятельно с клавиатуры либо с использованием адаптивного алгоритма автоматически. Отдачу прокаленных масс ферросплавов из ПП можно представить в следующем виде. Из одной ПП (либо из двух печей) ферросплавы выдаются в приемную воронку, а из нее в весовой дозатор и в ковш порциями (либо сразу всей массой). Отдачу прокаленных масс ферросплавов производит мастер выплавки. Учет массы ферросплавов производится по массе, поступившей на прокаливание в ПП, и по массе прокаленных ферросплавов, отданных в ковш.

1.4.3 Описание организации взаимодействия постов ККЦ-1 при раскислении и легировании стали

Описание организации взаимодействия поста "Приемное устройство" с другими постами можно представит в следующем виде. С целью выполнения контактного графика работы ККЦ-1 оператор приемного устройства по приходу транспортного средства должен обеспечить с помощью базовой автоматизации заполнение соответствующих расходных бункеров, а также выполнить функции корректировки информации о материалах в бункерах с учетом пришедших материалов; корректировки информации о материалах в бункерах с учетом отсыпанных материалов в весовые дозаторы; архивирования данных по неувязкам между поступившими и израсходованными материалами из расходных бункеров; определения нулевого уровня в расходных бункерах по сигналам датчиков нижнего уровня. Информация, вводимая вручную: номер загружаемого расходного бункера, вид загружаемого материала, сведения о качественных показателях и химическом составе загружаемого материала, расходный бункер, необходимая информация о принципиальном обнулении веса материала в расходных бункерах. Информация, вводимая автоматически: вес отгружаемого материала из расходного бункера в весовые дозаторы. Вывод необходимой информации на средства отображения в другие смежные системы и на магнитные носители производится автоматически.

Описание организации взаимодействия "Поста прокаливания ферросплавов для отдачи в ковш при сливе металла из конвертера" с другими постами выглядит следующим образом. С целью обеспечения скоординированности процессов выплавки стали в конвертере, подготовки ферросплавов для раскисления и легирования, выпуска плавки, раскисления и легирования при выпуске и с целью обеспечения непрерывности процесса производства стали необходимо осуществлять прокаливание масс ферросплавов для раскисления и легирования, начинаемое приблизительно за 40 мин до отдачи в ковш, а также необходимо начинать просушивание масс ферросплавов приблизительно за 15 мин до отдачи в ковш. Следовательно, загрузку масс ферросплавов на прокаливание на следующую плавку необходимо производить по ходу текущей плавки в соответствие с контактным графиком после получения задания от дистрибуторщика на плавку. После чего оператор ПП на конвертере производит загрузку ПП в соответствие с заданными минимальными стандартными ее количествами для данной марки и технологии, а также производит загрузку масс ферросплавов на просушивание на текущую плавку по получении задания о мастера выплавки. В процессе выплавки могут возникнуть ситуации, связанные с коррекцией количеств раскислителей и легирующих. В этом случае дополнительная отдача ферросплавов производится на УДМ либо осуществляется просушивание и отдача дополнительных ферросплавов в ПП на конвертере. В процессе работы у оператора ПП на конвертере отображается состояние оборудования, виды имеющихся материалов. В случае отсутствия указанного в задании вида материала оператор ПП формирует задание на загрузку расходного бункера указанными видами материалов оператору приемного устройства. При невозможности загрузки указанными материалами формируется предложение мастеру выплавки о пересчете задания на материалы, имеющиеся в наличии. После чего производится пересчет и выдача задания для указанных материалов.

Описание организации взаимодействия "Поста прокаливания ферросплавов для отдачи в ковш на УДМ" с другими постами выглядит следующим образом. С целью обеспечения своевременности загрузки приемных бункеров УДМ ферросплавами, предварительно прокаленных или просушенных, необходимо обеспечить возможность оперативного взаимодействия оператора ПП с оператором пульта управления и оператором УДМ, представление информации о состоянии оборудования и процессов на ПП УДМ. Оператору ПП на УДМ необходима информация о загруженных и свободных для прокаливания или просушивания ПП. После получения указанной информации оператор ПП выбирает вариант дальнейших действий. Если необходимо загрузить ПП в соответствие с выбранным вариантом и указанием режима прокаливания, то производится контроль параметров режима прокаливания. В случае необходимости осуществляется обмен информацией между оператором ПП на УДМ и оператором УДМ при выдаче прокаленных масс ферросплавов в приемный бункер УДМ и между оператором ПП на УДМ и оператором пульта управления при загрузке материалов в расходный бункер УДМ. В свободное от указанных выше операции время осуществляется анализ состояния расходных бункеров на УДМ, обмен информацией оператора ПП на УДМ и оператора пульта управления о состоянии расходных бункеров, отображение состояния происходящих процессов и оборудования.

В первоначальном варианте проектируемой технологии раскисления и легирования стали предусматривается "жесткое" регламентирование количества подаваемых ферросплавов при сливе металла в ковш с учетом дальнейших корректировки химического состава при обработке металла на УДМ. Однако при более глубоком анализе технологии целесообразным является уточнение первоначальных порций ферросплавов, так как существенно может поменяться масса жидкой стали, ее окисленность и другие факторы. С учетом высокой стоимости ферросплавов необходимо считать их начальные порции, так как не весь металла может проходить полную обработку.

1.5 Анализ проектируемой системы управления технологическим процессом и постановка задачи

1.5.1 АСУ ТП выплавки стали в конвертере

В основу функциональной структуры АСУ ТП положен принцип децентрализации функциональных элементов, образующих единую вычислительную систему, в которой имеются два уровня, каждый из которых делится на два подуровня. Первый уровень включает в себя системы, осуществляющие непосредственную связь с объектом управления и обеспечивающие измерение параметров процесса, состояния оборудования, определение параметров исходных материалов и отработку установок исполнительными механизмами и системы сбора и подготовки информации для реализации функций второго уровня, реализации диалога технологического и эксплуатационно-ремонтного персонала с техническими средствами АСУ ТП в процессе управления. Ко второму уровню относятся системы, обеспечивающие динамическое оценивание и прогнозирование значений важнейших неконтролируемых параметров плавки (оценка состояния ванны), и системы, обеспечивающие расчет статических и программных управлений на предстоящую плавку, а также расчет текущих значений управления, включая программы подачи раскислителей и легирующих. Системы, обеспечивающие непосредственную связь с объектом управления, делятся на информационные и информационно-управляющие. К первому типу относятся системы, обеспечивающие только выполнение измерительных и регистрирующих функций с последующей передачей информации на другие уровни и на индикацию. Ко второму типу относятся системы, обеспечивающие наряду с измерительными и регистрирующими функциями обработку уставок. Их работа возможна в четырех режимах: дистанционном (ручном), полуавтоматическом, автоматическом и от ЭВМ.

Системы, осуществляющие непосредственную связь с объектом управления, представлены комплексами задач (системами определения), реализуемыми на отдельных программно-технических комплексах (микропроцессорных системах).

Комплекс задач "Кислород" (система управления трактом подачи кислорода) обеспечивает измерение мгновенного нормального расхода кислорода, подаваемого в конвертер верху, отработку уставки по расходу кислорода, интегрирование расхода кислорода, отсчет времени от начала продувки  и прекращения подачи кислорода после обработки заданных значений интегрального расхода или времени от начала продувки. Установки по расходу и времени, то есть программа, задаются вторым уровнем вычислительной сети или машинистом дистрибутора.

Комплекс задач "Фурма" (система управления положением кислородной фурмы) осуществляет измерение и регулирование положения кислородной фурмы в соответствие с уставкой по положению фурмы над уровнем спокойной ванны с автоматической коррекцией на разгар футеровки и выдачей команды на отсечной клапан. Уставки формируются подсистемой статического управления (в виде программы изменения во времени) и подсистемой динамического управления в режиме работы от ЭВМ либо, как и в предыдущем случае, программа выбирается машинистом дистрибутора в автоматическом режиме. Необходимые данные для корректировки на разгар футеровки конвертера передаются  из второго уровня системы.

Комплекс задач "Технологические газы" (системы управления трактом подачи технологических газов) обеспечивает измерение мгновенного нормального расхода технологических газов, подаваемых в конвертер через данные фурмы (кислорода, природного газа, азота, аргона), переключение в тракте подачи газов и обработки уставок по расходам подаваемых газов, интегрирование расходов газов. Задания по виду газа и его мгновенному расходу по каждой фурме формируются вторым уровнем (подсистемами статического и динамического управления) либо машинистом дистрибутора в автоматическом режиме.

Комплекс задач "Температура стали" (система определения температуры стали и содержания углерода при помощи погружного термозонда) предназначен для определения температуры расплавленного металла в конвертере, концентрации в нем углерода и уровня расплава с использованием устройства для замера параметров конвертерной плавки (зонда) без повалки конвертера или определения температуры металла при провалке конвертера. При этом формируются сигналы начала и конца замера, готовности цепи датчика или обрыва, неправильности проведенного замера, контакта датчика с расплавом в ванне. Цифровая индикация результатов измерения предусмотрена в посту управления конвертером на крупномасштабном табло, установленном на рабочей площадке и на выносном приборе.

Комплекс задач "Температура чугуна" (система определения температуры чугуна) обеспечивает определение температуры чугуна в чугуновозном ковше при автоматизированном погружении термопары в чугун. При этом выдаются сигналы начала и конца замера, готовности цепи датчика и ее обрыва, неправильности проведенного замера. Обеспечивается ввод номера ковша и индикация результатов измерения в цифровом виде на табло, установленном на площадке, видеоконтрольном устройстве и выносном приборе.

Комплекс задач "Отходящие газы" (система контроля расхода и состава отходящих газов) обеспечивает контроль расхода и химического состава отходящих от конвертера газов и скорости обезуглероживания ванны. Последняя определяется расчетным путем. Предусматривается аналоговая индикация результатов измерения на видеоконтрольном устройстве.

Комплекс задач "Вес-Доза" (система управления трактом подачи сыпучих материалов в конвертер и ковш) предназначен для обеспечения автоматической отработки программ сыпучих материалов в конвертер с высокой точностью и в соответствие с заданным распределением отдельных доз во времени. Задания по расходу формируются подсистемой статического управления (расчет осуществляется до начала плавки) либо машинистом дистрибутора в диалоговом режиме с помощью комплекса задач "Диалог-Т". Комплекс задач "Вес-Доза" включает два типа связанных задач: опрос датчиков и выдачу управляющих сигналов. Комплекс задач "Вес" обеспечивает дистрибуторщика информацией о массе материала в каждой емкости тракта, а "Доза" – расчет команд для цифрового управления трактом.

Комплекс задач "Ферросплавы" обеспечивает автоматическую обработку программы подачи раскислителей и легирующих с высокой точностью и в соответствие с заданной программой. Программа подачи формируется подсистемой второго уровня либо машинистом дистрибутора в диалоговом режиме с помощью комплекса задач "Диалог-Т". В основном "Ферросплавы" аналогичны комплексу задач "Вес-Доза". Дополнительно предусматривается индикация массы материала в каждом весовом бункере и сигнализация состояния механизмов тракта на посту управления печами прокаливания ферросплавов.

Комплекс задач "Вес лома" (система определения массы лома) предназначен для процесса подготовки лома, слежения за состоянием участка подготовки лома, слежения за совками, подготовляемыми и отправляемыми на каждую плавку, оперативного учета лома, поступающего в цех, представления информации технологическому персоналу на видеотерминалы. При поступлении лома в цех производится его взвешивание крановыми весами при съеме совка с платформы и автоматический ввод информации о массе в систему. Вместе с этим вводится и номер совка. Загрузка лома происходит завалочной машиной, которая оборудована весами. Номера загружаемых в конвертер совков вводятся вручную машинистом дистрибутора. Информация о массе лома поступает с завалочной машины автоматически.

Комплекс задач "Вес чугуна" (система определения массы чугуна) предназначен для взвешивания чугуна при наливе из миксера в заливочный ковш, слежения за чугуновозными ковшами, определения массы чугуна, заливаемого в конвертер на конкретную плавку из конвертерного сталеразливочного ковша. При наливе чугуна из передвижного миксера осуществляется дозирование чугуна на плавку с использованием весов, встроенных в чугуновозную тележку. Одновременно осуществляется ввод номера ковша, установленного под налив. При поступлении чугуна в конвертерное отделение и заливке его с помощью крановых весов осуществляется повторное взвешивание и определение массы фактически залитого чугуна. При сливе чугуна в конвертер происходит ввод номера ковша.

Комплекс задач "Вибрация" обеспечивает измерение косвенных параметров состояния конвертерной ванны во время продувки (уровня шума, вибрации корпуса конвертера, вибрации кислородной фурмы). Эти параметры характеризуют в первом приближении состояние шлака в конвертере.

Комплекс задач "Торкретирование" обеспечивает определение положения торкрет-фурмы, измерение расходов воздуха, кислорода и торкрет-массы через торкрет-фурму и регулирование в соответствие с программой (уставками), заданной машинистом дистрибутора в режиме диалога.

Комплекс задач "Крановые весы" обеспечивает прием и обработку информации с крановых весов, установленных на 110-тонных кранах в шихтовом пролете для взвешивания совков с ломом, с весов в конвертерном отделении, установленных на 225-тонных заливочных кранах и на 110-тонных кранах для транспортировки шлаковых ковшей. Информация включает данные о массе объектов взвешивания и их номера (совков, ковшей). Сброс данных о массе тары происходит автоматически микропроцессором, сопряженным с электронным блоком крановых весов.

Комплекс задач "Вес стали" предназначен для определения массы жидкой стали путем взвешивания на сталевозе при сливе металла в ковш и на поворотном стенде перед разливкой на МНЛЗ, слежения за сталеразливочными ковшами, определения количества разлитой стали, представления информации персоналу. При установке ковша на сталеразливочную тележку происходит ввод номера ковша и обнуление показаний для исключения влияния массы тары.

Системы сбора и подготовки информации включают программно-технические комплексы, которые синхронизируют работу перечисленных выше комплексов, выполняют функции контроля и управления режимами работы и обмена информации со вторым уровнем, а также осуществляют документирование технологического процесса. Сюда входят комплексы задач "Диалог-Т", "Диалог-С", "Информация", "Протокол".

Комплекс задач "Диалог-Т" реализует человеко-машинный интерфейс и включает задания режима работы системы, ввод (выбор) заданий программы в автоматическом режиме, диагностику сообщений о работе систем первого уровня, вывод рекомендаций, передачу информации, реализацию процедур диалога.

Комплекс задач "Диалог-С" реализует функции централизованного контроля работы технических средств АСУ ТП, включая микропроцессорные системы и датчики, осуществляют диагностику и индикацию отказов для эксплуатационно-ремонтного персонала с протоколированием, формирование и печать системного журнала работы комплекса микропроцессорных систем.

Комплекс задач "Информация" обеспечивает хронометраж плавки и определения моментов и продолжительности технологических операций на основе информации, формирующейся в процессе функционирования рассмотренных выше комплексов, а также сигналов от датчиков угла наклона конвертера; выполняет привязку к конвертеру информации от комплексов, решающих задачи цехового назначения; осуществляет подготовку и передачу информации для "Диалог-Т" и на второй уровень, индикацию информации о чугуне, ломе и выполняемых операциях на групповом цифровом табло на рабочей площадке конвертера.

Комплекс задач "Протокол" формирует и печатает протокол плавки (технологические операции, управляющие воздействия, параметры плавки).

Второй уровень включает в себя подсистемы "Оценки", "Статическое управление", "Динамическое управление".

Подсистема "Оценки" на основе математических моделей осуществляет динамическое оценивание и прогнозирование значений важнейших неконтролируемых параметров плавки (температуры и состава металла, окисленности и основности шлака). Для расчетов используется информация о параметрах металлошихты, шихтовых и сыпучих материалах, загруженных в конвертер, о расходе и составе отходящих газов, о параметрах дутьевого режима, о дискретных замерах температуры и результатах химического анализа состава металла. В подсистеме реализуются функции оценки начального состояния ванны (один раз за плавку), оценки промежуточного состояния ванны (в середине плавки один раз), динамического оценивания переменных после промежуточной оценки с интервалом в 6 сек, динамического прогнозирования состояния ванны с интервалом в 6 сек. Результаты выводятся на видеоконтрольном устройстве программно-технического комплекса этой подсистемы.

Подсистема "Статическое управление" осуществляет расчет рекомендаций по массам шихтовых материалах, по интегральным расходам кислорода и природного газа на подогрев лома, по интегральному расходу кислорода на продувку, по программе управляющих воздействий. Необходимая информация вводится машинистом дистрибутора в режиме диалога, а также хранится в виде предысторий результатов предыдущих плавок. Результаты работы выводятся на видеоконтрольные устройства и после подтверждения машинистом дистрибутора служат заданиями (уставками) для систем нижнего уровня.

Подсистема "Динамическое управление" осуществляет расчет корректирующих управляющих воздействий в процессе продувки на основе косвенной информации о состоянии плавки и результатов дискретных замеров параметров ванны, уточняет момент повалки для скачивания шлака, рассчитывает управления на периоды додувки и доводки, массы раскислителей и легирующих, формирует паспорт плавки. В системе используется информация о вибрации корпуса конвертера и фурмы, интенсивности шума, данные газового анализа, дутьевого режима и режима присадок, результаты замера температуры и анализа стали. Результаты работы выводятся на видеоконтрольные устройства в виде рекомендаций и передаются в системы первого уровня (в виде уставок и программ).

С учетом выше описанного АСУ ТП выплавки стали в конвертере изображена на рис.2.


Рисунок 2 - АСУ ТП выплавки стали в конвертере


1.5.2 Постановка задачи

Повышение требований к качеству продукции, в частности, учитывая тему данного дипломного проекта, по содержанию легирующих элементов в стали, требует оптимизации проведения процесса раскисления и легирования стали. Получение металла с заданным химическим составом и требуемыми свойствами затруднительно из-за большого количества выплавляемых марок стали и используемых раскислителей и легирующих, высокой степени колебания заданного состава готовой стали от выпуска к выпуску, изменчивости свойств применяемых раскислителей, проведения раскисления и легирования в условиях неполноты информации, колебаний угара элементов, малого времени слива. Сменный мастер назначает требуемые массы ферросплавов зачастую по интуиции, что ведет к перерасходу раскислителей и легирующих, браку готовой продукции. Для повышения качества готовой продукции и экономии ферросплавов необходима АСУ процессом раскисления и легирования стали при сливе ее в ковш из конвертера.

Раскисление и легирование в ККЦ-1 ОАО "ЗСМК" производится при сливе металла в ковш и на УДМ; в данной же дипломном проекте производится расчет масс ферросплавов, отдаваемых при сливе металла в ковш. алгоритм расчета масс ферросплавов должен быть универсальным и легко перестраиваемым на все стадии раскисления и легирования. Если металл не обрабатывается на УДМ, то удовлетворительная точность должна достигаться при расчете материалов, подаваемых в ковш при сливе металла. Поэтому в рамках дипломного проекта ставится задача отработать алгоритм для стадии слива металла в ковш на данных о работе ККЦ-1 ОАО "ЗСМК".

2 ИССЛЕДОВАНИЕ И РАЗРАБОТКА АВТОМАТИЗИРОВАННОЙ ТЕХНОЛОГИИ

2.1 Содержательная модель физико-химического механизма процесса

Жидкая нераскисленная сталь содержит значительное количество растворенного кислорода. Снижение температуры металла во время разливки и при кристаллизации сопровождается уменьшением растворимости кислорода, что приводит к образованию и выделению оксида углерода, к получению пузыристых отливок и неплотных слитков. Первой задачей раскисления является снижение содержания растворенного в стали кислорода и связывания его в прочные соединения, не дающие газообразных выделений при затвердевании металла. В случае получения спокойно затвердевающих сталей содержание растворенного кислорода должно быть как можно меньше; при получении сталей кипящих сортов содержание кислорода должно быть снижено до заданной величины, обеспечивающей нормальное кипение стали в изложницах. Другой задачей раскисления является максимальное удаление из жидкой стали образующихся продуктов раскисления – неметаллических включений. Наиболее распространенными раскислителями стали являются кремний Si, марганец Mn и алюминий Al. В некоторых случаях применяют кальций Ca, хром Cr, ванадий V, церий Zr, титан Ti. Эти элементы, вводимые порознь или совместно, уменьшают количество растворенного в жидкой стали кислорода до определенного уровня, зависящего от их сродства к кислороду. Оставшиеся в твердом растворе элементы-раскислители действуют как легирующие примеси, соответственно изменяющие свойства стали.

Раскисляющая способность элемента, вводимого в сталь, измеряется содержанием растворенного кислорода, остающегося в равновесии с оставшимися в жидкой стали молекулами элемента-раскислителя и образовавшимися продуктами раскисления. Химический состав и свойства продуктов раскисления могут сильно меняться, раскисляющее действие одного и того же элемента различно и зависит от состава и свойств получающихся продуктов раскисления. Раскисляющая способность каждого элемента, растворенного в жидкой стали, зависит от свойств данного элемента, концентрации элемента в жидкой стали, активности его окислов в продуктах окисления, температуры. Чем выше раскисляющая способность элемента, тем меньше содержание растворенного в стали кислорода, находящегося с ним в равновесии при заданной температуре. Раскисляющая способность элементов в зависимости от их концентрации в жидкой стали и активности продуктов раскисления выражается уравнениями химической термодинамики.

Эти уравнения устанавливают количественную зависимость между содержанием растворенного в жидкой стали кислорода, содержанием в стали данного химического элемента, активности окисла этого элемента в продуктах раскисления, находящихся в равновесии с жидкой сталью, и температурой жидкой стали; дают точные сведения о количестве остающихся в стали после раскисления растворенного кислорода, неметаллических включений, выделяющихся в момент затвердевания стали; дают сведения о химическом составе неметаллических включений. Наиболее важные термодинамические уравнения сталеплавильных процессов, в частности, раскисления, приведены в табл.2.

Таблица 2 - Термодинамические уравнения раскисления и легирования

Уравнение реакции Константа равновесия К Зависимость логарифма константы равновесия lg К от температуры Изменение свободной энергии реакции DF
1 2 3 4
[Fe] + [O] = [FeO] aFeO/[%O] 6320/T – 2.734 - 28900 + 12.51 * T
[Mn] + [O] = [MnO] aMnO/([%Mn] * [%O]) 12760/T – 5.68 - 58400 + 26 * T

[Si] + 2 * [O] = [SiO2]

aSiO2/([%Si] * [%O2])

31000/T – 12 - 142000 + 55 * T
1 2 3 4

2 * [Al] + 3 * [O] = [Al2O3]

aAl2O3/([%Al2] * [%O3])

57460/T – 20.48 - 262800 + 93.7 * T

Для шлака из FeO + MnO:

[Mn] + [FeO] = [MnO] + [Fe]

MnO/([%Mn] * [%FeO] 6440/T – 2.95 - 29500 + 13.5 * T

Неметаллические включения, присутствующие в стали, обладают отличительными от основного металла физическими свойствами. Нарушая сплошность металла, включения вызывают местные концентрации напряжений, которые особо опасны на рабочей шлифовальной поверхности изделий. Неметаллические включения размером 20 мкм и более резко влияют на контактную усталость металлов. Сильное влияние неметаллические включения оказывают на износостойкость стали, являются причиной разрушения и выхода из строя подшипников качения, являются причиной возникновения межкристаллического излома металла. В некоторых случаях неметаллические включения придают металлу полезные свойства: сульфидные и фосфидные включения придают металлу хрупкость, и стружка легко обламывается. Для получения стали высокого качества содержание неметаллических включений должно быть не более 0.005-0.006% и даже меньше.

2.1.1 Раскисление марганцем

Марганец – сравнительно слабый раскислитель и не обеспечивает снижение окисленности металла до требуемых пределов, однако большее или меньшее количество марганца вводят в металла при выплавке стали многих марок. Это объясняется рядом достоинств марганца: положительная роль в борьбе с вредным действием серы, положительное влияние на прокаливаемость стали и ее прочность, малое значение межфазного натяжения на границе металл - образующееся включение оксид марганца (MnO), в результате чего облегчаются условия выделения включений и возрастает скорость раскисления. При введении марганца в чистое, но содержащее кислород железо образуется MnO, который создает с закисью железа (FeO) непрерывный ряд растворов mFeO * nMnO. В сталях наряду с марганцем всегда содержится углерод, при этом окисленность металла определяется или марганцем (при низких содержаниях углерода), или углеродом (при высоких содержаниях углерода), или марганцем и углеродом одновременно. Марганец вводят в металл в конце плавки (часто в ковш) в виде сплава марганца с железом (ферромарганца). Различные сорта ферромарганца содержат различное количество углерода (1-7%), приблизительно 75% марганца и некоторое количество кремния. В тех случаях когда необходимо выплавить сталь с очень низким содержанием углерода, используют металлический марганец. Применение его ограничено высокой стоимостью. Реакция раскисления стали марганцем представлена в табл. 2.

2.1.2 Раскисление кремнием

Кремний применяют в качестве раскислителя при производстве спокойных марок сталей, что обусловлено его высокой раскислительной способностью и благотворным влиянием на характер неметаллических включений. При введении в жидкий металл кремния образуются или жидкие силикаты железа, ил кремнезем. Кремний гораздо более сильный раскислитель, чем марганец: при 0.02% кремния в металле содержится не более 0.01% кислорода. При наличии в агрегате основного шлака, образующийся при введении кремния, кремнезем взаимодействует с основными оксидами шлака, и активность оксида кремния становится очень малой, соответственно, растет раскислительная способность кремния. Однако образующиеся силикаты хорошо смачивают железо, поэтому удаление силикатных включений из металла связано с определенными трудностями. Если металл, раскисляемый кремнием, содержит некоторое количество марганца, то в составе образующихся силикатов будут также и оксиды марганца. Кремний в металл вводится в виде сплава кремния с железом (ферросилиция). Совместно с марганцем кремний вводят в сталь в виде силикомарганца.

2.1.3 Раскисление алюминием

Алюминий – более сильный раскислитель, чем кремний. При введении алюминия металле остается ничтожно малое количество растворенного кислорода. Алюминий, введенный в избытке, может взаимодействовать не только с растворами более слабых раскислителей (с оксидом марганца, кремния). При введении алюминия в железо, содержащее кислород, может образовываться либо чистый глинозем (при большом содержании оксида алюминия), либо гипшель FeO * Al2O3 (герцинит), температура плавления которого составляет 2050°С. Высокие значения межфазного натяжения на границе металл – включение глинозема, то есть малая смачиваемость таких включений металлом, облегчают процесс отделения этих включений от металла. Образование в стали при раскислении алюминием мелких включений глинозема и нитрида алюминия влияют на протекание процесса кристаллизации, в частности, на размер зерна: чем больше введено алюминия, тем мельче зерно. Введенный в металл алюминий взаимодействует с серой (при большом расходе алюминия) и азотом. Образование в процессе кристаллизации нитрида алюминия способствует снижению вредного влияния азота и уменьшению эффекта старения стали. Алюминий вводят в металл в виде брусков (чушек) алюминия или в виде сплавов.

Учитывая выше написанное, можно сделать вывод о сложности трудности проведения процесса раскисления и легирования, который заключается в выборе вида раскислителя, его массы, а также условий и времени подави раскислителя в металл. Даже небольшие отклонения процесса выплавки стали могут вызвать сильное окисление легирующего элемента-раскислителя (угар) либо чрезмерно высокое его содержание в готовой стали, что плохо для свойств стали.

2.2 Разработка математической модели для целей исследования технологии

В качестве модели процесса раскисления и легирования возьмем модель расчета масс ферросплавов, подаваемых на предстоящую плавку, с учетом прогнозирования угоревших масс элементов в них по данным предыдущих плавок. Полученные в результате массы ферросплавов подаются на текущею плавку и обеспечивают заданный химический состав готовой стали. Модель можно представит в следующем виде (рис.3).

Рисунок 3  - Блок-схема модели расчета масс ферросплавов

Изображенная блок-схема модели расчета масс определяет те массы ферросплавов, которые и являются рекомендацией на предстоящую плавку.

Для каждой марки стали определена базовая угоревшая масса элементов (марганца, кремния), то есть средняя величина угара элемента в условиях раскисления металла в данном цехе. Марки стали, имеющие близкие значения базовых угоревших масс элемента, объединены в группы. Различие угоревших масс элементов по группам сталей свидетельствует о том, что предыстория плавки может быть непрерывной только внутри групп, а при переходах от одной группы сталей к другой она прерывается. Для сохранения непрерывности предыстории плавки с целью максимального извлечения информации из предыдущих плавок используется понятие эквивалентной окисленности плавки, которая рассчитывается по формуле:

                                                                   (1)

где O(i) – полная окисленность i-ой плавки, %;

 - остаточная базовая окисленность для группы сталей, к которой принадлежит i-ая плавка, %;

М1уг(i) – угоревшая масса элемента 1, кг;

1 – порядковый номер элемента (марганца, кремния);

D(i) – коэффициент пересчета угоревших масс элементов в эквивалентную окисленность, отн.ед.;

n – количество элементов (марганец, кремний).

Эквивалентная окисленность плавки выравнивается по всем плавкам независимо от группы сталей и прогнозируется для предстоящей плавки при расчете расхода ферросплавов. Расчет эквивалентной окисленности стали на предстоящую плавку производится по формуле (2):

 

где Об(i) – прогнозируемая базовая эквивалентная окисленность, %;

Cn(i), Mnn(i) – прогноз экспресс-анализа стали, %;

C(i), Mn(i), Si(i) – прогноз маркировочного анализа, %;

tсл(i), tд(i) – прогноз времени слива и додувки, с;

BC, BMn, BSi – коэффициенты, определяющие базовые значения углерода, марганца и кремния готовой стали, %;

б – индекс базовых значений;

i – плавка, на которую ведется расчет ферросплавов.

Угоревшие массы элементов, используемые вместо коэффициента угара, вычисляются по каждой раскисленной плавки после поступления данных химического анализа готовой стали с учетом фактических доз ферросплавов по формуле:

               (3)

где Мкфер(i) – расход ферросплава K, фактически дозированного на i-ой плавке, кг;

Llk(i) – содержание элемента l в ферросплаве К, %;

l(i) – содержание элемента 1 в готовой стали, %;

ln(i) – содержание элемента l в стали на повалке, %;

Мст – масса стали, кг.

Угоревшие массы элементов выравниваются внутри группы сталей и прогнозируются для предстоящей плавки при расчете расхода ферросплавов. Расчет угоревших масс элементов на предстоящую плавку производится по формуле:

      (4)

где Мбуг(i) – прогнозируемая масса l-ого элемента, кг;

Cn(i), Mnn(i) – прогноз экспресс-анализа стали, %;

C(i), Mn(i), Si(i) – прогноз маркировочного анализа, %;

tсл(i), tд(i) – прогноз времени слива и додувки, с;

О(i) – рассчитанная на предстоящую плавку эквивалентная окисленность, %;

i-sr – плавка, ближайшая по группе.

Для определения и прогнозирования влияния неконтролируемых факторов (ошибка прогноза времени слива, порядок и момент присадки ферросплавов, гранулометрический состав материала, состояние ковша) угоревшие массы элементов и эквивалентная окисленность плавки пересчитываются на базовую марку стали, то есть условную марку, среднюю по своим параметрам для ККЦ-1. Приведение к базовым условиям эквивалентной окисленности производится по формуле:

(5

где О(i-s) – окисленность, вычисленная по формуле (1), %;

Cn, Mnn – прогноз экспресс-анализа стали, %;

C, Mn, Si – анализ готовой стали, %;

tсл(i), tд(i) – прогноз времени слива и додувки, с;

BC, BMn, BSi – коэффициенты, определяющие базовые значения углерода, марганца и кремния готовой стали, %;

а0, b0, К0сл, К0д – коэффициенты пересчета, отн. ед.;

б – индекс базовых значений;

(i-s) – плавка, на которую пришел химический анализ.

Угоревшие массы элементов приводятся к базовым условиям по формуле:

        (6)

где Мlуг(i-s) – прогнозируемая угревшая масса l-ого элмемнта, кг;

Cn, Mnn – прогноз экспресс-анализа стали, %;

C, Mn, Si – анализ готовой стали, %;

tсл(i), tд(i) – прогноз времени слива и додувки, с;

al, bl, Klсл, Klд – коэффициенты пересчета, отн. ед.;

i – плавка, на которую ведется расчет ферросплавов;

i-sr – плавка, ближайшая по группе;

BC, BMn, BSi – коэффициенты, определяющие базовые значения углерода, марганца и кремния готовой стали, %;

l – индекс элемента (Mn, Si).

Базовые значения эквивалентной окисленности плавок и угоревших масс элементов выравниваются (сглаживаются с помощью релейно-экспоненциального фильтра) и прогнозируются на предстоящую плавку. Эквивалентная окисленность сглаживается и прогнозируется внутри каждой группы сталей и непрерывно по всем плавкам. Угоревшие массы элементов, прогнозируемые для базовых условий, пересчитываются на фактические условия текущей плавки по формуле (4).

Угоревшая масса элемента по условиям текущей плавки рассчитывается по формуле:

                                                                                    (7)

где Мэл(Ф) – масса элемента в ферросплаве Ф, т;

                                                                                           (8)

Эф – содержание элемента в ферросплаве Ф, %;

М(Ф) – масса ферросплава, используемого в текущей плавки, т;

Мэлусв – усвоившая масса элемента, т;

                                                                                     (9)

Х – содержание элемента в химическом анализе ковшевых проб, %;

Э – содержание элемента в экспресс-анализе стали, %;

С – масса садки, т.

Коэффициент угара элемента определяется по формуле:

                                                                                              (10)

а коэффициент усвоения элемента – по формуле:

                                                                                              (11)

причем Кэлуг + Кэлусв = 1.

Результаты расчета угоревших масс и коэффициентов угара и усвоения элементов по условиям  плавок 320719-320777 представлены в табл. 5.1 приложения 5. Последовательности изменения угоревших масс и коэффициентов угара и усвоения элементов, а также параметров плавки в зависимости от номера плавки изображены на рис.5.1-5.10. Зависимости угоревших масс и коэффициентов угара элементов от параметров плавки представлены ни рис. 5.11-5.38, а взаимосвязь коэффициентов угара и усвоения и угоревших масс элементов – на рис.5.39-5.42 приложения 5.

Корреляция на графиках показывает, как тот или иной параметр плавки влияет на коэффициент угара и угоревшую массу элемента. Например, среднее положение фурмы практически не оказывает влияние на угар элемента, а содержание углерода С, наоборот, оказывает влияние. Большей частью высокий коэффициент корреляции имеют графики, построенные для кремния, поскольку в процессе плавки он практически полностью переходит в шлак.

Далее, зная расчетные угоревшие массы элементов, содержание их в ферросплавах, в металле на повалке и требуемое содержание в готовой стали, можно рассчитать расход ферросплавов (расчетные массы). Расчет требуемых масс производится следующим образом. Сначала определяется группа раскислителей по наличию ферросплавов (ферромарганец; ферромарганец и ферросилиций; ферромарганец и силикомарганец; ферросилиций и силикомарганец). Если раскисление осуществляется только ферромарганцем, то используется формула:

                                    (12)

где MFeMnр(i) – расчетная масса FeMn, кг;

Mn(i) – заданное содержание марганца готовой стали, %;

Mnn(i) – прогноз марганца на повалке, %;

Мст – масса стали, кг;

MMnуг(i) – прогнозируемая угоревшая масса марганца, кг;

LMn, FeMn – содержание марганца в FeMn, %;

(i) – номер плавки, на которую ведется расчет ферросплавов.

Если раскисление осуществляется FeMn и FeSi, то используется формула:

                                                                                                                              (13)

где Si(i) – заданное содержание кремния готовой стали, %;

MSiуг(i) – прогнозируемая угоревшая масса кремния, кг;

LSi, FeSi – содержание кремния в FeSi, %.

Остальные обозначения идентичны обозначениям формулы (12).

Если раскисление ведется SiMn и FeMn, то используется формула:

                                                           (14)

где LSi, SiMn – содержание кремния в SiMn. %;

LMn, SiMn – содержание марганца в SiMn, %.

Остальные обозначения идентичны обозначениям формул (12) и (13).

Если раскисление ведется SiMn и FeSi, то используется формула:

                                   (15)

где все обозначения идентичны обозначениям формул (12, 13, 14).

Для облегчения расчетов на будущих этапах управления в модели предусматривается предыстория, где результаты проведенных плавок запоминаются и по ним корректируются базовые значения эквивалентной окисленности и угоревших масс элементов, описанные выше, а также используется прогнозирование экспресс-анализа стали, времени слива, адаптация коэффициентов пересчета (для постройки системы). Более подробное описание модели осуществляется в подразделе 3.1, где формируется алгоритм функционирования системы ракисления и легирования.

К особенностям данной модели можно отнести:

1)         в основу алгоритма реализации модели положена схема, которая работает при неполной технологической информации, что характерно для процессов в металлургии;

2)         расчет расхода раскислителей и легирующих ведется не по эмпирическому коэффициенту угара, а по угоревшим массам элементов, что в большей степени соответствует механизму раскисления и легирования стали;

3)         коэффициенты алгоритма и данные, необходимые для расчета, адаптируются по результатам предыдущих плавок.

2.3 Расчеты технологии с использованием разработанной модели

Цель расчетов – показать приемлемость разработанной модели, ее соответствие технологии раскисления и легирования стали в ковше, а также возможность настройки модели (уточнением коэффициентов) в соответствие с возникающими трудностями во время работы системы.

Необходимые для расчетов данные взяты по результатам раскисления и легирования металла в ККЦ-1 ОАО "ЗСМК". При раскислении стали марки 3пс/э заданное содержание марганца в готовой стали составляет 0.51%, кремния – 0.06%. На плавке под номером 320725 сталь на повалке содержала марганца 0.28%, углерода 0.07%, ферросилиция ФС65 отдали 60 кг, силикомарганца - 600 кг. Фактически полученная готовая сталь имела содержание марганца 0.49%, кремния 0.07%. Время слива составило 257 с, додувка не производилась. Условия проведения расчетов заключались в том, что данные этой плавки 10 раз вводились в формулу (15), и результаты каждого просчета рекомендовались как исходные данные для расчета массы элемента в ферросплаве, угоревшей массы элемента и расчетной массы ферросплавов. Результаты расчетов представлены в табл.3 и на рис.4.

Таблица 3 - Расчетные массы ферросплавов, кг

Номер просчета 1 2 3 4 5 6 7 8 9 10
Масса ферросилиция 65 23 - 14 - 51
Масса силикомарганца 645 689 734 779 824 868 913 958 1003 1048

По результатам трех просчетов можно сделать вывод о нецелесообразности далбнейшего расчета массы ферросплава FeSi 65. Дальнейший расчет будет производиться только для силикомарганца SiMn.

Полученные расчетные массы ферросплавов плавно возрастают по силикомарганцу.

Анализируя результаты работы ККЦ-1 на плавке 320725, можно прийти к выводу о заниженных массах отданных ферросплавов, в результате чего марганца в готовой стали меньше заданного на 0.02%, а кремния выше на 0.01%. Поэтому, исходя из логики процесса раскисления и легирования, для достижения требуемого состава необходимо было дать ферросплавов больше, чем это было сделано. А так как разработанная модель соответствует логике процесса раскисления и легирования, то в качестве, рекомендации должны быть именно большие массы ферросплавов.

Рисунок 4 - Расчетные массы ферросплава, кг

Исследуя результаты расчетов, представленных в табл.3 и рис.4, можно сделать предположение о том, что недостающий марганец система пыталась взять за счет увеличения массы силикомарганца SiMn, что вполне соответствует логике. Полученные расчетные массы ферросплавов показывают, что силикомарганца вполне достаточно для достижения в стали заданного содержания Mn и Si. Изменение рекомендуемых масс ферросплавов от одного просчета к другому связано с тем, что в процессе многочисленных просчетов одной и той же плавки произошла корректировка предыстории, и коэффициенты пересчета в результате адаптации приняли значения, близкие к реальным.

Таким образом, разработанная модель соответствует задачам и технологии процесса раскисления и легирования и самонастраивается в процессе работы, а результаты расчетов полностью достигли поставленной цели.

2.4 Исследование и оптимизация технологии на основе модели и экспериментальных данных

Не принимая во внимание высокие цены на ферросплавы, при подходе к определению их расхода можно получить более высокие денежные затраты на раскисление и легирование, нежели в результате оптимизации масс подаваемых ферросплавов с учетом их ценовой стоимости. Однако, учитывая только цены ферросплавов, с экономической точки зрения выгоднее будет не подавать их совсем, что недопустимо. Поэтому помимо ценовой стоимости ферросплавов необходимо учитывать и получение заданного состава готовой стали, причем получение состава готовой стали на нижнем пределе допустимого диапазона содержания элементов в стали. Учитывая выше написанное, оптимизацию процесса раскисления и легирования лучше всего представить введением в сталь необходимых масс элементов с учетом их угара, имея при этом минимальные экономические затраты, которые обеспечиваются путем использования более дешевых ферросплавов вместо дорогих, получая при этом тот же результат, то есть состав готовой стали. Для определения эффекта оптимизации предусмотрено разветвление алгоритма, представленного на рис. 3. Угоревшие массы элементов, определенные с помощью алгоритма, передаются в блок оптимизации, где происходит поиск минимума критерия, включающего в себя ценовую составляющую и составляющую, определяющую состав готового металла. Результатом оптимизации являются массы ферросплавов, которые подаются на предстоящую плавку. Итоговая формулировка критерия оптимизации представлена с помощью формулы:

                   (16)

где Ф(М0) – критерий оптимизации;

a1, a2, a3 – весовые коэффициенты;

Мк0 – оптимальная масса к-ого ферросплава, кг;

Цк – цена к-ого ферросплава, руб/кг;

Mn, Si – заданный состав готовой стали.

Стадии формирования критерия представлены на рис. 5.

Рисунок 5 - Схема формирования критерия оптимизации

Усредненные значения масс ферросплавов, содержания марганца и кремния в готовой стали были определены на основе производственных данных и принимаются постоянными. Весовые коэффициенты для марганца и кремния путем несложных расчетов нашли свое численное значение, как-то 1.5*108 и 1.5*109, но в любой момент могут быть заменены в соответствие с решаемой задачей. Остальные данные поступают из основного алгоритма. Полученный критерий оптимизации есть функция, зависящая только от масс ферросплавов, значения которых оптимизируются алгоритмом оптимизации.

После исследования различных методов оптимизации (метода наискорейшего спуска, координатного поиска, поискового симплекс-метода) для реализации процедуры оптимизации наиболее эффективно было бы применить модифицированный симплекс-метод поиска минимума с автоматическим выбором шага, так как он имеет следующие достоинства: простота и компактность алгоритмов, широкий класс оптимизируемых функций, высокая скорость сходимости в сложных условиях. В основе симплекс-метода лежит процедура замены вершины Х симплекса с максимальным значением целевой функции Ф(Х) некоторой новой точкой с меньшей величиной Ф(х). Значения Ф(х) вычисляются по подпрограмме в следующем порядке.

1.         Ввод исходных данных (размерности к, параметров a, b, c, точности Д, массива координат исходной точки х0, массива масштабов, определяющих размер исходного симплекса SC, массива ограничений, массива управляющих воздействий).

2.         Формирование координат вершин исходного симплекса по формуле:

                                                            (17)

где xji – i-тая координата j-той вершины симплекса;

к – размерность задачи;

SCi – размер исходного симплекса;

x0i – координата исходной точки.

3.         Проверка на ограничения: если координаты вершин не удовлетворяют ограничениям, производится уменьшение размеров исходного симплекса, изменяются масштабы, и осуществляется переход ко 2.

4.         Для всех вершин симплекса оценивается величина целевой функции и заносится в массив Ф.

5.         Выбираются Фl – минимальное значение целевой функции из массива Ф – и Фh – максимальное значение целевой функции Ф, а также соответствующие им номера вершин симплекса l и h.

6.         Проверяется критерий остановки алгоритма: если Фh – Фl £ Д, то вычисление прекращают, и печатают решение координаты точки xl и величину Фl.

7.         Координаты центра вершин симплекса без xh заносятся на место массива х0 по формуле:

                                                                               (18)

8.         Если h – номер отбрасываемой вершины совпадает с результатом (p = h), полученным на предыдущем шаге, то производят сжатие симплекса с помощью 14, в противном случае, если р≠h, точка xh заменяется новой точкой по формуле:

                                                                     (19)

где Xhi – новая точка;

xhi – старая точка;

а – параметр алгоритма;

x0i – центр вершин симплекса;

i – номер координаты.

9.         Проверка на ограничения: если новая точка не удовлетворяет ограничениям, то происходит уменьшение размеров симплекса и переход к 8.

10.       Если значение Ф(х) в новой точке меньше Ф1, то точка xh продвигается в том же направлении по формуле:

                                                                     (20)

где Хin+1 – координата, полученная при движении в направлении xh;

с – параметр алгоритма;

хih – координата, целевая функция которой наибольшая;

xi0 – центр вершин симплекса.

11.       Проверка на ограничения: если новая точка не удовлетворяет ограничениям, то происходит снижение размеров симплекса и переход к 10;

12.       Точка xh заменяется на xn+1, если в последней значение Ф(х) меньше. Итерация закончена, переход к новой, начинающейся с 5.

13.       Если Ф(х) в новой точке больше Ф1, но меньше Фh. То новая точка xh включается в симплекс вместо старой, и начинается новая итерация.

14.       Если новый шаг оказался неудачным, то есть Ф(xh) больше Фh или xh оказалась точкой, замененной на предыдущем этапе работы алгоритма (p=h), то движение производят к центру симплекса по формуле:

                                                                   (21)

где Xhi – новая точка;

xhi – старая точка;

b – параметр алгоритма;

xi0 – центр вершин симплекса.

15.       Проверка на ограничения: если новая точка не удовлетворит ограничениям, то производится уменьшение размеров симплекса и переход к 14.

16.       Если сжатие удачно, то есть Ф(xh) меньше Фh и одновременно заменяется одна и та же точка не более двух раз подряд, то итерация считается законченной, переход к 5.

17.       Если сжатие ошибочно или операции с одной и той же вершиной выполняются более двух раз подряд, симплекс сжимается к вершине х1 по формуле:

                                                                                     (22)

где Xj – координата j-той вершины симплекса;

х1 – координата, целевая функция которой наименьшая.

После этого переход к 4.

Подразумевая под переменными х массы ферросплавов, которые необходимо оптимизировать, можно, выполняя последовательно вышеописанные операции, получить значения оптимальных масс ферросплавов, которые и будут являться результатами работы алгоритма оптимизации.

Для исследования расчетов была взята марка стали 3пс/э, раскисляемая ферросилицием и силикомарганцем, и использованы данные о фактической работе ККЦ-1 ОАО "ЗСМК", приведенные в таблице 1.1 приложения 1. Первый расчет выполнялся по алгоритму, описанному в подразделе 2.2 дипломного проекта. Результаты расчета приведены в таблице 2.1 приложения 2 и показаны на рис.6 и 7. Из рис.6 видно, что расчетные значения марганца готовой стали несколько выше задания, а это предпочтительнее с точки зрения получения проката с требуемыми свойствами. Однако в условиях дефицита и высокой стоимости ферросплавов целесообразно работать на пониженных содержаниях марганца в стали. Поэтому необходим поиск компромисса между завышенным содержанием марганца в стали и себестоимостью стали. С этой целью в работе предложен критерий и процедура оптимизации, описанные выше. С учетом критерия оптимизации проводились исследования выбора масс ферросплавов, при этом структура критерия оставалась неизменной, то есть включала в себя стоимостную составляющую и составляющие, учитывающие минимальное отклонение расчетного состава стали от заданного, а варьировались только коэффициенты критерия, позволяющие изменять степень влияния его составляющих на расчеты. Варианты оптимизации с различными коэффициентами при стоимостной части приведены в таблице приложения 2 и на рис.6 и 7 , анализ которых показывает, что при росте степени влияния цены ферросплавов значения расчетных масс и содержание марганца и кремния в стали понижаются. Сопоставление масс ферросплавов при работе процедуры оптимизации с фактическими и расчетными массами приведено в таблицах 3.1 и 4.1 приложений 3, 4 и на рис. 8.

Итоговый анализ показывает, что использование процедуры оптимизации делает расчет масс ферросплавов более гибким, позволяющим учитывать ограничения по наличию ферросплавов, себестоимости стали. При необходимости можно путем изменения коэффициентов ориентировать алгоритм на менее экономичную технологию, но гарантирующую получение высоких механических свойств проката.

Рисунок 6 – Сопоставление результатов вариантов оптимизации по марганцу

Рисунок 7 – Сопоставление результатов вариантов оптимизации по кремнию

Рисунок 8 – Масса силикомарганца в различных вариантах оптимизации

2.5 Разработка технологической инструкции и блок-схемы алгоритма управления технологическим процессом

Согласно материалу, изложенному в подразделах 2.2 и 2.4 данного дипломного проекта, была разработана следующая технологическая инструкция процесса раскисления и легирования конвертерной стали.

1.         Раскисление и легирование стали марганцем, кремнием, алюминием, титаном, хромом и цирконием производится в ковше, медью и никелем – в конвертере. Разрешается присадка в ковш меди и никеля для корректировки химического состава. Раскислители и легирующие добавки расходуются по весу из расчета получения заданного содержания элементов в готовой стали.

2.         Количество отдаваемых в ковш ферросплавов определяется в соответствие с рекомендацией ЭВМ. Для получения рекомендаций ЭВМ мастер задает для расчета виды ферросплавов и код марки.

3.         Система расчета рекомендаций с элементами оптимизации позволяет мастеру в ориентации на наличие ферросплавов задавать константы критерия оптимизации; при повышенных механических свойствах проката и недостатке ферросплавов ориентировать процедуру оптимизации на получение пониженного содержания марганца в стали и на экономию марганецсодержащих ферросплавов.

4.         По химическому составу ферросплавы должны удовлетворять требованиям соответствующих ГОСТов, а мастеру конвертеров должен быть известен состав применяемых  ферросплавов.

5.         Вводимые в ковш ферросплавы должны быть сухими, в кусках не более 50 мм, алюминий рекомендуется применять весом не более 4 кг.

6.         Перед посадкой в ковш подлежат прокаливанию в печах для прогрева и сушки силикомарганец в количестве 4 т на плавку при выплавке стали марок 14Г2, СВ08Г2С, 20ГС, 09Г2СЦ, ферромарганец в количестве 2 т на плавку при выплавке стали марок 15ХСНД, 30ХС2, 20Х-45Х.

7.         Присадку ферросплавов следует начинать после наполнения металлом ковша на 1/5 высоты ковша и заканчивать до наполнения его на 2/3 высоты.

8.         Кипящая сталь раскисляется ферромарганцем с содержанием кремния не более 1.5%, для корректировки окисленности стали марок 08кп, 1кп разрешается присадка в ковш алюминия до 100 г/т, для стали марок СВ08, СВ08А – до 50 г/т.

9.         Полуспокойная стали марок 08пс, 10пс, 3пс, 5пс раскисляется ферромарганцем и силикомарганцем (ферросилицием) из расчета получения в металле 0.05-0.07% кремния.

10.       Спокойная сталь раскисляется ферромарганцем (силикомарганцем), ферросилицием и алюминием.

Учитывая выше написанное, представленная на рис.3 блок-схема примет вид рис.9.

Рисунок 9 - Блок-схема алгоритма управления процессом раскисления и легирования

3 АЛГОРИТМИЧЕСКОЕ И ИНФОРМАЦИОННОЕ ОБЕСПЕЧЕНИЕ

3.1 Алгоритмическое обеспечение системы управления

Разработка алгоритмического обеспечения производилась в соответствие с источником информации (22).

3.1.1 Назначение и характеристика системы управления

Целью разрабатываемой системы расчета раскислителей и легирующих на плавку является экономия ферросплавов, увеличение процента попадания в определенные допуски, снижение брака. В связи с широким сортаментом стали, выплавляемой в ККЦ-1, повышенными требованиями к качеству продукции, в частности, по содержанию легирующих элементов в стали, требуется оптимизация проведения процесса раскисления и легирования. получение металла с заданным химическим составом и механическими свойствами затруднительно в виду огромной для человека-оператора размерности решаемой задачи (12), как-то: большое количество выплавляемых марок стали и используемых раскислителей и легирующих; высокая степень колебания заданного состава готового металла от выпуска к выпуску; изменчивость физико-химических свойств раскислителей; необходимость проведения раскисления и легирования в условиях неполноты информации; определение требуемых масс ферросплавов при колебаниях коэффициента угара; малое время слива и, как следствие, ограниченное время для принятия окончательного решения по расходу раскислителей. Назначение требуемых масс ферросплавов, полагаясь лишь на опыт мастера-технолога, приводит к перерасходу раскислителя, непопаданию в заданный диапазон по химическому составу, браку готовой продукции. Для предотвращения этого разработана автоматизированная система управления процессом раскисления и легирования стали при сливе ее в ковш из конвертера.

Сведения о процессе управления и воздействия на процесс с точки зрения пользователя, осуществляемые при функционировании алгоритма, заключаются в следующем (10).

Основная задача раскисления – это снижение содержания растворенного в металле кислорода до пределов, при которых обеспечивается получение качественного слитка. Для решения этой задачи в металл вводят элементы-раскислители, образующие при данных термодинамических условиях окислы, более прочные, чем оксид железа FeO, и не растворимые в стали. Для получения спокойной стали элемент-раскислитель должен обладать большим сродством к кислороду не только по сравнению с железом, но и с углеродом, так как необходимо предупредить возможность развития реакции обезуглероживания и образования оксида углерода. Поэтому обычно в качестве раскислителя применяют такие элементы, как марганец, кремний, подаваемые в виде ферросплавов, и алюминий, подаваемый в кусках.

Основная задача легирования – получение каких-то определенных физико-химических свойств стали, а также обеспечение заданного химического состава. Это достигается путем введения необходимых элементов в сталь и растворение их в жидком железе. Но условия сталеплавильного процесса таковы, что часть подаваемых элементов, окислившись, переходят в шлак из-за воздействия с кислородом газовой фазы, оксидом железа шлака, растворенным в металле кислородом. В результате этого не вся масса легирующих переходит в металл. Поэтому для получения заданного химического состава необходимо давать строго определенные массы раскислителей и легирующих, которые должны определяться с учетом угоревших масс, то есть масс, перешедших в шлак. Воздействиями на процесс с точки зрения пользователя в этом случае является отдача тех масс ферросплавов в ковш, которые рекомендуются данным алгоритмом.

Ограничение на возможности применения алгоритма заключается в том, что данный алгоритм предназначен для расчета масс ферросплавов, как-то ферромарганца, силикомарганца, ферросилиция 65 и 45 и их комбинации между собой, поэтому алгоритм способен определять только эти массы и не распространяется на другие элементы раскислителей и легирующих. Условие применения алгоритма – работа при существенной неполноте информации. Полный объем информации включает экпресс-анализ стали на повалке, химический анализ готовой стали, веса раскислителей, отданных на плавку, время слива и время додувки стали, содержание элемента в раскислителях, вид применяемого раскислителя. Если же к моменту начала расчета отсутствует какая-либо информация, то берется прогнозируемое значение. Характеристики решения: точность до 10 кг/т, время – в течение минуты алгоритм выдает массы ферросплавов. Общие требования к входным и выходным данным заключаются в проверке их на достоверность. Недостоверные данные заменяются прогнозируемыми значениями. Форматы и коды, используемые в системе, одинаковы для соответствующих параметров.

3.1.2 Алгоритм решения

Систему раскисления и легирования стали в ковше можно представить в виде функциональной блок-схемы (рис.10), которая, как и все последующие блок-схемы, составлена согласно ГОСТу (17). Рассмотрим описание связи между частями и операциями алгоритмов.

В блоке 1 поступление информации на текущую плавку и информация о прошедших плавках из непрерываемой и групповой предыстории включает в себя ввод с клавиатуры информации в объеме массива производственных данных на плавку и считывания из блоков данных из групповой и непрерывной предыстории параметров, необходимых для расчета.

В блоке 2 вводится марка стали мастером-технологом путем набора кода марки выплавляемой стали.

В блоке 3 контроль входной информации осуществляется в некотором вероятном для каждого параметра диапазоне, определенном из опытных данных. Если параметр выходит за пределы диапазона, оператору системы выда-

Рисунок 10 - Блок-схема алгоритма раскисления и легирования стали

ется диагностическое сообщение: "параметр недостоверен". Контроль производится по коду марки К (диапазон изменения от 1 до 99), времени додувки tд (диапазон изменения от 10 до 150 с), времени слива tсл (диапазон изменения от 150 до 850 с), процентному содержанию 1-ого элемента в ферросплаве k Lkl (диапазон изменения марганца в ферромарганце от 69 до 84%, силикомарганце от 71 до 80%, кремния в силикомарганце от 16 до 20%, в ферросилиции 65 от 63 до 68%, в ферросилиции 45 от 43 до 48%), массе ферросплава k Mkф (диапазон изменения от 0 до 900 кг). Блок-схема алгоритма контроля входной информации представлена на рис.11.

Рисунок 11 - Блок-схема алгоритма контроля входной информации

В блоке 4 выбираются задания по углероду, марганцу и кремнию готовой стали для требуемой марки стали. Работа вычислительного алгоритма по расчету раскислителей и легирующих производится по 7 группам марок стали. Каждая группа марок стали характеризуется одинаковым угаром марганца и кремния и относительно одинаковым их содержанием в готовой стали разных марок. С вводом марки стали определяется принадлежность этой марки к той или иной группе, и формируется для расчета групповая и непрерывная предыстория. По коду марки определяется задание на содержание элемента в готовой стали, допустимые пределы на содержание этого элемента, а также вид раскислителей, применяемых на этой марке.

В блоке 5 осуществляется расчет (восстановление) фактических угоревших масс элементов и эквивалентной окисленности. По номеру плавки находится в предыстории бланк на эту плавку, по которому определяется, вводил ли мастер по этой плавке код марки, то есть, производился ли расчет ферросплавов на данную марку. Проверяется также, ввел ли контролер отдела технического контроля фактические веса ферросплавов, по которым производится расчет фактических угоревших масс элемента, определяемый как разность между массой элемента в отданном ферросплаве и массе элемента, находящегося на плавку. Если код марки или фактические веса раскислителей не вводились или фактический угар не проходит контроль по ограничению, то расчет по этой плавке не производится. Если введены код марки и фактические веса ферросплавов, угар элемента прошел контроль, по данной плавке формируется предыстория. В непрерывной предыстории производится релейно-экспоненциальное сглаживание значений углерода и марганца, полученных на повалке, и времени слива. В групповой предыстории производится релейно-экспоненциальное сглаживание значений углерода и марганца на повалке, времени слива, значений углерода, марганца и кремния готовой стали. Эквивалентная окисленность определяется как остаточная окисленность после отдачи раскислителей по каждой группе марок отдельно плюс пересчитанные в окисленность через коэффициент перевода Д угара марганца и кремния угоревшей массы. Блок-схема расчета фактических угоревших масс и эквивалентной окисленности представлена на рис.12.

В блоке 6 происходит адаптация коэффициентов пересчета. Алгоритм адаптации начинает свою работу с приходом химического анализа готовой стали. Ошибки прогноза угара элементов и эквивалентной окисленности на плавку определяются как разность между фактическим угаром элемента и расчетной по угару эквивалентной окисленностью и их прогнозируемыми значениями на данную (i-s)-тую плавку. Вычисление приращений времени слива и времени додувки для непрерывной предыстории производится как разность значений между временем слива и додувки на (i-s)-той плавки и

Рисунок 12 - Блок-схема расчета фактических угоревших масс и эквивалентной окисленности

предыдущей ближайшей плавкой, для групповой предыстории – как разность между (i-s)-той плавкой и ближайшей предыдущей плавкой по группе. Ошибки прогноза угоревших масс и эквивалентной окисленности и приращения времени слива и додувки нормируются и по ним рассчитываются  приращения коэффициентов. Затем эти приращения сглаиваются релейно-экспоненциальным фильтром, и по сглаженным значениям приращений корректируются спрогнозированные коэффициенты пересчета на (i-s)-той плавке. Эти же коэффициенты заносятся во все последующие бланки по плавкам. Алгоритм адаптации коэффициентов пересчета представлен на рис.13.

Обозначения всех элементов данного алгоритма и всех последующих алгоритмов даны в приложении 6 данного дипломного проекта.

В блоке 7 осуществляются расчетные приведения угоревшей массы элемента и эквивалентной окисленности к базовым условиям по контролируемым факторам. По приходу химического анализа готовой стали эквивалентная окисленность приводится к базовым условиям по углероду и марганцу на повалке и их взаимовлиянию на окисленность, времени слива и времени додувки, углероду, марганцу и кремнию в готовой стали и их взаимовлиянию на процесс раскисления. Приведение к базе угоревших масс элементов производится по тем же параметрам, что и эквивалентная окисленность, но значения коэффициентов пересчета берутся различные для каждой группы марок стали. Блок-схема алгоритма приведения представлена на рис.14.

В блоке 8 происходит экстраполяция приведенных угоревших масс элементов и эквивалентной окисленности. Сглаженные релейно-экспоненциальным фильтром значения базовой окисленности прогнозируются на последующие по номерам плавки. Для угоревших масс элементов в зависимости от того, как давно плавилась данная марка стали, выбирается настройка сглаживателя a11 или a12 для каждого элемента. При этом если марка стали через DN плавок, то настройка сглаживателя берется равной a12.

Рисунок 13 - Блок-схема алгоритма адаптации

Рисунок 14 - Блок-схема алгоритма приведения эквивалентной окисленности и угоревших масс к базовым условиям

Сглаженные релейно-экспоненциальным фильтром значения базовых угоревших масс элементов прогнозируются на следующие плавки данной группы марок. Блок-схема алгоритма экстраполяции приведенных угоревших масс и эквивалентной окисленности представлена на рис.15.

В блоке 9 экстраполированные значения угоревших масс запоминаются по группам марок.

В блоке 10 прогнозируются значения контролируемых параметров и времени слива на текущую плавку. Иногда слив металла в ковш и раскисление происходят до прихода экспресс-анализа, содержание углерода и марганца в стали определяется по скрапине, поэтому для алгоритма расчета ферросплавов содержание углерода и марганца на повалке прогнозируются как

Рисунок 15 - Блок-схема алгоритма экстраполяции эквивалентной окисленности и угоревших масс

сглаженные релейно-экспоненциальным фильтром значения последнего экспресс-анализа. Информация о времени слива плавки поступает с запаздыванием по отношению к моменту раскисления на данной плавке, вследствие чего возникает необходимость в прогнозировании времени слива, которое осуществляется релейно-экспоненциальным фильтром, обеспечивающим защиту времени слива от случайных помех. Время слива колеблется от 4 до 6 мин. При времени слива, равном 3 мин, производится заделка сталевыпускного отверстия огнеупорным составом, а на следующей плавке время слива резко возрастает. В этом случае предусмотрен двукратный переопрос времени слива. Если на i-той плавке фактическое время слива резко увеличилось по сравнению с прогнозом, то прогноз на (i + 1)-ой плавке будет занижен для защиты от случайной помехи. Но если и на (i + 1)-ой плавке время слива будет таким же большим, то прогноз на (i + 2)-ую плавку будет принят, равным фактическому времени слива на (i + 1)-ой плавке, так как в этом случае делается вывод, что был произведен ремонт сталевыпускного отверстия, и время слива увеличилось. Прогнозирование времени слива на предстоящую i-ую плавку происходит после слива предыдущей (i – 1)-ой плавки. Блок-схема алгоритма прогнозирования контролируемых параметров и времени слива представлена на рис.16.

В блоке 11 осуществляется пересчет экстраполированных угревших масс элементов и эквивалентной окисленности на условия текущей плавки. Окисленность плавки О(i) перед раскислением оказывает существенное влияние на угар элементов. Приборов непосредственного контроля окисленности металла пока нет, и окисленность плавки считается по таким косвен-

ным параметрам, как углерод, марганец, кремний, время слива и время додувки. Прогнозируемая окисленность учитывается в расчетах угара элементов. Базовые угары элементов пересчитываются на условия текущей плавки. Блок-схема пересчета имеет следующий вид (рис.17).

В блоке 12 рассчитываются массы ферросплавов на текущую плавку. Если мастер-технолог ввел с пульта вид ферросплавов, которыми будет раскисляться данная марка стали, то расчет будет производится на эти ферросплавы. Если мастер не ввел вид раскислителей, то для расчета выбирается та группа раскислителей, которая имеется в наличии и у которой более высокий приоритет. Когда марка стали раскисляется одним или двумя ферросплавами, содержащими различные элементы (Mn, Si), то расчет производится по разности процентного содержания элемента на повалке и в готовой стали с уче

Рисунок 16 - Блок-схема алгоритма прогнозирования контролируемых параметров и времени слива

Рисунок 17 - Блок-схема алгоритма пересчета эквивалентной окисленности и угоревших масс на условия текущей плавки

том прогнозируемого угара и процентного содержания элемента  в ферросплаве. На тех марках, которые не раскисляются двумя ферросплавами, содержащими один и тот же элемент (FeMn, SiMn; FeSi, SiMn), расчетная масса находится решением системы двух уравнений. Если производится расчет FeMn и SiMn, то сначала рассчитывается SiMn на необходимое количество кремния в готовой стали, а затем – FeMn с учетом марганца в SiMn. Если производится расчет FeSi и SiMn, то сначала рассчитывается SiMn на необходимое количество марганца в готовой стали, а затем рассчитывается FeSi с учетом кремния в SiMn. Рассчитанные массы раскислителей проходят контроль на минимальный диапазон. Блок-схема алгоритма расчета масс ферросплавов представлена на рис.18.

 

Рисунок 18 - Блок-схема алгоритма расчета масс ферросплавов на текущую плавку

В блоке 13 происходит оптимизация масс ферросплавов. Угоревшие массы элементов, определяемые в блоке 11, передаются в блок оптимизации, где происходит поиск минимума критерия, включающего в ценовую составляющую и составляющую, определяющую состав готового металла (см. подраздел 2.4 данного дипломного проекта). Результатами оптимизации являются массы ферросплавов, которые подаются на предстоящую плавку. Для реализации процедуры оптимизации были исследованы различные методы оптимизации (метод наискорейшего спуска, координатного поиска, поисковый симплекс-метод). В итоге наиболее эффективным оказалось применение поискового симплекс-метода в виду его простоты и компактности алгоритмов, широкого класса оптимизируемых функций, высокой скорости сходимости в сложных условиях. Блок-схема поискового симплекс-метода представлена на рис.19. Исходные данные, представленные в блоке 1, включают следующие величины: К – размерность задачи, К = 4, так как в алгоритме оптимизируются четыре массы ферросплавов FeMn, SiMn, FeSi 45, FeSi 65; a, b, c – параметры алгоритма, a = 1, b = 0.5, c = 2; Д – точность решения, Д = 105; х0 – массив координат исходной точки, выбирается произвольно; Sl – массив масштабов, определяющий размер исходного симплекса,  выбирается произвольно; ОВ, ОН – массив ограничений, включает допустимые диапазоны по переменным (массам ферросплавов), которые изменяются в данном проекте от 0 до 900 кг.

В блоке 5 вычисляется критерий оптимизации, сформированный в подразделе 2.4 данного дипломного проекта, который после подстановок цен ферросплавов и весовых коэффициентов примет вид:

      (23)

где х1, х2, х3, х4 – массы ферросплавов;

Мст – масса стали, кг;

Рисунок 19 – Блок-схема поискового симплекс-метода

МMnуг, МSiуг – угоревшие массы марганца и кремния, кг;

Mn, Si – состав готовой стали, %;

LSi, SiMn, LSi, FeSi 65, LSi, FeSi 45 – содержание кремния в силикомарганце, ферросилиции 65 и ферросилиции 45 соответственно, %;

LMn, FeMn, LMn, SiMn – содержание марганца в ферромарганце и силикомарганце, %;

552.5, 560.8, 470, 771 – цены ферросплавов соответственно FeMn, FeSi 65, FeSi 45, SiMn, руб/т;

1, 1.5*108,1.5*109 – весовые коэффициенты.

Цифровые значения в критерии не являются константами, они могут быть заменены в соответствие с решаемой на данном этапе проблемой.

В блоке 14 определяется эффект оптимизации, осуществляется сравнение результатов блоков 12 и 13 (см. рис.10). Этот блок показывает необходимость оптимизации, выдает в блок 15 результаты блока 13.

В блоке 15 осуществляется вывод результатов оптимизации на табло мастеру-технологу.

3.2 Информационное обеспечение

Разработка информационного обеспечения производилась в соответствие с источником (22).

3.2.1 Перечень входных сигналов и данных

При функционировании системы необходимые данные вводятся с клавиатуры мастером-технологом в виде дискретных сигналов по мере их поступления из химической лаборатории и датчиков. Расчет начинается при вводе кода марки. Вводимые данные представлены в табл.4. В качестве входных данных в системе раскисления и легирования стали могут использоваться дополнительно к данным в табл.4 процентные содержания элементов в ферросплавах, такие как марганец в ферромарганце и силикомарганце (LMn, FeMn, LMn, SiMn), кремний в силикомарганце и ферросилиции (LSi, SiMn, LSi, FeSi 65, LSi, FeSi 45). Эти данные вводятся только при использовании ферросплавов других марок, а по умолчанию берутся из массива констант по конвертерам, который будет описан ниже. При формировании предыстории используются сигналы типа "да-нет",которые формирует сама система. Их смысловое значение заключается в необходимости корректировки предыстории. Это сигналы "Есть ли код марки?", "Есть ли фактические веса ферросплавов?". Периодичность ввода производится по мере поступления химического анализа готовой стали.

Таблица 4 - Входные данные алгоритма

Наименование данных Обозначение Значимость Периодичность ввода
1 2 3 4
Номер плавки N

106

По мере поступления информации
Код марки стали К

102

По мере поступления информации
1 2 3 4
Углерод повалки, %

Сn

10- 2

Один раз за плавку
Марганец повалки, %

Mnn

10- 2

Один раз за плавку
Масса FeMn, фактич., кг

MфFeMn

104

Один раз за плавку
Масса FeSi, фактич., кг

MфFeSi

104

Один раз за плавку
Масса SiMn, фактич., кг

MфSiMn

104

Один раз за плавку
Время додувки, с

103

Один раз за плавку
Время слива, с

tсл

103

Один раз за плавку
Углерод готовой стали, % С

10- 2

Один раз за плавку
Марганец готовой стали, % Mn

10- 2

Один раз за плавку
Кремний готовой стали, % Si

10- 2

Один раз за плавку

3.2.2 Перечень выходных сигналов и данных

Все выходные данные представлены в табл.5 в виде дискретных сигналов, которые формируются после проведения всех расчетов и выдаются  на экран дисплея и при желании на печать.

Таблица 5 - Выходные данные алгоритма

Наименование выходных данных Разрядность Диапазон измерения
Угоревшая масса марганца и кремния, кг

103

По Mn 200-600, Si 10-400
Расчетные массы ферросплавов, кг

104

100-9000
Оптимальные массы ферросплавов, кг

104

100-9000

4 ЭКОНОМИЧЕСКАЯ ЧАСТЬ

Для обоснования внедрения разработанной в данном дипломном проекте системы раскисления и легирования стали целесообразно рассмотреть и ее влияние на себестоимость стали, выплавляемой в ККЦ-1 ОАО "ЗСМК".

При внедрении автоматизированной системы раскисления и легирования стали произведены затраты, необходимые для закупки оборудования, его транспортировки и монтажа.

Затраты на монтаж оборудования принимаются в размере 5% от прейскурантной цены (стоимости приобретения), транспортно-заготовительные расходы – 8%. Процент амортизации составляет 16%, так как автоматизированная система предполагает пятилетний срок службы.

Расчет стоимости оборудования произведен в табл.6, где одновременно определяются суммы амортизационных отчислений.

Таблица 6 - Расчет стоимости оборудования и амортизационных отчислений

Наименование Количество Сумма приобретения Затраты на монтаж, руб. Транспортно-заготовительные расходы, руб. Первоначальная стоимость, руб. Амортизационные отчисления
Прейскурант, руб/ед. Сумма, руб. % Сумма, руб.
микропроцессорная техника 2 30000 60000 3000 4800 67800 16 10848
преобразователь М-78 2 12000 24000 1200 1920 31120 16 4979.2
Табло 2 3000 6000 300 480 6780 16 1084.8
Итого 90000 4500 7200 105700 16912

Таким образом, для внедрения системы необходимы капитальные затраты в размере 105700 рублей.

Таблица 7 – Анализ калькуляции себестоимости стали в ККЦ-1 ОАО "ЗСМК" за 1999 г.

Статьи затрат Цена, руб/т До внедрения АСУ После внедрения АСУ
Количество, т/т Сумма, руб. Количество, т/т Сумма, руб.
1 2 3 4 5 6
1. Чугун жидкий ЗСМК 2520.54 0.821 2069.36 0.83339 2100.59
Лом стальной 1179.94 0.2763 326.02 0.2637 311.15
Лом чугунный 639.4 0.018 11.51 0.018 11.51
Шихтовая заготовка 4074.3 0.0003 1.22 0.0003 1.22
Итого 1.1156 2408.11 1.1154 2424.47
2. Ферросплавы
Ферромарганец 21585.7 0.0065 140.31 0.0032 69.07
Ферросилиций ФС45 12770.02 0.0004 5.11 0.0004 5.11
Ферросилиций ФС65 9266.98 0.0004 3.71 0.0014 12.97
Силикомарганец 20551.2 0.0002 4.11 0.0019 39.05
Алюминий 38695.92 0.0001 3.87 0.0001 3.87
Итого 0.0076 157.10 0.007 130.07
Итого металлошихты 1.1232 2565.21 1.1224 2554.55
3. Отходы
Недоливки габаритные 966.94 0.0128 12.38 0.012 11.60
Отходы от МОЗ 78.00 0.0002 0.02 0.0002 0.02
Скрап 0.00 -0.0001 -0.04
Угар 0.1102 0.00 0.1095 0.00
Брак 0.00 0.0008 0.74
Шлак используемый 24.5 0.0072 0.18 0.0072 0.18
Итого 0.1232 12.57 0.1224 12.50
Задано за минусом отходов 1.0000 2552.65 1.0000 2542.05
4. Добавочные материалы
Кокс 1042.86 0.0003 0.31 0.0003 0.31
Науглероживание 5014.5 0.00002 0.10 0.00002 0.10
Известь 444.9 0.0654 29.10 0.0654 29.10
Марганцевый концентрат 182.00 0.0001 0.02 0.00011 0.02
Коксик 714.14 0.002 1.43 0.002 1.43
Антрацит 402.92 0.0015 0.60 0.0015 0.60
Уголь газовый 419.06 0.0035 1.47 0.0035 1.47
Доломит 272.96 0.0035 0.96 0.0035 0.96
1 2 3 4 5 6
Доломит обожженный 1150.28 0.001 1.15 0.001 1.15
Окалина 72.00 0.0007 0.05 0.0007 0.05
Агломерат 1906.8 0.0055 10.49 0.0055 10.49
Итого добавочных материалов 0.08352 45.67 0.08352 45.67
Итого задано 2598.32 2587.72
5. Технологическое топливо
Газ коксовый 236.88 0.0073 1.73 0.0073 1.73
Газ природный 911.94 0.0018 1.64 0.0018 1.64
Испарения отходящего тепла 32.18 0.07 2.25 0.07 2.25
Электроэнергия, кВт*ч 508.56 0.0183 9.31 0.0183 9.31
Пар, Пкал 83.58 0.0135 1.13 0.0135 1.13

Вода техническая, м3

331.46 0.0142 4.71 0.0142 4.71

Вода химически очищенная, м3

11.64 0.2951 3.43 0.2451 2.85

Сжатый воздух, м3

51.72 0.0243 1.26 0.0243 1.26

Кислород, м3

552.34 0.0876 48.38 0.0876 48.38

Азот, м3

137.06 0.0263 3.60 0.0263 3.60
Итого топлива 0.5584 77.45 0.5084 76.86
Фонд з/п 17.86 17.86
Отчисления на социальное страхование 40% от фонда з/п 7.14 7.14
Сменное оборудование 76.00 75.98
Амортизация 11.08 12.88
Ремонтный фонд 72.6 72.6
В т.ч. текущий ремонт 61.9 61.9
Капитальный ремонт 10.7 10.7
Содержание основных средств 44.3 44.3
Работа транспортных цехов 5.84 4.84
Услуги ЦПС 25.88 25.88
Прочие расходы 3.82 2.38
В т.ч. охрана труда 0.96 0.96
Общезаводские расходы 77.14 77.06
Потери от брака 0.48 0.48
1 2 3 4 5 6
Производственная себестоимость 3017.90 3005.99

Анализ себестоимости стали в ККЦ-1 ОАО "ЗСМК" за 1999 г. приведен в табл.7. Анализ выполнен на основе сопоставления данных калькуляции себестоимости продукции по плану и отчету. Выполнение плана по себестоимости продукции определяется разностью отчетных и плановых результатов по производственной себестоимости. Полученная экономия (-) показала снижение себестоимости.

Как видно из табл.7, снижение фактической стоимости ферросплавов связано с их дефицитностью и вытекающими из нее необходимостями работать с более дорогими ферросплавами, а также работать на нижнем пределе допустимого диапазона содержания важнейших примесей в готовой стали, что не всегда наилучшим образом отражается на свойствах проката. Автоматизированная система раскисления и легирования, предложенная в дипломном проекте, позволяет выбирать из имеющихся ферросплавов более дешевые, но при этом сохранять все требуемые свойства готового металла, в результате чего снизится плановая себестоимость и в качестве плана на отчетный период можно будет предложить уже оптимальный вариант расходов ферросплавов.

За 1999 г. по плану расходы на раскисление и легирование стали составили 157 руб/т (табл.7). Разработанная модель раскисления и легирования стали при внедрении в реальные производственные условия снизит расходы на раскисление и легирование за счет экономии расхода ферросплавов и более рационального их использования в среднем на 300 г/т стали (для каждого раскисления). В системе задействованы алюминий и такие ферросплавы, как ферромарганец, ферросилиций ФС45 и ФС65 и силикомарганец. Их примерное снижение составляет 0.0006 т/т. С учетом этого снижения расход ферросплавов составит 0.0076 – 0.0006 = 0.007 т/т. Постатейное изменение себестоимости показано в табл.8.

Таблица 8 – Изменение стоимости ферросплавов

Вид ферросплава Количество по плану, т/т Цена, руб/т Сумма, руб/т
Ферромарганец 0.0065 – 0.0033 = 0.0032 21585.7 69.07
Ферросилиций ФС45 0.0004 – 0 = 0.0004 12770.02 5.11
Ферросилиций ФС65 0.0004 + 0.001 = 0.0014 9266.98 12.97
Силикомарганец 0.0002 + 0.0017 = 0.0019 20551.2 39.05

Суммарный расход ферросплавов после внедрения автоматизированной системы управления процессом раскисления и легирования стали в конвертере составит 69.07 + 5.11 + 12.97 + 39.05 = 126.2 (табл.8) вместо существующего расхода, равного 140.31 + 5.11 + 3.71 + 4.11 = 153.24 (табл.7). Таким образом, снижение стоимости раскисления по плану составляет:

153.24 – 126.2 = 27.04 руб/т.

Вместе с тем в состав плана входит использование при раскислении и легировании алюминия, но на его расход разработанная в дипломном проекте система не повлияет. Таким образом, в результате внедрения системы раскисления и легирования общая стоимость ферросплавов по плану составит

126.2 + 3.87 = 130.07 руб. вместо 157.11 руб.

В связи с внедрением системы раскисления и легирования можно сделать следующие выводы:

1) общее снижение себестоимости вследствие осуществления проектных мероприятий составит 3017.9 – 3005.99 = 11.91 руб/т стали;

2) другие технико-экономические показатели работы цеха (выпуск продукции, численность работающих, стоимость основных фондов, сортамент выплавляемой продукции и т.д.) останутся без изменения.

Годовой экономический эффект, руб, составит

                                                       Эг = (С1 – С2) * В,                                         (24)

где С1 и С2 – себестоимость 1 т стали соответственно до и после внедрения системы, руб.;

В – годовой выпуск металла, т/год;

Эг = (3017.9 – 3005.99) * 3207467 = 38200931.97 руб.

Срок окупаемости разработанной системы, год, рассчитывается по формуле

                                                           Т = К/Эг,                                                    (25)

где К – капитальные вложения в систему, руб.;

Т = 105700/38200931.97  = 0.003 года.

Экономические показатели внедрения АСУ процессом раскисления и легирования стали в конвертере сведены в табл.9.

Таблица 9 – Экономические показатели внедрения АСУ отдачей ферросплавов в конвертер

Наименование статьи Показатели до реконструкции Показатели до реконструкции
Годовой выпуск металла, т 3207467 3207467
Капитальные вложения, руб. 105700
Амортизационные отчисления, руб. 16912
Расход ферромарганца на плавку, т 0.0065 0.0032
Расход ферросилиция ФС45 на плавку, т 0.0004 0.0004
Расход ферросилиция ФС65 на плавку, т 0.0004 0.0014
Расход силикомарганца на плавку, т 0.0002 0.0019
Себестоимость 1 т стали, руб/т 3017.9 3005.99
Срок окупаемости системы, год 0.003
Годовой экономический эффект, руб. 38200931.97

5 ОХРАНА ТРУДА И ОКРУЖАЮЩЕЙ СРЕДЫ

5.1 Охрана труда

5.1.1 Анализ условий труда в вычислительном центре

Разработанная в данном дипломном проекте система раскисления и легирования основывается на использовании средств вычислительной техники, поэтому вся необходимая аппаратура располагается в вычислительном центре (ВЦ).

Работы персонала ВЦ, производимые сидя, стоя или связанные с ходьбой и сопровождающиеся некоторым физическим напряжением, относятся к категории "легкая" – Iб. При этом интенсивность энерготрат составляет 140-174 Вт (СанПиН 2.2.4.548-96). В процессе труда на работников могут оказывать действие следующие опасные и вредные производственные факторы (ГОСТ 12.0.003-74*):

v шум на рабочем месте;

v статическое электричество;

v электромагнитные излучения;

v неблагоприятные метеорологические условия;

v отсутствие или недостаток естественного света;

v недостаточная освещенность рабочей зоны;

v наличие напряжения в электрической цепи, замыкание которой может произойти через тело человека;

v психофизиологические факторы – умственное перенапряжение, монотонность труда, эмоциональные перегрузки, напряжение зрения и внимания, длительные статические нагрузки.

При этом опасные и вредные факторы по СанПиН 2.2.2.542-96 не превышают допустимых значений. Поскольку в помещениях ВЦ работа с компьютерами и оргтехникой является основной, то должны обеспечиваться оптимальные параметры микроклимата в помещениях ВЦ для снижения риска заболеваний. Оптимальные величины показателей микроклимата на рабочих местах представлены в табл.10 в соответствие с СанПиН 2.2.4.548-96, при этом перепад температуры воздуха в течение смены на рабочих местах не превышает 2°С.

Таблица 10 – Оптимальные величины показателей микроклимата на рабочих местах помещений ВЦ

Период года Категория работ Температура воздуха, °С Относительная влажность воздуха. % Скорость движения воздуха, м/с
Холодный и переходный (t<8°С) 21-23 60-40 0.1
Теплый (t³8°С) 22-24 60-40 0.1

Для поддержания оптимальных параметров микроклимата предусматривается кондиционирование воздуха второго класса, что позволяет достичь нормируемую чистоту и метеорологические условия воздуха, для чего используется автоматическое регулирование установок кондиционирования воздуха, которых в ВЦ установлено две (СНиП 2.04.09-91*). Подача воздуха для охлаждения ЭВМ предусматривается для каждой машины по собственному воздуховоду, что исключит возможность распространения пожара с одной машины на другую. Для обогрева помещений в холодные периоды года предусматривается система отопления, которая должна быть пожаро- и взрывобезопасна. В качестве системы отопления можно использовать систему центрального водяного отопления, достоинствами которой являются ее гигиеничность, надежность в эксплуатации и возможность регулирования температуры в широких пределах.

В помещениях ВЦ предусматривается естественное и искусственное освещение в соответствие со СНиП 23-05-95. Естественное освещение в ВЦ применяют одностороннее боковое с кео = 1%, светопроемы ориентированы преимущественно на север и северо-восток. Рабочие места операторов, работающих с дисплеями, располагают на удалении от окон 1.2 м и таким образом, чтобы окна находились слева. Искусственное освещение в помещениях осуществляется системой общего равномерного освещения. В случаях преимущественной работы с документами допускается применение системы комбинированного освещения (к общему освещению дополнительно устанавливаются светильники местного освещения для освещения зоны расположения документов). Для исключения засветки экранов дисплеев прямыми световыми потоками светильники общего освещения располагают сбоку от рабочего места, параллельно линии зрения оператора и стене с окнами. В качестве источников света при искусственном освещении должны применяться преимущественно люминесцентные лампы ЛБ-80. В светильниках местного освещения допускается применение ламп накаливания.

В виду использования вычислительной техники предусматривается защита от шума. При выполнении основной работы на персональном компьютере уровень шума на рабочем месте не должен превышать 50 дБА. На рабочих местах в помещениях для размещения шумных агрегатов вычислительных машин (АЦПУ, принтеры и т.п.) уровень шума не должен превышать 75 дБА (СанПиН 2.2.2.542-96). Снизить уровень шума в помещениях ВЦ можно использованием звукопоглощающих материалов с максимальными коэффициентами звукопоглощения в области частот 63-8000 Гц для отделки помещений. Дополнительным звукопоглощением служат однотонные занавеси из плотной ткани.

При эксплуатации любого из элементов ЭВМ возможно возникновение статического электричества. Методами защиты от него являются нейтрализация заряда статического электричества, увлажнение воздуха и применение антистатического покрытия в качестве покрытия технологических полов.

По НПБ 105-95 помещения ВЦ по взрывопожарной и пожарной опасности относятся к категории В и имеют степень огнестойкости II, учитывая высокую стоимость электронного оборудования ВЦ. Для тушения пожаров в помещениях ВЦ используются углекислотные огнетушители ОУ-2 и ОУ-5, достоинствами которых являются диэлектрические свойства углекислоты и сохранность электронного оборудования.

Сгораемыми материалами в ВЦ являются перфокарты, перфоленты, изоляция силовых и сигнальных кабелей, провода электронной схемы. источниками воспламенения могут быть тепловые проявления электрической энергии при коротких замыканиях, перегрузке. Источники зажигания могут возникнуть при неполадках в работе электронных схем, кабельных линий и устройствах, применяемых для технического обслуживания элементов ЭВМ.

Для обнаружения пожаров в их начальной стадии и оповещения службы пожарной охраны используется система автоматической пожарной сигнализации.

Размещение помещений в ВЦ осуществляется по принципу однородности видов выполняемых работ. В целях оптимизации условий труда работников ВЦ видеотерминалы устанавливаются в помещениях, изолированных от помещений с гибкими дисками и печатающими устройствами (СанПиН 2.2.2.542-96).

Для внутренней отделки интерьера помещений с компьютерами должны использоваться диффузно-отражающие материалы. Поверхность пола должна быть ровной, без выбоин, нескользкой.

Расстояние между рабочими столами с видеомониторами должно быть не менее 2.0 м, а между боковыми поверхностями видеомониторов – не менее 1.2 м (СанПиН 2.2.2.542-96).

При организации рабочего места пользователя следует обеспечить соответствие конструкции всех элементов рабочего места и их взаимного расположения эргономическим требованиям с учетом характера выполняемой пользователем деятельности, комплексности технических средств, форм организации труда и основного рабочего положения пользователя.

С вводом в действие автоматизированной системы управления процессами раскисления и легирования стали требуются дополнительные затраты на обучение персонала, обслуживающего ВЦ.

5.1.2 Анализ условий труда в ККЦ-1

Вследствие многих технологических операций конвертерного производства создаются неблагоприятные условия труда для обслуживающего персонала. При проведении кислородно-конвертерного процесса имеют место следующие вредные производственные факторы:

v движущиеся машины и механизмы, незащищенные подвижные элементы производственного оборудования;

v повышенный уровень шума на рабочем месте;

v тепловыделения от технологического оборудования и расплавленных металла и шлака;

v повышенная яркость расплавленных металла и шлака;

v опасность получения ожогов при работе с жидким металлом и шлаком;

v газы, образующиеся при продувке конвертера, работе газовых горелок в котлах-утилизаторах и при сушке футеровки отремонтированных конвертеров и сталеразливочных ковшей;

v опасность травмирования от движущихся сталевоза и шлаковоза;

v пыль, образующиеся при транспортировке сыпучих материалов, продувке конвертера, сливе чугуна из ковша в конвертер, выпуске стали и шлака из конвертера.

Источниками тепловых выделений являются кожух и раскаленная горловина конвертера, отходящие газы, расплавленный чугун, жидкие сталь и шлак. В разливочном пролете большое количество тепла и нагретых газов выделяет расплавленный металл, подаваемый в изложницы. Интенсивность излучения на этих участках составляет 350-10500 Вт/м2. Особенно большому тепловому излечению подвергаются конвертерщики при взятии пробы, измерении температуры, осмотре и ремонте горловины конвертера. Температура воздуха при проведении отдельных операций на расстоянии 2-3 м от источника теплоизлучения очень высока, особенно в летнее время (достигает 45-50°С).

При продувке конвертеров, сушке отремонтированных конвертеров и сталеразливочных ковшей в воздух выделяются токсичные газы. На рабочей площадке у конвертеров, на площадке над работающим конвертером в зоне котла-утилизатора, при выпуске стали и шлака, выбивании продуктов сгорания в зазор между горловиной конвертера и кессоном, выбросах металла и шлака выделяются оксид углерода и сернистый газ.

Конвертер служит наиболее значительным источником пылевыделений. Пыль, выделяющаяся из конвертера, имеет плотность 4.3 г/см3; ее количество и химический состав измеряются в широких пределах и зависят от многих факторов: от состава чугуна и присадок, объема конвертера, высоты фурмы над уровнем металла, от расхода и давления кислорода. Среднее количество пыли, содержащейся в конвертерных газах, составляет 25-30 кг/т.

Пыль выделяется также при перегрузке шихтовых материалов, кладке конвертеров и сталеразливочных ковшей, при ломке футеровки конвертеров и ковшей и их ремонте. В миксерных отделениях пыль и газы выделяются в период заполнения миксеров и сливе из них чугуна. На 1 т пропущенного через миксер чугуна через аэрационные фонари выделяется около 60 г пыли и 370 г окиси углерода.

Вблизи конвертера возможно травмирование выплесками и выбросами расплавленного металла и шлака. Существует возможность выброса металла при транспортировке ковша с металлом на установку доводки металла (УДМ), при транспортировке сталевозом с УДМ на разливку краном.

Источниками шума в цехе являются работающий конвертер, технологическое оборудование (мостовые краны, насосы, автопогрузчики и т.д.), сопла фурмы, из которых истекает кислород со скоростью звука.

Оптимальные и допустимые величины температуры, относительной влажности и скорости движения воздуха для рабочей зоны производственных помещений устанавливаются с учетом избытков явного тепла, тяжести выполняемой работы и сезонов года в соответствие с СанПиН 2.2.4.548-96.

5.1.3 Мероприятия по безопасности труда

По условиям труда конвертерный цех является сложным производственным подразделением.

Для оповещения о нарушениях технологического режима предусмотрена сигнализация с блокировкой, срабатывающая при следующих аварийных ситуациях:

v предельном снижении давления кислорода и воды, охлаждающей фурму;

v повышенном перепаде температуры воды на охлаждение фурмы;

v неисправности дымососов и т.д.

При любом из перечисленных отклонений загорается сигнальная лампа, включается звуковая сигнализация, автоматически включается подъем фурмы и подача кислорода прекращается.

Проемы рабочей площадки вокруг конвертера и привод поворота имеют ограждения.

У конвертера со стороны повалки находится экран, выполненный в виде металлического каркаса с односторонней обшивкой. Он служит для защиты обслуживающего персонала от выплесков металла и шлака из горловины и сильного теплового излучения при взятии пробы и замере температуре.

Все электроустановки заземлены или занулены в соответствие с ПУЭ 2001. Измерение сопротивления заземления и проверка состояний наружной части заземляющей или зануляющей проводки производится ежегодно в периоды наименьшей проводимости почвы: один год летом при наибольшем просыхании, а другой год зимой при наибольшем промерзании почвы.

Для улавливания вредных примесей в атмосферу из конвертера во время повалки и слива металла вокруг конвертера выполнен защитный кожух, который соединен с системой очистки конвертерных газов.

Для защиты рабочих от шума все встроенные помещения звукоизолированы, для этого стены и потолки облицованы звукопоглощающими материалами, окна выполнены с двойным остекленением и упругими прокладками по контуру. Допустимый уровень шума в соответствие с СН 2.2.4/2.1.8.562-96 составляет 80 дБА.

Для предотвращения попадания людей в опасные зоны и под движущееся оборудование в цехе предусмотрены безопасные маршруты передвижения рабочих по цеху.

5.1.4 Мероприятия по производственной санитарии

Конвертерные цеха относятся к горячим цехам металлургического производства с тяжелыми условиями труда и наличием вредных выделений. В летнее время в непосредственной близости от агрегата (1-1.5 м) температура воздуха на 10-15°С выше наружной. Здание конвертерного цеха расположено так, что обеспечиваются наиболее благоприятные условия для естественного освещения и проветривания. Продольная ось фонаря составляет с направлением господствующего ветра угол 60-90°, что необходимо для нормальной работы фонаря. Вентиляция цеха осуществляется путем устройства в стенах здания и фонарях крыши отверстий, которые открываются или закрываются соответственно изменениям температуры наружного воздуха, скорости и направления движения ветра. Аэрация обеспечивает прохождение большого количества воздуха и поддержание микроклимата и осуществляется с помощью двух рядов вытяжных шахт, примыкающих к ограждениям конвертерного пролета.

Механическая вентиляция осуществляется на участке тракта подачи сыпучих материалов аспирационными системами. В помещении поста управления конвертерами вентиляция запроектирована от двух центральных камер с адиабатическим охлаждением.

Для освещения производственных помещений наиболее рационально применять комбинированную систему освещения. Автоматическое регулирование освещенности можно осуществить с помощью фотореле или путем блокировки с приводом конвертера или миксера. В качестве дополнительного местного освещения можно использовать прожекторы. Наряду с этим для уменьшения слепящего действия расплавленного металла следует предусматривать окраску технологического оборудования и производственных помещений в светлые тона.

Для отдыха в рабочее время в цехе оборудуются специальные помещения для отдыха, в которых температура, влажность и скорость движения воздуха регулируется кондиционером. Помещение для отдыха оборудуют умывальниками с подводкой холодной и горячей воды, устройствами питьевого водоснабжения и электрическими кипятильниками.

В состав санитарно-бытовых помещений входят гардеробные для хранения домашней и рабочей одежды, душевые и умывальные. Санитарно-бытовые помещения обычно находятся вблизи конвертерного цеха в отдельном трех- или четырехэтажном здании, которое соединяется с цехом теплым коридором.

Для организации питьевого режима в цехе предусмотрены сатураторные и фонтанчики с пресной водой с температурой 8-20°С. Расстояние от рабочих мест до места питьевого водоснабжения не должно превышать 75 м, что соответствует требованиям СНиП 2.09.04-00.

В системе мер, обеспечивающих благоприятные условия труда, большое место отводится вопросам цветового оформления помещений. Наиболее холодными и успокаивающими тонами являются голубовато-зеленоватые тона.

5.1.5 Пожарная безопасность

Согласно НПБ 105-95, по взрыво- и пожароопасности кислородно-конвертерное производство, связанное с выделением тепла, искр и пламени в процессе обработка негорючих материалов в расплавленном состоянии, относится к категории Г. В соответствие со СНиП 21.01-97 здание цеха выполнено из строительных конструкций I и II степени огнестойкости.

Взрывы и выбросы жидкого металла в ККЦ-1 могут происходить в результате загрузки в конвертер влажного металлолома или вместе с ним закрытых металлических сосудов с горючими жидкостями, маслами и водой, при вводе в жидкий металл влажных раскислителей и легирующих материалов. Существует также опасность прогара футеровки сталеплавильных агрегатов.

К средствам и способам пожаротушения относятся использование углекислоты, технологического пара, химической и воздушно-механической пены, а также воды. К месту пожара прокладывают пожарные рукава. В производственных помещениях оборудованы противопожарные уголки, снабженные ящиками с песком, емкостями с водой и пожаро-инвентарным щитом. Средствами пожаротушения в ККЦ-1 являются:

v станция водяного пожаротушения;

v станция пенного пожаротушения;

v станция газового пожаротушения.

В залах ЭВМ и помещениях архива, не имеющих оконных проемов в наружных стенах для дымоудаления, устанавливаются дымовые вытяжные шахты с ручным  и автоматическим открыванием в случае пожара.

Прокладка кабелей через перекрытия, стены и перегородки осуществляется в отрезках несгораемых труб с соответствующей  их герметизацией несгораемыми материалами.

Установки газового автоматического пожаротушения предусмотрены в залах для ЭВМ, помещениях для архивов магнитных и бумажных носителей, подпольных пространствах залов ЭВМ, внешних запоминающих устройств и т.д. Включение установок автоматического пожаротушения осуществляется автоматически от извещателей, реагирующих на появление дыма и повышение температуры.

Стальные несущие и ограждающие конструкции помещений ЭВМ защищают огнезащитными материалами или красками с пределом огнестойкости не менее 0.5 ч. В помещениях подготовки данных, сервисной аппаратуры и архивов магнитных носителей устанавливают быстродействующие огнезадерживающие устройства (заслонки, клапаны).

При тушении пожаров необходимо принимать меры для предупреждения распространения пожара.


5.2 Охрана окружающей среды

ЗСМК, выделяющий в окружающую среду вредные вещества, расположен от города на расстоянии около 20 км. Между комбинатом и городом нет ни одного промышленного предприятия, чтобы выбросы комбината складывались с выбросами других предприятий при направлении ветра в город. Значительная концентрация источников выделения вредных веществ на комбинате приводит к сильному загрязнению в радиусе 30-50 км от их источника. По СанПиН 2.2.1/2.1.1.984-00 ККЦ-1 относится к цехам класса I с санитарно-защитной зоной в 1000 м.

Состав газа, выделяющегося из горловины, обычно изменяется в следующих пределах: 83-89% CO, 9-11% CO2, 1.5-5% N2, до 3% O2 и сернистый газ. Отходящие газы содержат до 250 г/м3 пыли. По санитарным нормам допустимое содержание пыли в газах, выбрасываемых в атмосферу, не должно превышать 100 мг/м3, при этом среднесуточная концентрация пыли в приземном слое должна быть £0.15 мг/м3, поэтому все кислородные конвертеры оборудуются системами отвода и очистки отходящих газов (степень очистки должна быть 99.9%).

Неорганизованный выброс пыли и газов, поступающих в атмосферу при повалке конвертеров, заливке чугуна и сливе металла, оказывает существенное влияние на санитарное состояние воздушного бассейна.

Вокруг конвертера в ККЦ-1 сооружен защитный кожух с отсосом дыма и выбросов в газоотводящий тракт конвертера. Для предотвращения загрязнения водного бассейна сточными водами конвертерный цех оборудован оборотным циклом водоснабжения.

Вредные вещества, выбрасываемые в атмосферу из труб, переносятся и рассеиваются в них по-разному в зависимости от метеорологических условий. Они могут осаждаться на поверхности земли, растительности и водной поверхности, вымываться из атмосферы дождями. На процесс рассеивания выбросов в атмосфере оказывает влияние целый ряд факторов: состояние атмосферы, рельеф местности и характер расположения на ней предприятии, высота трубы, скорость газов трубе, температура и плотность газов и др.

На рис.20 изображена схема газоочистных сооружений за конвертером.

Рисунок 20 – Схема газоочистки за конвертером емкостью 160 т:

1 – конвертер; 2 – юбка котла-охладителя; 3 – котел-утилизатор; 4 – орошаемый газоход; 5 – труба Вентури; 6 – каплеуловитель №1; 7 - каплеуловитель №2; 8 – нагнетатель; 9 – дымовая труба.

Газоочистка имеет три ступени очистки газов от пыли и окончательного их охлаждения пред нагнетателем. Первая ступень – котел-охладитель ОКГ-160 – служит для предварительного охлаждения газов и улавливания крупных фракций пыли. Вторая ступень – орошаемый газоход -  предназначена для окончательного охлаждения газов. Третья ступень – прямоугольная высоконапорная труба Вентури для тонкой очистки газов от мелкодисперсной пыли. Улавливание капель на влаге происходит после окончательной очистки газов  с помощью каплеуловителей, после чего очищенные конвертерные газы направляются через нагнетатель в дымовую трубу и далее в атмосферу.

Внедрение АСУ процессом раскисления легирования стали в конвертере позволяет повысить точность расчета масс подаваемых ферросплавов и осуществлять их автоматическое дозирование. Вследствие этого улучшается попадание стали по химическому составу в заданные пределы и сокращается количество дополнительных корректировок в конвертере. Это приводит к сокращению общего времени обработки стали на установке, уменьшению вредных выбросов в атмосферу. Кроме того, уменьшается среднее количество ферросплавов, подаваемых на плавку, и, следовательно, количество вредных выбросов в воздух.

ЗАКЛЮЧЕНИЕ

В дипломном проекте проведено изучение проектируемой технологии раскисления и легирования стали применительно к ККЦ-1 ОАО "ЗСМК".

Обоснована необходимость создания автоматизированной системы управления процессом раскисления и легирования стали как составляющей общей производственной автоматизированной системы управления кислородно-конвертерного процессом.

Рассмотрены и разработаны различный виды обеспечения автоматизированной системы управления процессом раскисления и легирования стали. Изучен и опробован метод и алгоритм оптимизации процесса раскисления и легирования. По результатам расчетов установлена необходимость и целесообразность введения в ранее разработанный алгоритм процедуры оптимизации. При испытании соответствующей процедуры получено улучшение результатов работы алгоритма на основе использования угоревших масс элементов.

В результате выполненной в дипломном проекте работы установлено влияние коэффициентов критерия оптимизации на качественные и экономические характеристики производства стали, построены последовательности фактических, расчетных и оптимизированных масс ферросплавов, содержания элементов в стали на ряде плавок, выбранных для испытания алгоритмов раскисления и легирования стали.

Указанные методы и алгоритмы опробованы на результатах раскисления и легирования стали и могут быть использованы в ККЦ-1 ОАО "ЗСМК". Полученные результаты подтверждают работоспособность алгоритмов при раскислении и легировании стали.

СПИСОК ИСПОЛЬЗОВАННЫХ ИСТОЧНИКОВ ИНФОРМАЦИИ

1.         Бигеев А.М. Металлургия стали. – М.: Металлургия, 1988. – 502 с.

2.         Сталеплавильщик конвертерного производства. Кривченко Ю.С., Низяев Г.И., Шершевер М.А. – М.: Металлургия, 1991 – 255 с.

3.         Коротич В.И., Братчиков С.Г., Металлургия черных металлов. – М.: Металлургия, 1987.

4.         Воскобойников В.Г., Кудрин В.А., Якушев А.М. Общая металлургия. – М.: Металлургия, 1985. – 480 с.

5.         Поволоцкий Д.Я. Раскисление стали. – М.: Металлургия, 1972. – 208 с.

6.          Кугунин А.А., Соловьев В.И., Кошелев А.Е. Автоматизированная система управления раскислением и легирование стали в ковше // Черная металлургия. Бюллетень научно-технической информации. – 1981. - №10. - с. 58-61.

7.         Доброхотов Н.М. Применение термодинамики в металлургии. – М.: Металлургия, 1955. – 196 с.

8.         Хан Б.Х. Раскисление, дегазация и легирование стали. – М.: Металлургия, 1960. – 256 с.

9.         Куликов И.С. Раскисление металлов. – М.: Металлургия, 1975. – 504 с.

10.       Попель С.И., Сотников А.И., Броненков В.И. Теория металлургических процессов. – М.: Металлургия, 1986. – 464с.

11.       Кудрин В.А. Металлургия стали. – М.: Металлургия, 1989. – 560 с.

12.       Самарин А.Н. Физико-химические основы раскисления стали. – М.: Металлургия, 1956. – 232 с.

13.       Кошелев А.Е., Насонов Ю.В., Турчанинов Е.Б. Техническое задание на программирование автоматизированной системы управления раскислением и легированием стали в ККЦ-2 ЗСМС с адаптированным регулирующим устройством. – Новокузнецк, 1982. – 48 с.

14.       Туркенич Д.И., Литвиненко Е.Ф., Югов П.И. Использование термодинамической модели для прогнозирования усвоения элемента раскисления //Сталь – 1977. - №10. – с. 12-21.

15.       Мочалов С.П. Методы оптимизации металлургических процессов. – Новокузнецк, 1989.

16.       Информационная технология. Комплекс стандартов и руководящих документов на автоматизированные системы. – М.: Издательство стандартов, 1991. – 36 с.

17.       ГОСТ 19.005-85. Схемы алгоритмов и программ. Правила выполнения. – М.: Издательство стандартов, 1985 – 18 с. – УДК 65.011.66:002:006.354. Группа Т58.

18.       Фокс Д. Программное обеспечение и его разработка. – М.: Мир, 1985. – 378 с.

19.       Шураков В.В., Алферова З.В., Лихачева Г.Н. Программное обеспечение ЭВМ. – М.: Статистика, 1979. – 376 с.

20.       Программные средства вычислительной техники: Справочник/ под ред. А.Д. Иванникова. – М.: Издательство стандартов, 1990. – 368 с.

21.       Руководство по Клипер (Clipper): Справочник/ под ред. С.В. Калунина. – М.: Издательство стандартов, 1992. – 784 с.

22.       Смирнов Н.Н. Программные средства ПЭВМ. – Л.: Машиностроение, 1990. – 358 с.

23.       Юзов О.В. Анализ производственной деятельности предприятий черной металлургии. – М.: Металлургия, 1980. – 358 с.

24.       Ройтбурд Л.Н., Штец К.А. Организация и планирование предприятий черной металлургии. – М.: Металлургия, 1967. – 516 с.

25.       Охрана труда в черной металлургии. Бринза В.Н., Зиньковский М.М. – М.: Металлургия, 1982. – 336 с.

26.       Смирнов Н.В., Коган Л.М. Пожарная безопасность предприятий черной металлургии. – М.: Металлургия, 1989. – 432 с.

27.       Охрана труда и техника безопасности в сталеплавильном производстве. Ефанов П.Д., Берг И.А. – М.: Металлургия, 1977. – 232 с.

28.       Охрана труда в конвертерном производстве. Зиньковский М.М. – М.: Металлургия, 1973. – 152 с.

29.       Гигиенические требования к видеодисплейным терминалам, персональным электронно-вычислительным машинам и организации работы: Санитарные правила и нормы СанПиН 2.2.2.542-96. – М.: Информационно-издательский центр Госкомсанэпиднадзора России, 1996. – 64 с.

30.       Охрана труда в вычислительных центрах/ Ю.Г. Сибаров, Н.Н. Сколотнев, В.К. Васин, В.Н. Нагинаев. – М.: Машиностроение, 1990. – 192 с.

31.       ГОСТ 12.0.003-74* (СТ СЭВ 790-77). ССБТ. Опасные и вредные производственные факторы. – М.: Издательство стандартов, 1996. – 6 с. – УДК 389.6:658.382.3:006.354. Группа Т58.

32.       СНиП 2.09.04-00. Административные и бытовые здания. - М.: ЦИТП Госстроя России, 2000.

33.       СН 2.2.4/2.1.8.556-96. Производственная вибрация в помещениях жилых и общественных зданий. – М.: Минздрав РФ, 1997.

34.       Санитарные правила и нормы. Физические факторы производственной среды. Гигиенические требования к микроклимату производственных помещений: СанПиН 2.24.548-96/ Госкомсанэпиднадзор России. – М., 1996.

35.       СНиП 2.04.05-91*. Отопление, вентиляция и кондиционирование/ Госстрой России. – М.: ГП ЦПП, 2000. – 72 с.

36.       СНиП 23-05-95. Естественное и искусственное освещение/ Минстрой России. – М.: ГП ЦПП, 1995. – 40 с.


ПРИЛОЖЕНИЕ 1

Таблица 1.1 - Данные о работе ККЦ-1 ОАО "ЗСМК"

Номер плавки Марка стали Состав стали перед раскислением, % Масса ферросплавов, кг Время додувки, с Время слива, с Состав готовой стали, %
C Mn FeSi 65 SiMn C Si Mn
1 3пс/э 0.07 0.28 60 600 - 257 0.19 0.07 0.49
2 3пс/э 0.05 0.19 70 900 - 266 0.19 0.07 0.46
3 3пс/э 0.03 0.25 80 900 48 253 0.19 0.07 0.51
4 3пс/э 0.03 0.22 80 800 82 258 0.17 0.06 0.45
5 3пс/э 0.05 0.2 70 800 - 274 0.19 0.08 0.53
6 3пс/э 0.05 0.28 70 550 - 260 0.16 0.09 0.45
7 3пс/э 0.11 0.36 60 500 - 245 0.2 0.06 0.49
8 3пс/э 0.07 0.25 60 650 - 244 0.2 0.06 0.47
9 3пс/э 0.09 0.29 60 600 - 261 0.19 0.05 0.47
10 3пс/э 0.1 0.25 60 600 - 269 0.19 0.08 0.45
11 3пс/э 0.04 0.18 70 750 - 259 0.2 0.07 0.47
12 3пс/э 0.22 0.31 70 600 16 339 0.19 0.07 0.5
13 3пс/э 0.17 0.27 70 600 - 293 0.18 0.06 0.43
14 3пс/э 0.06 0.25 70 700 33 287 0.2 0.07 0.46
15 3пс/э 0.04 0.24 80 700 - 251 0.18 0.06 0.5
ПРИЛОЖЕНИЕ 2

Таблица 2.1 – Сопоставление вариантов оптимизации процесса раскисления и легирования   

Номер плавки Марка стали Заданный состав стали, % Фактический состав стали, % Расчетный состав стали, % Оптимальный состав стали 1, % Оптимальный состав стали 2, % Оптимальный состав стали 3, % Оптимальный состав стали 4, %
Mn Si Mn Si Mn Si Mn Si Mn Si Mn Si Mn Si
1 3пс/э 0.51 0.06 0.49 0.07 0.53 0.08 0.5 0.06 0.49 0.07 0.5 0.07 0.5 0.07
2 3пс/э 0.51 0.06 0.46 0.07 0.52 0.07 0.49 0.09 0.5 0.08 0.49 0.07 0.5 0.06
3 3пс/э 0.51 0.06 0.51 0.07 0.52 0.06 0.5 0.08 0.5 0.08 0.5 0.06 0.5 0.06
4 3пс/э 0.51 0.06 0.45 0.06 0.52 0.06 0.5 0.05 0.49 0.08 0.5 0.06 0.49 0.06
5 3пс/э 0.51 0.06 0.53 0.08 0.53 0.07 0.51 0.06 0.5 0.08 0.51 0.06 0.5 0.06
6 3пс/э 0.51 0.06 0.45 0.09 0.52 0.05 0.5 0.07 0.49 0.07 0.5 0.06 0.49 0.07
7 3пс/э 0.51 0.06 0.49 0.06 0.53 0.07 0.49 0.07 0.48 0.05 0.49 0.07 0.49 0.07
8 3пс/э 0.51 0.06 0.47 0.06 0.53 0.08 0.49 0.07 0.48 0.07 0.49 0.07 0.49 0.07
9 3пс/э 0.51 0.06 0.47 0.05 0.53 0.07 0.49 0.08 0.49 0.07 0.49 0.06 0.49 0.06
10 3пс/э 0.51 0.06 0.45 0.08 0.53 0.06 0.5 0.07 0.48 0.07 0.5 0.07 0.5 0.07
11 3пс/э 0.51 0.06 0.47 0.07 0.52 0.08 0.49 0.07 0.5 0.06 0.5 0.07 0.5 0.07
12 3пс/э 0.51 0.06 0.5 0.07 0.52 0.07 0.5 0.06 0.49 0.05 0.49 0.06 0.49 0.06
13 3пс/э 0.51 0.06 0.43 0.06 0.52 0.07 0.5 0.08 0.49 0.06 0.5 0.06 0.49 0.07
14 3пс/э 0.51 0.06 0.46 0.07 0.52 0.06 0.51 0.07 0.49 0.08 0.5 0.07 0.5 0.06
15 3пс/э 0.51 0.06 0.5 0.06 0.51 0.05 0.51 0.05 0.49 0.09 0.49 0.06 0.49 0.07
ПРИЛОЖЕНИЕ 3

Таблица 3.1 – Расчет масс ферросплавов в различных вариантах оптимизации

Номер плавки Марка стали Фактические массы ферросплавов, кг Расчетные массы ферросплавов, кг Оптимальные масса 1 ферросплавов, кг Оптимальная масса 2 ферросплавов, кг Оптимальная масса 3 ферросплавов, кг Оптимальная масса 4 ферросплавов, кг
FeSi 65 SiMn FeSi 65 SiMn FeSi 65 SiMn FeSi 65 SiMn FeSi 65 SiMn FeSi 65 SiMn
1 3пс/э 60 600 25 645 573 591 609 626
2 3пс/э 70 900 0 1088 1095 1013 1038 1067
3 3пс/э 80 900 0 958 947 920 914 930
4 3пс/э 80 800 20 897 810 840 865 888
5 3пс/э 70 800 15 799 814 783 792 770
6 3пс/э 70 550 0 786 780 661 705 632
7 3пс/э 60 500 0 572 580 530 519 561
8 3пс/э 60 650 0 772 669 703 726 759
9 3пс/э 60 600 0 601 569 594 602 617
10 3пс/э 60 600 0 776 693 748 726 750
11 3пс/э 70 750 0 908 894 769 810 849
12 3пс/э 70 600 40 599 590 573 599 610
13 3пс/э 70 600 25 822 606 653 701 780
14 3пс/э 70 700 0 896 738 756 800 824
15 3пс/э 80 700 0 798 721 747 763 791
ПРИЛОЖЕНИЕ 4

Таблица 4.1 – Сопоставление масс ферросплавов в различных вариантах оптимизации

Номер плавки Марка стали Отклонение оптимальных масс 1 от, кг Отклонение оптимальных масс 2 от, кг Отклонение оптимальных масс 3 от, кг Отклонение оптимальных масс 4 от, кг
Фактических Расчетных Фактических Расчетных Фактических Расчетных Фактических Расчетных
FeSi SiMn FeSi SiMn FeSi SiMn FeSi SiMn FeSi SiMn FeSi SiMn FeSi SiMn FeSi SiMn
1 3пс/э -27 -72 -9 -54 +9 -36 +26 -19
2 3пс/э +195 +7 +113 -75 +138 -50 +167 -21
3 3пс/э +47 -11 +20 -38 +14 -44 +30 -28
4 3пс/э +10 -87 +40 -57 +65 -32 +88 -11
5 3пс/э +14 +15 -17 -16 -8 -7 -30 -29
6 3пс/э +230 -6 +111 -125 +155 -81 +82 -154
7 3пс/э +80 +8 +30 -42 +19 -53 +61 -11
8 3пс/э +19 -103 +53 -69 +76 -46 +109 -13
9 3пс/э -31 -32 -6 -7 +2 +1 +17 +16
10 3пс/э +93 -83 +148 -28 +126 -50 +150 -26
11 3пс/э +144 -14 +19 -139 +60 -98 +99 -59
12 3пс/э -10 -9 -27 -26 -1 0 +10 +11
13 3пс/э +6 -216 +53 -169 +101 -121 +180 -42
14 3пс/э +38 -158 +56 -140 +100 -96 +124 -72
15 3пс/э +21 -77 +47 -51 +63 -35 +91 -7
ПРИЛОЖЕНИЕ 5

Таблица 5.1 – Результаты расчета угоревших масс и коэффициентов угара и усвоения элементов

Плавка Экс.-анал., % Ковшевой анализ, %

М(FeSi),

кг

М(FeMn),

кг

М(SiMn),

кг

%Si,

FeSi

%Si,

SiMn

%Mn,

SiMn

%Mn,

FeMn

МугMn

кг

МугSi

кг

КугMn

КугSi

КусвMn

КусвMn

С Mn С Mn Si
1 2 3 4 5 6 7 8 9 10 11 12 13 14 15 16 17 18 19
320720 0.06 0.29 0.18 0.49 0.1
320721 0.06 0.29
320722 0.06 0.19 0.1 0.39 0.01
320723 0.08 0.11 0.18 0.44 0.08
320724 0.07 0.33 0.21 0.51 0.09
320725 0.07 0.28 0.17 0.52 0.6 60 600 66 18.3 69.2 78 37 0.188 0.248 0.812 0.752
320726 0.07 0.23 550
320727 0.04 0.15 0.17 0.53 0.13
320729 0.05 0.19 0.17 0.46 0.18 70 900 66 18.3 69.2 241 98 0.387 0.464 0.613 0.536
320730 0.03 0.25 0.2 0.52 0.1 80 900 66 18.3 69.2 247 79 0.396 0.362 0.604 0.638
320731 0.12 0.3 0.18 0.47 0.12
320732 0.06 0.21 0.18 0.52 0.08
320733 0 0.13 1000 3300 66 18.3 69.2
320734 0.05 0.21 70 800 66 18.3 69.2
320735 0.04 0.18 0.22 0.52 0.1 70 66 - 94 -2.043 3.043
1 2 3 4 5 6 7 8 9 10 11 12 13 14 15 16 17 18 19
320736 0.09 0.25 0.17 0.49 0.1 70 66 - 94 -2.043 3.043
320737 0.03 0.22 0.2 0.49 0.08 80 800 66 18.3 69.2 157 81 0.283 0.407 0.717 0.593
320738 0.03 0.28 0.2 0.5 0.06 70 66 - 42 -0.913 1.913
320739 0.05 0.2 0.19 0.54 0.09 70 800 66 18.3 69.2 57 60 0.103 0.313 0.897 0.687
320740 0.05 0.28 0.16 0.42 0.07 70 550 66 18.3 69.2 176 44 0.462 0.299 0.538 0.701
320742 0.08 0.21 70 700 66 18.3 69.2
320743 0.21 0.17 600 67.5
320744 0.07 0.26 80 900 66 18.3 69.2
320745 0.12 0.3 80 500 66 18.3 69.2
320746 0.18 0.25 0.18 0.55 0.13 80 66 - 128 -2.415 3.415
320747 0.17 0.26 70 66
320748 0.12 0.27 70 600 66 18.3 69.2
320749 0.14 0.21 70 66
320750 0.1 0.22 0.19 0.48 0.1
320751 0.08 0.26 0.2 0.5 0.12
320752 0.07 0.26 0.18 0.46 0.08 60 60 66 18.3 69.2 -250 - 66 -5.952 -1.294 6.952 2.294
320753 0.08 0.3 0.22 0.58 0.09 70 66 - 86 -1.87 2.87
1 2 3 4 5 6 7 8 9 10 11 12 13 14 15 16 17 18 19
320754 0.11 0.29 0.21 0.52 0.09 50 500 66 18.3 69.2 7 -  8 0.02 -0.064 0.98 1.064
320755 0.06 0.24 0.36 0.88 0.69 1800 66 171 0.144 0.856
320757 0.1 0.34 0.17 0.48 0.08
320758 0.11 0.36 0.22 0.49 0.09 60 500 66 18.3 69.2 156 1 0.451 0.008 0.549 0.992
320759 0.08 0.23 0.2 0.47 0.1
320760 0.07 0.25 0.22 0.48 0.1 60 650 66 18.3 69.2 118 14 0.262 0.088 0.738 0.912
320761 0.09 0.2 0.11 0.36 0.03 400 67.5 46 0.17 0.83
320762 0.09 0.29 0.17 0.54 0.1 60 600 66 18.3 69.2 64 9 0.154 0.06 0.846 0.94
320763 0.1 0.25 0.21 0.46 0.09 60 600 66 18.3 69.2 121 23 0.292 0.154 0.708 0.846
320764 0.04 0.18 0.21 0.48 0.09 70 750 66 18.3 69.2 100 57 0.193 0.311 0.807 0.689
320765 0.09 0.33 0.18 0.42 0.05 70 500 66 18.3 69.2 220 68 0.636 0.493 0.364 0.507
320766 0.11 0.25 0.38 0.9 0.75 1800 1600 66 66.5 155 179 0.146 0.146 0.854 0.854
320767 0.19 0.49 0.09 60 600 66 18.3 69.2
320768 0.22 0.31 0.21 0.53 0.08 70 600 66 18.3 69.2 95 39 0.229 0.252 0.771 0.748
320769 0.09 0.26 0.18 0.55 0.11 60 650 66 18.3 69.2 18 - 5 0.04 -0.031 0.96 1.031
320770 0.17 0.27 0.18 0.43 0.06 70 600 66 18.3 69.2 185 69 0.446 0.445 0.554 0.555
320771 0.1 0.24 70 700 66 18.3 69.2
320772 0.11 0.27 0.18 0.57 0.13 60 700 66 18.3 69.2 46 - 22 0.095 -0.131 0.905 1.131
320773 0.06 0.25 0.16 0.44 0.09 70 700 66 18.3 69.2 204 41 0.421 0.236 0.579 0.764
1 2 3 4 5 6 7 8 9 10 11 12 13 14 15 16 17 18 19
320774 0.04 0.14 70 900 66 18.3 69.2
320775 0.19 0.48 0.07
320776 0.13 0.23 0.16 0.48 0.11 700 18.3 69.2 127 - 29 0.262 -0.227 0.738 1.227
320777 0.04 0.24 0.18 0.5 0.1 80 700 66 18.3 69.2 120 41 0.248 0.227 0.752 0.773

Рисунок 5.1 - Последовательность изменения содержания углерода С, %, в экспресс-анализе стали в зависимости от номера плавки


Рисунок 5.2 - Последовательность изменения соотношения лом/чугун в зависимости от номера плавки


Рисунок 5.3 - Последовательность изменения времени простоя, час:мин:сек, в зависимости от номера плавки


Рисунок 5.4 - Последовательность изменения времени слива, мин:сек, в зависимости от номера плавки


Рисунок 5.5 - Последовательность изменения времени додувки, мин:сек, в зависимости от номера плавки


Рисунок 5.6 - Последовательность изменения времени продувки, мин:сек, в зависимости от номера плавки


Рисунок 5.7 - Последовательность изменения среднего положения фурмы, м, в зависимости от номера плавки


Рисунок 5.8 - Последовательность изменения угоревшей массы элемента, т, в зависимости от номера плавки


Рисунок 5.9 - Последовательность изменения коэффициента угара элемента в зависимости от номера плавки


Рисунок 5.10 - Последовательность изменения коэффициента усвоения элемента в зависимости от номера плавки


Рисунок 5.11 - Зависимость коэффициента угара марганца от содержания углерода С, %


Рисунок 5.12 - Зависимость коэффициента угара кремния от содержания углерода С, %


Рисунок 5.13 - Зависимость угоревшей массы марганца, т, от содержания углерода С, %


Рисунок 5.14 - Зависимость угоревшей массы кремния, т, от содержания углерода С, %


Рисунок 5.15 - Зависимость коэффициента угара марганца от времени додувки, мин:сек


Рисунок 5.16 - Зависимость коэффициента угара кремния от времени додувки, мин:сек


Рисунок 5.17 - Зависимость угоревшей массы марганца, т, от времени додувки, мин:сек


Рисунок 5.18 - Зависимость угоревшей массы кремния, т, от времени додувки, мин:сек


Рисунок 5.19 - Зависимость коэффициента угара марганца от времени слива, мин:сек


Рисунок 5.20 - Зависимость коэффициента угара кремния от времени слива, мин:сек


Рисунок 5.21 - Зависимость угоревшей массы марганца, т, от времени слива, мин:сек


Рисунок 5.22 - Зависимость угоревшей массы кремния, т, от времени слива, мин:сек


Рисунок 5.23 - Зависимость коэффициента угара марганца от соотношения лом/чугун


Рисунок 5.24 - Зависимость коэффициента угара кремния от соотношения лом/чугун


Рисунок 5.25 - Зависимость угоревшей массы марганца, т, от соотношения лом/чугун


Рисунок 5.26 - Зависимость угоревшей массы кремния, т, от соотношения лом/чугун


Рисунок 5.27 - Зависимость коэффициента угара марганца от среднего положения фурмы, м


Рисунок 5.28 - Зависимость коэффициента угара кремния от среднего положения фурмы, м


Рисунок 5.29 - Зависимость угоревшей массы марганца, т, от среднего положения фурмы, м


Рисунок 5.30 - Зависимость угоревшей массы кремния, т, от среднего положения фурмы, м


Рисунок 5.31 - Зависимость коэффициента угара марганца от времени простоя, мин:сек


Рисунок 5.32- Зависимость коэффициента угара кремния от времени простоя, мин:сек


Рисунок 5.33 - Зависимость угоревшей массы марганца, т, от времени простоя, мин:сек


Рисунок 5.34 - Зависимость угоревшей массы кремния, т, от времени простоя, мин:сек


Рисунок 5.35 - Зависимость коэффициента угара марганца от времени продувки, мин:сек


Рисунок 5.36 - Зависимость коэффициента угара кремния от времени продувки, мин:сек


Рисунок 5.37 - Зависимость угоревшей массы марганца, т, от времени продувки, мин:сек


Рисунок 5.38 - Зависимость угоревшей массы кремния, т, от времени продувки, мин:сек


Рисунок 5.39 - Зависимость коэффициента угара марганца от угоревшей массы марганца, т


Рисунок 5.40 - Зависимость коэффициента угара кремния от угоревшей массы кремния, т


Рисунок5.41 - Зависимость коэффициента усвоения марганца от угоревшей массы марганца, т


Рисунок 5.42 - Зависимость коэффициента усвоения кремния от угоревшей массы кремния, т


ПРИЛОЖЕНИЕ 6

Обозначения элементов в блок-схемах алгоритма раскисления и легирования стали

i – плавка, на которую ведется расчет ферросплавов;

(i – s) – плавка, на которую пришел маркировочный анализ;

(i – sr) – плавка, ближайшая по группе;

б – индекс базовых значений;

М – индекс непрерывной информации;

Г – индекс групповой информации;

C, Mn, Si – маркировочный анализ стали;

Cn, Mnn – экспресс-анализ стали на повалке;

C, Mn, Si – прогноз маркировочного анализа стали;

Cn, Mnn – прогноз экспресс-анализа стали на повалке;

Cn, Mnn – непрерывно сглаженные значения;

Cn, Mnn, C, Mn, Si – групповые сглаженные значения;

Cnб, Mnnб – непрерывно сглаженные базовые значения;

BC, BMn, BSi – базовые значения состава готовой стали;

tд, tд – фактическое и прогнозируемое время додувки;

Dt – допустимый диапазон отклонения времени слива;

к – код марки;

О – фактическая эквивалентная окисленность стали;

Об – базовая эквивалентная окисленность;

О – прогнозируемая эквивалентная окисленность;

Об, Об – сглаженные непрерывно и групповые базовые значения эквивалентной окисленности;

DО – ошибка прогноза эквивалентной окисленности;

b0 – остаточная эквивалентная окисленность;

Д – коэффициент пересчета угоревшей массы в эквивалентную окисленность;

Мlуг, Мбlуг, Мlуг – фактическая, базовая, прогнозируемая угоревшая масс l-ого элемента;

Мбlуг – групповое сглаженное значение угоревшей массы 1-ого элемента;

D Мlуг – отклонение угоревшей массы 1-ого элемента;

Мкф, Мкр – фактическая и расчетная массы к-ого ферросплава;

Мст – масса стали;

Llk – содержание 1-ого элемента в к-том ферросплаве;

a, b - параметры релейно-экспоненциального фильтра;

К0сл, К0д, К1сл, К1д – коэффициенты пересчета влияния изменения времени слива и времени додувки на эквивалентную окисленность (0) и угар 1-ого элемента;

DКсл, DКд – приращения коэффициентов;

DКсл, DКд – непрерывно сглаженные значения;

DКсл, DКд – групповые сглаженные значения;

а0, b0, а1, b1 – коэффициенты пересчета влияния изменения содержания примесей в стали на прогнозируемые и базовые значения эквивалентной окисленности (о) и угоревших масс (1);

fl – коэффициент пересчета влияния изменения значения эквивалентной окислености на прогнозируемые значения угоревших масс;

N – номер плавки;

DN – допустимый предел "дальности" последней плавки внутри группы;

Dn – допустимый номер плавки при прогнозировании времени слива;

Мк0 – оптимальная масса к-ого ферросплава;

р – признак расхождения фактического времени слива с прогнозируемым.

ПРИЛОЖЕНИЕ 7

 

Мероприятия при чрезвычайных ситуациях

Наиболее характерными авариями технологического характера в конвертерном цехе являются:

v взрывы при завалке металлолома в конвертер;

v взрывы при заливке чугуна в конвертер;

v выход из строя кислородной фурмы;

v прорывы металла из конвертера.

Если после слива плавки на полностью оставленный жидкий шлак (или на его часть) производит завалку лома, то может произойти взрыв. Взрывной волной возможны выбросы из конвертера расплавленного шлака и кусков лома, повреждения водоохлаждаемых трубок нижней части котла и, как следствие, выход из работы конвертера на несколько часов. Взрыв происходит из-за попадания влаги на расплавленный шлак, которая вносится в конвертер в виде сырого металлолома или снега и льда в зимнее время.

При заливке чугуна в конвертер, когда происходит взаимодействие расплавленного металла температурой 1300-1400°С с взрывоопасными и легковоспламеняющимися предметами, льдом, взрыв неизбежен.

Наиболее серьезные аварии в конвертерных цехах связаны с повреждениями кислородных фурм. Часто происходит обрыв рукавов подвода воды на охлаждение фурмы. Это происходит из-за протирания оплетки при задевании о какой-либо предмет, или передавливания другими рукавами во время опускания фурмы в конвертер, если они пересекают друг друга, или попадания на них брызг металла и шлака. При появлении течи воды из шланга (это определяется визуально, а также разрыв шланга сопровождается хлопком) следует  немедленно прекратить продувку, вывести фурму из конвертера и закрыть задвижку на трубопроводе подвода воды.

Прорывы металла из конвертера происходят вследствие преждевременного износа футеровки конвертера. Срок службы ее зависит от качества огнеупоров, способа и качества кладки, условий эксплуатации конвертеров, интенсивности подачи кислорода, положения фурмы над расплавленным металлом, длительности и температурного режима плавки, а также ухода за футеровкой.

Для предотвращения взрыва при завалке металлолома в конвертер сливают полностью оставшийся шлак перед завалкой или загущают его известью, и оставшуюся жидкую часть сливают в шлаковую чашу. После завалки лома необходимо сделать выдержку в течение 3-5 мин, чтобы попавшая с металлоломом влага испарилась.

 В случае повреждения кислородподводящего шланга необходимо перекрыть кислород отсечкой и регулирующие клапаны подачи кислорода, вывести фурму из конвертера и заменить кислородподводящий шланг.

Во время продувки возможен прогар сопла фурмы и попадание воды в конвертер. При обнаружении прогара сопла головки фурмы следует немедленно прекратить продувку, удалить людей от опасной зоны, вывести фурму в крайнее верхнее положение, закрыть задвижку на трубопроводе подвода воды и переехать платформой на другую фурму. При значительном попадании воды в конвертер его нельзя поворачивать до полного испарения влаги. Причиной прогара может быть некачественная проварка сопел головки либо соприкосновение головки с торчащими кусками металлолома или расплавленным металлом при низком положении фурмы.

Несоблюдение обслуживающим персоналом технологической инструкции может привести к падению фурмы в конвертер. Подобное бывает при нарушениях в работе систем обдува фурменного окна, когда вырывающееся оттуда пламя распаляет несущие цепи, в результате чего они теряют свою прочность и рвутся.

При прогаре стыка днища с корпусом конвертера необходимо подать аварийный сигнал, немедленно прекратить продувку, конвертер повернуть в сторону прогара до прекращения течи металла, район прогара разделывается, затем его надо прощебенить, набить огнеупорной массой, после чего закончить продувку плавки, слить металл и тщательно провести подварку футеровки днища.

При прогаре завалочной стороны (спины) конвертера необходимо немедленно поднять конвертер в вертикальное положение, заделать летку, после плавки подварить спину конвертера.

При прогаре конвертера в районе летки необходимо прекратить слив металла, отвернуть конвертер в сторону завалки, разделать прогар, забить огнеупорной массой и магнезитовым кирпичом. После слива плавки произвести ремонт летки или подварку в районе летки. При невозможности заделать прогар необходимо скачать в чашу шлак, слит плавку через подмазанную горловину, раскислители подать вручную.

Избежать такие аварии можно только при строгом соблюдении обязанностей, возложенных на производственный персонал производственно-техническими, технологическими и должностными инструкциями.

Внедрение АСУ процессом раскисления и легирования стали при сливе в ковш из конвертера приводит к облегчению работы технологического персонала в ККЦ-1 за счет снижения дополнительных корректировочных операций (дополнительная доводка стали по химическому составу на УДМ) и автоматической подачи заданной (рассчитанной) дозы ферросплавов.


© 2012 Рефераты, курсовые и дипломные работы.