рефераты
Главная

Рефераты по рекламе

Рефераты по физике

Рефераты по философии

Рефераты по финансам

Рефераты по химии

Рефераты по хозяйственному праву

Рефераты по цифровым устройствам

Рефераты по экологическому праву

Рефераты по экономико-математическому моделированию

Рефераты по экономической географии

Рефераты по экономической теории

Рефераты по этике

Рефераты по юриспруденции

Рефераты по языковедению

Рефераты по юридическим наукам

Рефераты по истории

Рефераты по компьютерным наукам

Рефераты по медицинским наукам

Рефераты по финансовым наукам

Рефераты по управленческим наукам

Психология и педагогика

Промышленность производство

Биология и химия

Языкознание филология

Издательское дело и полиграфия

Рефераты по краеведению и этнографии

Рефераты по религии и мифологии

Рефераты по медицине

Рефераты по сексологии

Рефераты по информатике программированию

Краткое содержание произведений

Реферат: Автоматическое рабочее место для работника склада

Реферат: Автоматическое рабочее место для работника склада

Кафедра общественно образовательных предметов

 

Выполнила:

студентка гр. ВМ1-99

Н.В. Позднякова

Проверил:

старший преподаватель

А.И. Волков
 

г. Чайковский, 2000 г.

 

ВВедение.

Данная программа автоматизированного рабочего места разработана для работников складских помещений, естественно если у них имеется компьютер классом не ниже Pentium. Сейчас на рынке программного обеспечения появляются все больше и больше различных программ для работы не только со складом, но и различные другие программные средства автоматизированного рабочего места, но стоимость их лицензионных копий доходит порой до нескольких десятков тысяч, а моя программа может быть конечно маленько еще «сыровата», но в процессе работы с нею её можно «довести ее до ума» и все это лишь за пятерку по программированию цена  не велика за произведение программного искусства. Каковы её плюсы: ну это естественно простота и понятность (для русского человека) интерфейса программы, что не требует дополнительного обучения или прохождения специальных курсов, особенно для женщин, работающих на складах и не посвященных в азы компьютеров и программного обеспечения; не требовательность к системным ресурсам машины; легкость ввода и отслеживания; простота резервирования базы данных (всего 1 файл), что не маловажно для такой программы. При написании и разработке курсового проекта я научился работать с Borland Pascal, Microsoft Windows 95OSR2, Microsoft Word 97 SR-2 которые использовались для работы над курсовым проектом, научился использовать справку и другие функции Borland Pascal при  этом даже разобрался с английским языком и использованием электронных словарей переводчиков таких как Promt, Stylus, Magic Gooddy 98. Огромное спасибо Волкову А.И. – за отличное преподавание предметов, Billу Gaits – за то что он умеет зарабатывать деньги собственным умом, Мерзлякову Д.С. – за поддержку в трудную минуту, Барышеву А.А. – за техническую поддержку, Русских А.И. – за программную поддержку, Казакову В.С. – за разрешение работать на компьютере, Sting, Queen, и другим за хорошую музыку во время работы над курсовым.


I.    Задание.

Составить программу автоматического рабочего места для работы со складом.

Программа должна предоставлять пользователю возможность:

1.   Вводить новый товар, указывая следующие параметры

ü Наименование;

ü Количество;

ü Цену;

ü Дату поступления.

2.   Осуществлять поиск товара по наименованию и выдавать его параметры.

3.   Помечать выбывший товар, указывая дату выдачи.

4.   Выводить список имеющегося товара с возможностью сортировки по любому параметру.

5.   Выводить список выбывшего товара с возможностью сортировки по любому параметру.

6.   Выдавать общую статистическую характеристику:

ü Общая стоимость имеющегося товара;

ü Количество имеющегося товара;

ü Количество выбывшего товара.

7.   Сохранять и восстанавливать всю информацию АРМ с диска.


II.  описание переменных и алгоритма работы программы.

Описание переменных.

ü basskl – основная запись с необходимыми переменными это:

Ø naim – наименование товара;

Ø kol – количество товара;

Ø price – цена товара;

Ø kol_p – количество пришедшего товара;

Ø kol_r – количество товара который ушел;

Ø date_p – дата прихода товара;

Ø date_r – дата расхода товара.

ü f – file базы слада;

ü list – массив данных базы;

ü schet – cчетчик;

ü curs – показатель позиции;

ü stran – счетчик позиции курсора;

ü i – переменная использования;

ü mcurs – переменная начальной позиции меню;

ü k –переменная определения клавиши;

ü res –переменная выбора меню;

ü da – переменная использования;

ü er – переменная ошибки преобразования;

ü tx – переменная текста при поиске;

ü fil – переменная имени базы;

ü key – флажок;

ü seter – переменная использования.

Кроме переменных в программе используются процедуры и функции описание которых приведено ниже;


Функция probel;

Используется для дополнения текста требуемыми количествами пробелов.

Вход: Текст, требуемая длина.

Выход: Текст требуемой длины.

Функция Edtext;

Используется для вывода на экран в нужную позицию текста и его последующего редактирования

Функция работает следующим образом:

Зацикливается до тех пор пока не будет нажатия Enter или Esc. В это время выводит на экран текст в нужную позицию, обновляется , ожидает нажатия клавиш или delete.

Вход: Координаты, текст, длина текста, флажок.

Выход: Вывод на экран текста, отредактированный текст.

Функция Cifri;

Подобна функции Edtext только ввод текста ограничен цифрами.

Работает также.

Процедура Prishlo;

Применяется для вывода на экран меню «Приход» и занесения данных в позицию базы.

Описание работы: Работает со строкой массива базы. Выводит на экран меню «Приход», преобразует текстовые переменные после ввода в строки меню.

Процедура Ushlo;

Аналогична процедуре Prishlo .Заменена только формула вычисления количества.

Процедура Vvodnov;

Процедура обеспечивающая вывод на экран меню «Новый товар», ввод новой строки в базу.

Работает: Ограничивается строкой, для работы с переменными записи, выводит на экран меню, пользователем редактируются строки меню, преобразуются, увеличивается счетчик числа строк базы на 1.

Процедура Edzapic;

Используется для редактирования записи в текущей позиции курсора листинга перечня товаров.

Вход: Позиция

Выход: отредактированный текст в данной позиции.

Процедура Ekran;

Отображает на экране заголовок таблицы базы и заполняет таблицу, рассчитывает и отображает на экране нижнюю строку состояния базы общую сумму, общий приход, общий расход, общее количество товаров.

Описание: Формирует окно для работы, отображает заголовок таблицы, цикл для вывода первых двадцати строк базы в окно, обнуление счетчиков сумм, цикл на все позиции базы, расчет сумм в этом цикле вывод результата на экран в виде строки состояния.

Функция Vivstr;

Формирует строку по позиции в базе.

Обнуляется. Работает со строкой в массиве базы. Производит преобразование в стринговые переменные числовых значений базы (количества цены, приход, расход), сумма формируется путем вычисления. Добавление нужными пробелами функцией Probel.

Процедура Vivlist;

Обеспечивает формирование экрана с помощью процедуры Ekran, вывод  поясняющей строки. Подкрашивание строки в позиции курсора, опрос клавиш курсора и служебных (для ввода новой, корректировки, удаления). Работает следующим образом: Выполняет процедуру Ekran, прорисовывает строку пояснения, цикл пока не нажата клавиша «влево», «вправо», «Enter», «Esc» – опрашивает клавиатуру с помощью функции «Readkey» если нажата «Вниз» или «Вверх» уменьшаетя или увеличивается соответственно текущий счетчик позиций меню

Функция Vstroca;

Функция организует главное меню в верхней строке экрана.

Устанавливает параметры цвета, выводит на экран массив с переменными меню т.е. названиями меню. Опрашивает клавиатуру на нажатие клавиши «Влево», «Вправо», «Enter» выполняет соответствующие этим клавишам команды. Затем если было нажато «Esc» функция принимает значение меньшее 1 и затем в головной программе происходит выход.

Процедура Sortirovka;

Сортирует данные по заданной колонке.

 Организуется цикл на все позиции массива базы. База переносит данные в стороннюю базу. Выбирает столбец сортировки сравнивает со сторонней базой если больше то переносит в стороннюю базу запоминает позицию. В конце цикла переставляет позиции основной базы.


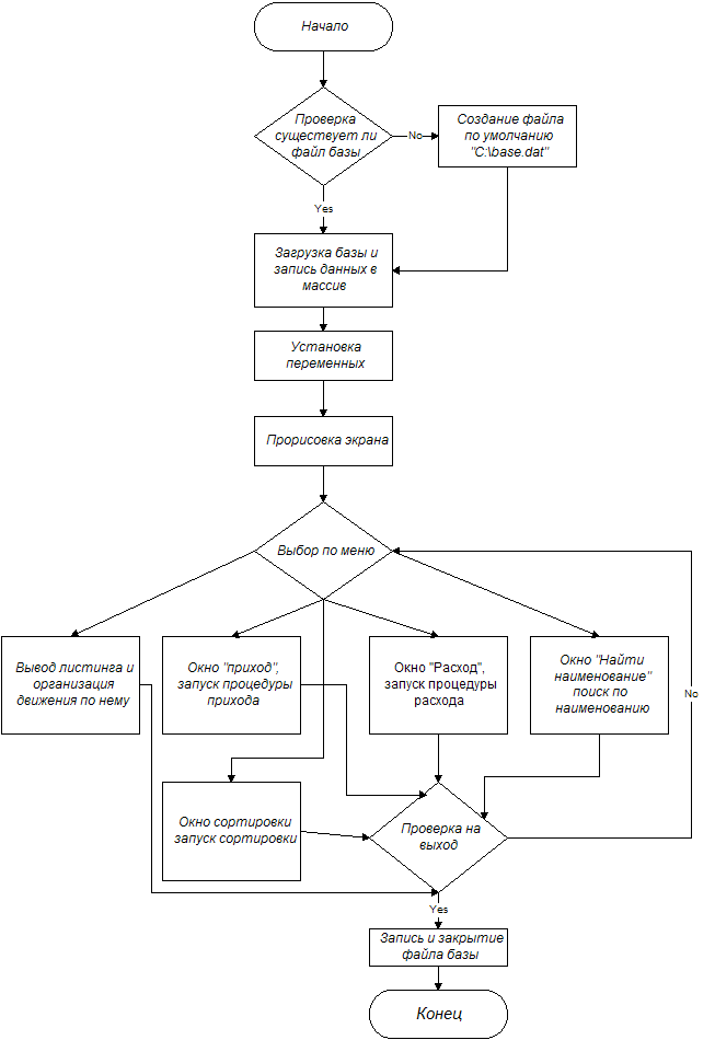
Описание алгоритма работы программы.

Очищается экран выводится меню для указания месторасположения и названия файла базы по умолчанию это «С:\base.dat» затем проверяется создан ли файл если нет то создается. Организуется цикл до конца файла переписываются данные в массив базы. Обнуляются переменные. организуется меню по данным функции Vstroka затем происходи выбор с помощью оператора Case по которому осуществляются переходы. В случае «1» прихода функции Vstroka выводится листинг данных базы и заголовков, организация движения курсора по строкам базы при помощи процедуры Vivlist. В случае результата «2» формируется окно с тенью «Пришло», заполняется окно с помощью процедуры Prishlo по текущей позиции курсора экрана и листинга. «3» формируется окно «Расход», заполняется с помощью процедуры Ushlo. «4» организуется окно «Найти наименование» вводится текст с помощью функции Edtext. сравнивается с наименованиями базы если находит устанавливает курсор на это место. Если не находит выводит сообщение и устанавливает на конечную позицию. «5» Окно сортировки. Выполняется процедура Sortirovka. При других значениях функции Vstroca происходит запись файла базы, закрытие файла.


III.    


Алгоритм программы.
IV. Текст программы.

Program kursovoi;

uses crt;

type  basskl = record

       naim:string[40];

       kol:integer;

       price:single;

       kol_p:integer;

       date_p:string[8];

       kol_r:integer;

       date_r:string[8];

       end;

var f:file of basskl;

    List:array[0..255] of basskl;

    Schet:Integer;

    curs,stran,i,mcurs:integer;

    k:char;

    Res,da,er,seter:Integer;

    Tx,files:String;

    key:boolean;

const

    mnu:array[1..6] of string[13]=(

    '    Ввод     ',

    '   Приход    ',

    '   Расход    ',

    '   Найти     ',

    '  Сортировка ',

    '   Выход     ');

function Probel(Text:String;Len:Integer):String;

 begin

   While length(Text)<Len do Text:=Text+' ';

   Probel:=copy(Text,1,len)

 end;

function Edtext(x,y:Integer; Text:String;Len:Integer;var key:boolean):String;

 var c:char;

 begin

   key:=true;

   Edtext:='';

   repeat

     gotoxy(x,y);

     write(Text);

     write(Probel('',len));

     gotoxy(x,y);

     write(Text);

     c:=Readkey;

     if c=#8 then delete(Text,length(Text),1);

     if c in ['A'..'z',' ','.','0'..'9','А'..'я','-'] then Text:=Text+c;

     Text:=copy(Text,1,len);

   until (c=#27) or (c=#13);

   if c=#13 then Edtext:=Text else key:=false;

 end;

function Cifri(x,y:Integer; Text:String;Len:Integer;var key:boolean):String;

 var c:char;

 begin

   key:=true;

   Cifri:='';

   repeat

     gotoxy(x,y);

     write(Text);

     write(Probel('',len));

     gotoxy(x,y);

     write(Text);

     c:=Readkey;

     if c=#8 then delete(Text,length(Text),1);

     if c in ['.','0'..'9','-'] then Text:=Text+c;

     Text:=copy(Text,1,len);

   until (c=#27) or (c=#13);

   if c=#13 then Cifri:=Text else key:=false;

 end;

procedure Prishlo(posiz:integer);

var Tx:String;

    er:integer;

    key:Boolean;

    kl:integer;

begin

     clrscr;

     With List[Posiz] do begin

     writeln('                     Приход');

     writeln(' Количество           ->');

     writeln(' Дата прихода ДД.ММ.ГГ->');

     val(Cifri(25,2,'',6,key),kl,er); if NOT key then exit;

     kol_p:=kol_p+kl; kol:=kol+kl;

     Date_p:=Cifri(25,3,'',8,key); if NOT key then exit;

     end;

end;

procedure Ushlo(posiz:integer);

var er:integer;

    key:Boolean;

    kl:integer;

begin

     clrscr;

     With List[Posiz] do begin

     writeln('                     Расход');

     writeln(' Количество           ->');

     writeln(' Дата расхода ДД.ММ.ГГ->');

     val(Cifri(25,2,'',6,key),kl,er); if NOT key then exit;

     kol_r:=kol_r+kl; kol:=kol-kl;

     Date_r:=Cifri(25,3,'',8,key); if NOT key then exit;

     end;

end;

procedure Vvodnov;

var Tx:String;

    er:integer;

    key:Boolean;

begin

     clrscr;

     With List[Schet] do begin

     writeln('                      Новый товар');

     writeln(' Наименование товара  :');

     writeln(' Количество           :');

     writeln(' Цена                 :');

     writeln(' Дата прихода ДД.ММ.ГГ:');  {readln(date_p);}

     Naim:=Edtext(25,2,'',20,key); if NOT key then exit;

     val(Cifri(25,3,'',6,key),kol,er); if NOT key then exit;

     kol_p:=kol;

     val(Cifri(25,4,'',10,key),price,er); if NOT key then exit;

     Date_p:=Cifri(25,5,'',8,key); if NOT key then exit;

     inc(Schet);

     end;

end;

procedure Edzapic(posiz:integer);

var Tx:String;

    er:integer;

    key:Boolean;

begin

     clrscr;

     With List[posiz] do begin

     writeln('                   Редактирование товара');

     writeln(' Наименование товара  :');

     writeln(' Цена                 :');

     Tx:=Edtext(25,2,Naim,20,key); if key then Naim:=tx;

     str(price:0:2,tx);

     tx:=Cifri(25,3,tx,10,key);  if key then val(tx,price,er);

     end;

end;

 function vstroca(var curs:integer):integer;

 var i:integer;

 begin

     Textbackground(15);

     TextColor(0);

     gotoxy(1,1); write(Probel('',80));

  for i:=0 to 5 do

  begin

     gotoxy(i*13+1,1); write(mnu[i+1]);

  end;

     Textbackground(0);

     TextColor(14);

     gotoxy((curs-1)*13+1,1); write(mnu[curs]);

  repeat

     k:=readkey;

     Textbackground(15);

     TextColor(0);

     gotoxy((curs-1)*13+1,1); write(mnu[curs]);

     if k=#0 then k:=readkey;

     case k of

     #75: if curs>1 then dec(curs) else curs:=6;

     #77: if curs<6 then inc(curs) else curs:=1;

     end;

     Textbackground(0);

     TextColor(14);

     gotoxy((curs-1)*13+1,1); write(mnu[curs]);

     if k=#13 then vstroca:=curs;

  until (k=#27) or (k=#13);

  if k=#27 then vstroca:=-1;

  end;

 function VIVSTR(nstr:integer):String;

 var Skol,sprice,summ,

     Pkol,Rkol:String[10];

 begin

     VIVSTR:='';

     if (nstr<Schet) and (nstr>=0) then

     With List[nstr] do

     begin

         str(kol,skol);

         str(price:9:2,sprice);

         str(price*kol:9:2,summ);

         str(kol_p,pkol);

         str(kol_r,rkol);

         VIVSTR:=Probel(naim,20)+Probel(skol,6)+Probel(sprice,11)+Probel(summ,11)+

         Probel(Pkol,6)+Probel(Date_p,10)+Probel(Rkol,6)+Probel(Date_r,9);

     end;

 end;

 procedure Ekran;

 var i:integer;

     Summ_,Sum_p,Sum_r:Double;

 begin

     Window(1,2,80,25);

     Textbackground(5);

     TextColor(10);

     Clrscr;

     gotoxy(1,1);

     Textbackground(3);

     write(Probel('Наименование',20)+Probel('Кол-во',9)+Probel('Цена',10)+

     Probel('Сумма',7)+Probel('Приход ',7)+Probel('Дата пост',10)+Probel('Расход',6)

     +Probel(' Дата выд',9));

     Textbackground(5);

     TextColor(14);

     for i:=0 to 20 do

     begin

       gotoxy(1,2+i); Write(Vivstr(i+stran));

     end;

     Textbackground(15);

     TextColor(0);

     gotoxy(1,1+curs); write(VIVSTR(curs+stran-1));

     Summ_:=0; Sum_p:=0; Sum_r:=0;

     for i:=0 to Schet-1 do

     begin

       Summ_:=Summ_+(List[i].price*List[i].kol);

       Sum_p:=Sum_p+(List[i].price*List[i].kol_p);

       Sum_r:=Sum_r+(List[i].price*List[i].kol_r);

     end;

     Textbackground(4);

     TextColor(15);

     gotoxy(1,23); write(Probel('',80));

     gotoxy(1,23); write(' Итого:     ',

        Summ_:12:2,' руб.   Приход: ',Sum_p:0:2,' руб.   Расход:',Sum_r:0:2,' руб.');

         gotoxy(15,24); write ('Общее количество наименований товара:  ',schet,' шт');

 end;

procedure Sortirovka(num:Integer);

var i,j,k:Integer;

    Bas:Basskl;

begin

 for i:=0 to Schet-1 do

 begin

   Bas:=List[i];

   for j:=i+1 to Schet-1 do

   begin

     case Num of

    1: if Bas.Naim>List[j].naim then begin Bas:=List[j]; k:=j end;

    2: if Bas.kol>List[j].kol then begin Bas:=List[j]; k:=j end;

    3: if Bas.price>List[j].price then begin Bas:=List[j]; k:=j end;

    5: if Bas.kol_p>List[j].kol_p then begin Bas:=List[j]; k:=j end;

    6: if Bas.date_p>List[j].date_p then begin Bas:=List[j]; k:=j end;

    7: if Bas.kol_r>List[j].kol_r then begin Bas:=List[j]; k:=j end;

    8: if Bas.date_r>List[j].date_r then begin Bas:=List[j]; k:=j end;

      end;

    end;

    List[k]:=List[i]; List[i]:=Bas;

  end;

end;

 procedure Vivlist(var seek,curs:integer);

 var c,k:char;

     i:integer;

 begin

   Ekran;

   Textbackground(3);

   gotoxy(1,24); write(Probel(' <- -> - меню | Ins - Добавить | Ctrl+F8 - Удалить | Ctrl+Enter - Изменить',79));

   Textbackground(15);

   TextColor(1);

   gotoxy(1,1+curs); write(VIVSTR(curs+stran-1));

   repeat

     c:=readkey;

     Textbackground(5);

     TextColor(14);

     gotoxy(1,1+curs); write(VIVSTR(curs+stran-1));

     if c=#0 then k:=readkey;

     case k of

     #72: begin  {Вверх курсор}

           if (curs=1) and (stran>0) then begin dec(stran); Ekran end;

           if (curs>1) then dec(curs);

          end;

     #80: begin  {Вниз курсор}

           if (curs=20) and (stran+20<Schet) then

             begin inc(stran); Ekran end;

           if ((curs<20) and (Schet>=20))

           or ((Schet<20) and (curs<Schet)) then inc(curs);

          end;

     #101:  begin{Удалить} {Ctrl+F8}

            if Schet>0 then

            for i:=curs+stran-1 to Schet-1 do

            begin

              List[i]:=List[i+1];

            end;

            dec(Schet);

            dec(curs);

            Ekran;

          end;

      #82: begin  {Ins  - новая запись}

            Window(12,12,72,17);

            Textbackground(0);

            clrscr;

            Window(10,11,70,16);

            Textbackground(7);

            clrscr;

            {новоя запись}

            Vvodnov;

            Sortirovka(1);

            Window(1,1,80,25);

            Ekran;

          end;

     end;

     if c=#10 then {Ctrl+Enter}

     begin

            Window(12,12,72,17);

            Textbackground(0);

            clrscr;

            Window(10,11,70,16);

            Textbackground(7);

            clrscr;

            {новоя запись}

            Edzapic(Curs+stran-1);

            Sortirovka(1);

            Window(1,1,80,25);

            Ekran;

     end;

     Textbackground(15);

     TextColor(1);

     gotoxy(1,1+curs); write(VIVSTR(curs+stran-1));

  until (k=#27) or (k=#13) or (k=#75)or (k=#77);

  Window(1,1,80,25);

 end;

begin

  clrscr;

  Window(16,12,66,15);

  Textbackground(9);

  textcolor (3);

  clrscr;

  write ('       Введите название и полный путь базы');

  gotoxy (3,3);

  readln (files);

  if files='' then files:='c:\base.dat';

  assign(f,files);

  {$I-}

  reset(f);

  {$I+}

  if IOResult<>0 then rewrite(f);

  Schet:=0;

  While not eof(f) do

  begin

    inc(Schet);

    read(f,List[Schet-1]);

  end;

  Textbackground(0);

  clrscr;

  curs:=1; stran:=0; mcurs:=1; seter:=15;

  repeat

   Ekran;

   Window(1,1,80,25);

   res:=vstroca(mcurs);

   case res of

   1:begin

       Vivlist(stran,curs);

       Window(1,1,80,25);

       end;

   2:begin

       Window(16,12,66,15);

       Textbackground(0);

       clrscr;

       Window(14,11,64,14);

       Textbackground(7);

       clrscr;

       {Запуск новой записи}

       Prishlo(Curs+stran-1);

       Window(1,1,80,25);

     end;

   3:begin

       Window(16,12,66,15);

       Textbackground(0);

       clrscr;

       Window(14,11,64,14);

       Textbackground(7);

       clrscr;

       {Запуск новой записи}

       Ushlo(Curs+stran-1);

       Window(1,1,80,25);

     end;

   4:begin {Поиск}

       Window(16,12,66,14);

       Textbackground(7);

       clrscr;

       Window(14,11,64,13);

       Textbackground(8);

       clrscr;

       Gotoxy(2,2); Write('Найти наименование:');

       Tx:=Edtext(25,2,'',20,key);

       for i:=0 to Schet-1 do

       if List[i].naim=tx then begin seter:=1; break; end;

       if i>20 then begin curs:=1; stran:=i end

       else begin curs:=i+1; stran:=0; end;

       if seter<>1 then

       begin

       Window(16,12,66,14);

       Textbackground(7);

       clrscr;

       Window(14,11,64,13);

       Textbackground(8);

       clrscr;

       Gotoxy(2,2); Write('Наименование ненайдено'); readln; stran:=1; curs:=1;

      end;

      Vivlist(stran,curs);

       Window(1,1,80,25);

     end;

      5:begin {Сортировка}

       Window(16,12,66,14);

       Textbackground(0);

       clrscr;

       Window(14,11,64,13);

       Textbackground(7);

       clrscr;

       Gotoxy(2,2); Write('Введите поле для сортировки (1..8):');

       val(Cifri(38,2,'',1,key),da,er);

       if da in [1..8] then  Sortirovka(da);

       Window(1,1,80,25);

     end;

   end;

  until (res<1) or (res=6);

  Rewrite(f);

  Sortirovka(1);

  for i:=0 to Schet-1 do Write(f,List[i]);

  close(f);

end.


© 2012 Рефераты, курсовые и дипломные работы.