рефераты
Главная

Рефераты по рекламе

Рефераты по физике

Рефераты по философии

Рефераты по финансам

Рефераты по химии

Рефераты по хозяйственному праву

Рефераты по цифровым устройствам

Рефераты по экологическому праву

Рефераты по экономико-математическому моделированию

Рефераты по экономической географии

Рефераты по экономической теории

Рефераты по этике

Рефераты по юриспруденции

Рефераты по языковедению

Рефераты по юридическим наукам

Рефераты по истории

Рефераты по компьютерным наукам

Рефераты по медицинским наукам

Рефераты по финансовым наукам

Рефераты по управленческим наукам

Психология и педагогика

Промышленность производство

Биология и химия

Языкознание филология

Издательское дело и полиграфия

Рефераты по краеведению и этнографии

Рефераты по религии и мифологии

Рефераты по медицине

Рефераты по сексологии

Рефераты по информатике программированию

Краткое содержание произведений

Реферат: Метод касательных (метод Ньютона)

Реферат: Метод касательных (метод Ньютона)

Содержание

Содержание. 1

Используемая литература. 1

Метод Ньютона (касательных). 2

Описание. 2

Блок-схема алгоритма. 3

Листинг программы.. 4

Результаты  работы программы.. 6

Пример №1. 6

Пример №2. 6

Пример №3. 7

Метод итераций. 8

Блок-схема алгоритма. 8

Листинг программы.. 9

Результаты  работы программы.. 11

Пример №1. 11

Пример №2. 11

Пример №3. 12

Используемая литература

1. http://www.kyshtym.net.ru/rww/ Учимся программировать на С++

2. http://www.sprin.ru/soft.php Решение линейных уравнений методом Ньютона (касательных)

Метод Ньютона (касательных).

Описание

В рамках метода Ньютона предполагается, что функция дифференцируема. Согласно этому методу строится линейная аппроксимация функции в начальной точке, а точка, в которой аппроксимирующая линейная функция обращается в нуль, принимается в качестве следующего приближения.

Итерационый процесс схождения к корню реализуется формулой:
xn+1=xn-f(xn)/f '(xn). Вычисления продолжаются пока соблюдается условие
|xn+1-xn |>=eps.

В зависимости от выбора начальной точки и вида функции алгоритм по методу Ньютона может как сходиться к корню уравнения, так и расходиться.

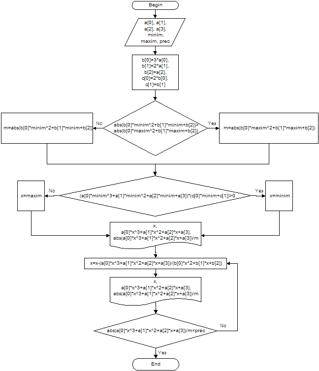
Ниже приведена блок-схема алгоритма и листинг программы, реализующей данный алгоритм на языке С++. Также привожу текст, которая выдает данная программа при решении исходного уравнения.


Блок-схема алгоритма


Листинг программы

//метод Ньютона для решения кубических уравнений

#include<math.h>

#include<iostream.h>

double a[4]={0},

       b[3]={0},

       c[2]={0},

       prec=0.00000;

double minim=0, maxim=0;

void Hello(void);

void Input();

void Derivative();

void Calculation();

double Calc_Fun(double);

double Calc_First(double);

double Calc_Second(double);

main(void)

{

     Hello();

     Input();

     Derivative();

     Calculation();

     return 0;

}

void Hello(void)

{

     cout<<"Программа для решения кубических уравнений методом касательных (метод                     Ньютона).\n\n";

}

void Input()

{

     cout<<"Кубическое уравнение имеет вид"<<endl

         <<"a1*x^3+a2*x^2+a3*x+a4=0"<<endl<<endl;

     for (int i=0;i<4;i++)

     {

          cout<<"Введите значение коэффициента a["<<i+1<<"] : ";

          cin>>a[i];

     }

     cout<<endl<<"Необходимо указать интервал поиска решения."<<endl

               <<"Введите нижнюю границу поиска : ";

     cin>>minim;

     cout<<"Введите верхнюю границу поиска : ";

     cin>>maxim;

     while(minim==maxim||minim>maxim)

     {

          cout<<"\nНижняя граница должна быть меньше верхней и не может быть ей    равна."<<endl

              <<"Повторите ввод нижней границы : ";

          cin>>minim;

          cout<<"Повторите ввод верхней границы : ";

          cin>>maxim;

     }

     cout<<"Введите допустимую погрешность : ";

     cin>>prec;

}

void Derivative()

{

     b[0]=a[0]*3;

     b[1]=a[1]*2;

     b[2]=a[2];

     c[0]=b[0]*2;

     c[1]=b[1];

     cout<<"\n\n\n"

         <<"Исходное уравнение имеет вид : \n\n"

         <<a[0]<<"x^3+("<<a[1]<<")x^2+("<<a[2]<<")x+("<<a[3]<<")=0\n\n"

         <<"Первая производная имеет вид : \n\n"

         <<"f'(x)="<<b[0]<<"x^2+("<<b[1]<<")x+("<<b[2]<<")\n\n"

         <<"Вторая производная имеет вид : \n\n"

         <<"f''(x)="<<c[0]<<"x+("<<c[1]<<")\n\n";

}

void Calculation()

     if (abs(Calc_Fun(minim))*abs(Calc_Second(minim))>0) x=minim;

double Calc_Fun(double x)

{

     return (a[0]*x*x*x+a[1]*x*x+a[2]*x+a[3]);

}

double Calc_First(double x)

{

     return (b[0]*x*x+b[1]*x+b[2]);

}

double Calc_Second(double x)

{

     return (c[0]*x+c[1]);

}


Результаты  работы программы

Пример №1


Программа для решения кубических уравнений методом касательных (метод Ньютона).

Кубическое уравнение имеет вид

a1*x^3+a2*x^2+a3*x+a4=0

Введите значение коэффициента a[1] : 1

Введите значение коэффициента a[2] : -6

Введите значение коэффициента a[3] : -9

Введите значение коэффициента a[4] : 58

Необходимо указать интервал поиска решения.

Введите нижнюю границу поиска : -4

Введите верхнюю границу поиска : -3

Введите допустимую погрешность : 0.00005

Исходное уравнение имеет вид :

1x^3+(-6)x^2+(-9)x+(58)=0

Первая производная имеет вид :

f'(x)=3x^2+(-12)x+(-9)

Вторая производная имеет вид :

f''(x)=6x+(-12)

-------------------------------------------------

|      Xn       |     f(Xn)     |   |f(Xn)|/m   |

-------------------------------------------------

|             -4|            -66|    1.222222222|

|    -3.24137931|   -9.922506048|    0.183750112|

|   -3.079817529|    -0.40621762| 0.007522548518|

|    -3.07261683|-0.000789793230|1.462580056e-05|

-------------------------------------------------

Пример №2


Программа для решения кубических уравнений методом касательных (метод Ньютона).

Кубическое уравнение имеет вид

a1*x^3+a2*x^2+a3*x+a4=0

Введите значение коэффициента a[1] : 1

Введите значение коэффициента a[2] : -6

Введите значение коэффициента a[3] : -9

Введите значение коэффициента a[4] : 58

Необходимо указать интервал поиска решения.

Введите нижнюю границу поиска : 3

Введите верхнюю границу поиска : 4

Введите допустимую погрешность : 0.00005

Исходное уравнение имеет вид :

1x^3+(-6)x^2+(-9)x+(58)=0

Первая производная имеет вид :

f'(x)=3x^2+(-12)x+(-9)

Вторая производная имеет вид :

f''(x)=6x+(-12)

-------------------------------------------------

|      Xn       |     f(Xn)     |   |f(Xn)|/m   |

-------------------------------------------------

|              3|              4|   0.4444444444|

|    3.222222222|    0.159122085|  0.01768023167|

|    3.231855174| 0.000341137633|3.790418145e-05|

-------------------------------------------------

Пример №3


Программа для решения кубических уравнений методом касательных (метод Ньютона).

Кубическое уравнение имеет вид

a1*x^3+a2*x^2+a3*x+a4=0

Введите значение коэффициента a[1] : 1

Введите значение коэффициента a[2] : -6

Введите значение коэффициента a[3] : -9

Введите значение коэффициента a[4] : 58

Необходимо указать интервал поиска решения.

Введите нижнюю границу поиска : 5

Введите верхнюю границу поиска : 6

Введите допустимую погрешность : 0.00005

Исходное уравнение имеет вид :

1x^3+(-6)x^2+(-9)x+(58)=0

Первая производная имеет вид :

f'(x)=3x^2+(-12)x+(-9)

Вторая производная имеет вид :

f''(x)=6x+(-12)

-------------------------------------------------

|      Xn       |     f(Xn)     |   |f(Xn)|/m   |

-------------------------------------------------

|              6|              4|   0.6666666667|

|    5.851851852|   0.2601229487|  0.04335382479|

|    5.840787634| 0.001413241032| 0.000235540172|

|    5.840726862|4.255405933e-08|7.092343222e-09|

-------------------------------------------------


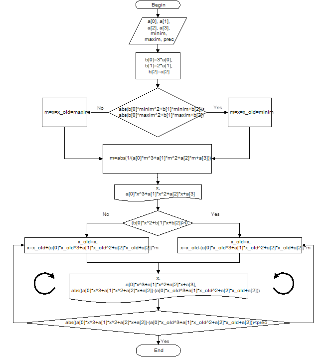
Метод итераций.

Блок-схема алгоритма

Блок-схема решения и листинг программы, реализующей этот алгоритм на языке программирования С++.


Листинг программы

//метод итераций для решения кубических уравнений

#include<math.h>

#include<iostream.h>

double a[4]={0},

       b[3]={0},

       prec=0.00000;

double minim=0, maxim=0;

void Hello(void);

void Input();

void Derivative();

void Calculation();

double Calc_Fun(double);

double Calc_First(double);

main(void)

{

   Hello();

   Input();

   Derivative();

   Calculation();

   return 0;

}

void Hello(void)

{

   cout<<"Программа для решения кубических уравнений методом итераций.\n\n";

}

void Input()

{

   cout<<"Кубическое уравнение имеет вид"<<endl

       <<"a1*x^3+a2*x^2+a3*x+a4=0"<<endl<<endl;

   for (int i=0;i<4;i++)

   {

      cout<<"Введите значение коэффициента a["<<i+1<<"] : ";

      cin>>a[i];

   }

   cout<<endl<<"Необходимо указать интервал поиска решения."<<endl

       <<"Введите нижнюю границу поиска : ";

   cin>>minim;

   cout<<"Введите верхнюю границу поиска : ";

   cin>>maxim;

   while(minim==maxim||minim>maxim)

   {

      cout<<"\nНижняя граница должна быть меньше верхней и не может быть ей

              равна." <<endl

          <<"Повторите ввод нижней границы : ";

      cin>>minim;

      cout<<"Повторите ввод верхней границы : ";

      cin>>maxim;

   }

   cout<<"Введите допустимую погрешность : ";

   cin>>prec;

}

void Derivative()

{

   b[0]=a[0]*3;

   b[1]=a[1]*2;

   b[2]=a[2];

}

void Calculation()

{

   double x=0, x_old=0, m=0;

   cout<<"-------------------------------------------------"<<endl

       <<"|      Xn       |     f(Xn)     |   X(n+1)-Xn   |"<<endl

       <<"-------------------------------------------------"<<endl;

   if(fabs(Calc_First(minim))>fabs(Calc_First(maxim))) m=x=x_old=minim;

   else m=x=x_old=maxim;

   m=fabs(1/Calc_First(m));

   cout<<"|";

   cout.width(15);cout.precision(10);

   cout<<x;

   cout<<"|";

   cout.width(15);cout.precision(10);

   cout<<Calc_Fun(x);

   cout<<"|               |\n";

   if(Calc_First(x)>0)

   {

      do

     

      while(( fabs( Calc_Fun(x) - Calc_Fun(x_old) ) )>prec);

   }

   else

   {

      do

     

      while(( fabs( Calc_Fun(x) - Calc_Fun(x_old) ) )>prec);

   }

   cout<<"-------------------------------------------------";

}

double Calc_Fun(double x)

{

      return (a[0]*x*x*x+a[1]*x*x+a[2]*x+a[3]);

}

double Calc_First(double x)

{

      return (b[0]*x*x+b[1]*x+b[2]);

}


Результаты  работы программы

Пример №1

Программа для решения кубических уравнений методом итераций.

Кубическое уравнение имеет вид

a1*x^3+a2*x^2+a3*x+a4=0

Введите значение коэффициента a[1] : 1

Введите значение коэффициента a[2] : -6

Введите значение коэффициента a[3] : -9

Введите значение коэффициента a[4] : 58

Необходимо указать интервал поиска решения.

Введите нижнюю границу поиска : -4

Введите верхнюю границу поиска : -3

Введите допустимую погрешность : 0.00005

-------------------------------------------------

|      Xn       |     f(Xn)     |   X(n+1)-Xn   |

-------------------------------------------------

|             -4|            -66|               |

|    -3.24137931|   -9.922506048|    56.07749395|

|   -3.127327517|    -3.12093462|    6.801571427|

|   -3.091454705|   -1.064778438|    2.056156183|

|   -3.079215872|   -0.372281515|   0.6924969227|

|   -3.074936774|   -0.131239433|    0.241042082|

|   -3.073428275| -0.04639844126|  0.08484099175|

|    -3.07289496| -0.01642029825|  0.02997814301|

|   -3.072706221|-0.005813178631|  0.01060711962|

|   -3.072639403|-0.002058264249| 0.003754914382|

|   -3.072615744|-0.000728799396| 0.001329464852|

|   -3.072607367|-0.000258060628|0.0004707387678|

|   -3.072604401|-9.137721784e-0|0.0001666834108|

|   -3.072603351|-3.235601088e-0|5.902120696e-05|

|   -3.072602979|-1.145703711e-0|2.089897377e-05|

-------------------------------------------------

Пример №2

Программа для решения кубических уравнений методом итераций.

Кубическое уравнение имеет вид

a1*x^3+a2*x^2+a3*x+a4=0

Введите значение коэффициента a[1] : 1

Введите значение коэффициента a[2] : -6

Введите значение коэффициента a[3] : -9

Введите значение коэффициента a[4] : 58

Необходимо указать интервал поиска решения.

Введите нижнюю границу поиска : 3

Введите верхнюю границу поиска : 4

Введите допустимую погрешность : 0.00005

-------------------------------------------------

|      Xn       |     f(Xn)     |   X(n+1)-Xn   |

-------------------------------------------------

|              3|              4|               |

|    3.222222222|    0.159122085|    3.840877915|

|    3.231062338|  0.01338370012|   0.1457383849|

|    3.231805877| 0.001151957391|  0.01223174272|

|    3.231869875|9.934183961e-05| 0.001052615552|

|    3.231875394|8.568402322e-06|9.077343728e-05|

|     3.23187587|7.390497921e-07| 7.82935253e-06|

-------------------------------------------------

Пример №3


Программа для решения кубических уравнений методом итераций.

Кубическое уравнение имеет вид

a1*x^3+a2*x^2+a3*x+a4=0

Введите значение коэффициента a[1] : 1

Введите значение коэффициента a[2] : -6

Введите значение коэффициента a[3] : -9

Введите значение коэффициента a[4] : 58

Необходимо указать интервал поиска решения.

Введите нижнюю границу поиска : 5

Введите верхнюю границу поиска : 6

Введите допустимую погрешность : 0.00005

-------------------------------------------------

|      Xn       |     f(Xn)     |   X(n+1)-Xn   |

-------------------------------------------------

|              6|              4|               |

|    5.851851852|   0.2601229487|    3.739877051|

|    5.842217669|   0.0346921878|   0.2254307609|

|    5.840932773| 0.004788677115|  0.02990351069|

|    5.840755414|0.0006639855431| 0.004124691572|

|    5.840730822|9.212373716e-05|0.0005718618059|

|     5.84072741|1.278267885e-05|7.934105832e-05|

|    5.840726937|1.773688694e-06|1.100899016e-05|

-------------------------------------------------



МИНИСТЕРСТВО ОБРАЗОВАНИЯ РЕСПУБЛИКИ ТАТАРСТАН

АЛЬМЕТЬЕВСКИЙ НЕФТЯНОЙ ИНСТИТУТ

Кафедра информатики

Курсовая работа

На тему: метод касательных (метод Ньютона)

Работу выполнил студент гр. 52-61

Низамова Г.Н.

 

Проверил: Борганова Э.М.

 

Альметьевск 2003 г.


© 2012 Рефераты, курсовые и дипломные работы.