![]() |
||||||||||||||||||||||||||||||||||||||||||||||||||||||||||||||||||||||||||||||||||||||||||||||||||||||||||||||||||||||||||||||||||||||||||||||||||||||||||||||||||||||||||||||||||||||||||||||||||||||||||||||||||||||||||||||||||||||||||||||||||||||||||||||||||||||||||||||||||||||||||||||||||||||||||||||||||||||||||||||||||||||||||||||||||||||||||||||||||||||||||||||||||||||||||||||||||||||||||||||||||||||||||||||||||||||||||||||||||||||||||||||||||||||||||||||||||||||||||||||||||||||||||||||||||||||||||||||||||||||||||||||||||||||||||||||||||||||||||||||||||||||||||||||||||||||||||||||||||||||||||||||||||||||||||||||||||||||||||||||||||||||||||||||||||||||||||||||||||||||||||||||||||||||||||||||||||||||||||||||||||||||||||||||||||||||||||||||||||||||||||||||||||||||||||||||||||||||||||||||||||||||||||||||||||||||||||||||||||||||||||||||||||||||||||||||||||||||||||||||||||||||||||||||||||||||||||||||||||||||||||
| Главная Рефераты по рекламе Рефераты по физике Рефераты по философии Рефераты по финансам Рефераты по химии Рефераты по хозяйственному праву Рефераты по цифровым устройствам Рефераты по экологическому праву Рефераты по экономико-математическому моделированию Рефераты по экономической географии Рефераты по экономической теории Рефераты по этике Рефераты по юриспруденции Рефераты по языковедению Рефераты по юридическим наукам Рефераты по истории Рефераты по компьютерным наукам Рефераты по медицинским наукам Рефераты по финансовым наукам Рефераты по управленческим наукам Психология и педагогика Промышленность производство Биология и химия Языкознание филология Издательское дело и полиграфия Рефераты по краеведению и этнографии Рефераты по религии и мифологии Рефераты по медицине Рефераты по сексологии Рефераты по информатике программированию Краткое содержание произведений |
Реферат: Проектирование специализированного процессораРеферат: Проектирование специализированного процессораМосковский Государственный Институт Электроники и Математики (Технический университет) Курсовая работа по курсу «Организация ЭВМ и систем» Тема: «Проектирование специализированного процессора» выполнил: руководитель: студент группы С-82 доцент каф. «ВСиС» Мысин А.А. Маслов Н.Г. Отметка о зачете: Москва 2000г. Содержание Задание на курсовое проектирование_______________________________________ 3 Исходные данные к проекту_______________________________________________ 3 Перечень подлежащих разработке вопросов__________________________________ 3 Укрупненная ГСА выполнения операций____________________________________ 4 Загрузка команд_________________________________________________________ 5 18 - загрузка________________________________________________________ 5 30 - загрузка положительная(с плавающей запятой)______________________ 5 Описание команд________________________________________________________ 6 Команда 18_________________________________________________________ 6 Команда 30_________________________________________________________ 6 ГСА операций___________________________________________________________ 7 Полная ГСА_____________________________________________________________ 8 Список микроопераций__________________________________________________ 10 Список логических условий______________________________________________ 10 Синтез управляющего автомата___________________________________________ 11 Выходные сигналы______________________________________________________ 12 Сигналы возбуждения___________________________________________________ 12 Программирование микросхемы PLM1_____________________________________ 13 Программирование микросхемы PLM2_____________________________________ 14 Синтез операционного автомата__________________________________________ 15 Логические условия_____________________________________________________ 16 Определение среднего количества тактов на операцию_______________________ 17 Определение среднего количества тактов на операцию_______________________ 18 Расчет времени выполнения операций_____________________________________ 19 Спецификация_________________________________________________________ 20 Выводы_______________________________________________________________ 21 Литература_____________________________________________________________ 22 Задание на курсовое проектирование
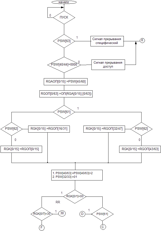
Укрупненная ГСА выполнения операций
Загрузка команд18 - загрузкаМнемоническое обозначение LR
Второму операнду помещается без изменения на место первого операнда. Признак результата не изменяется Программа прерывания; доступ (выборка второго операнда в команде L) 30 - загрузка положительная(с плавающей запятой)Мнемоническое обозначение LPER
Второму операнду присваивается знак плюс, и результат помещается на место 1-го операнда. Знаковый бит устанавливается равным 0. Характеристика и мантисса не изменяются Признак результата:
Программа прерывания; операция (если в данной установке отсутствует средства обработки чисел с плавающей точкой); спецификация. Описание командКоманда 18
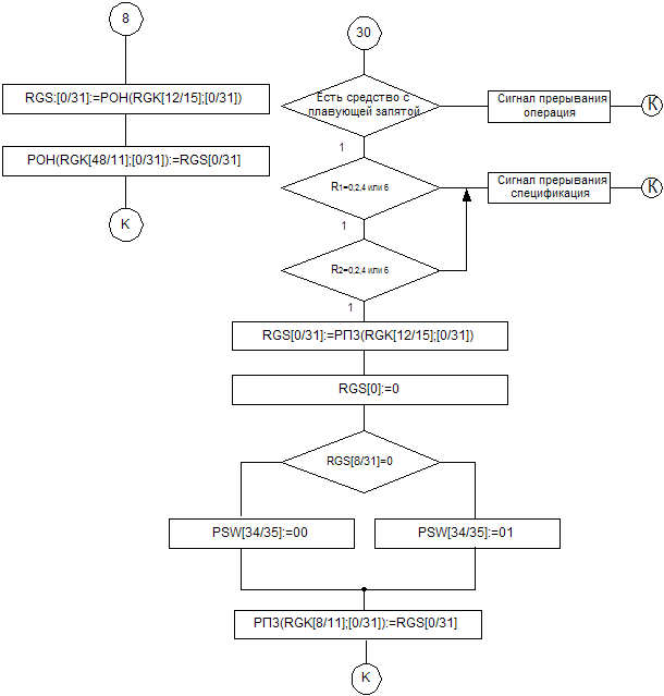
Команда 30
ГСА операций
Полная ГСА
Список микроопераций
Список логических условий
Синтез управляющего автоматаВыходные сигналы
Сигналы возбуждения
Программирование микросхемы PLM1Программирование микросхемы PLM2Синтез операционного автоматаДля синтеза логической схемы операционного автомата выбран регистр команд / /
Логические условия
Определение среднего количества тактов на операцию
Определение среднего количества тактов на операцию
Расчет времени выполнения операций
|
|||||||||||||||||||||||||||||||||||||||||||||||||||||||||||||||||||||||||||||||||||||||||||||||||||||||||||||||||||||||||||||||||||||||||||||||||||||||||||||||||||||||||||||||||||||||||||||||||||||||||||||||||||||||||||||||||||||||||||||||||||||||||||||||||||||||||||||||||||||||||||||||||||||||||||||||||||||||||||||||||||||||||||||||||||||||||||||||||||||||||||||||||||||||||||||||||||||||||||||||||||||||||||||||||||||||||||||||||||||||||||||||||||||||||||||||||||||||||||||||||||||||||||||||||||||||||||||||||||||||||||||||||||||||||||||||||||||||||||||||||||||||||||||||||||||||||||||||||||||||||||||||||||||||||||||||||||||||||||||||||||||||||||||||||||||||||||||||||||||||||||||||||||||||||||||||||||||||||||||||||||||||||||||||||||||||||||||||||||||||||||||||||||||||||||||||||||||||||||||||||||||||||||||||||||||||||||||||||||||||||||||||||||||||||||||||||||||||||||||||||||||||||||||||||||||||||||||||||||||||||
| Схема | Позиц. обозначения | Наименование | Кол-во | Примечание |
|
